EasyManua.ls Logo

Marantz SR5013 - Wiring Diagram

Marantz SR5013
175 pages
Print Icon
To Next Page IconTo Next Page
To Next Page IconTo Next Page
To Previous Page IconTo Previous Page
To Previous Page IconTo Previous Page
Loading...
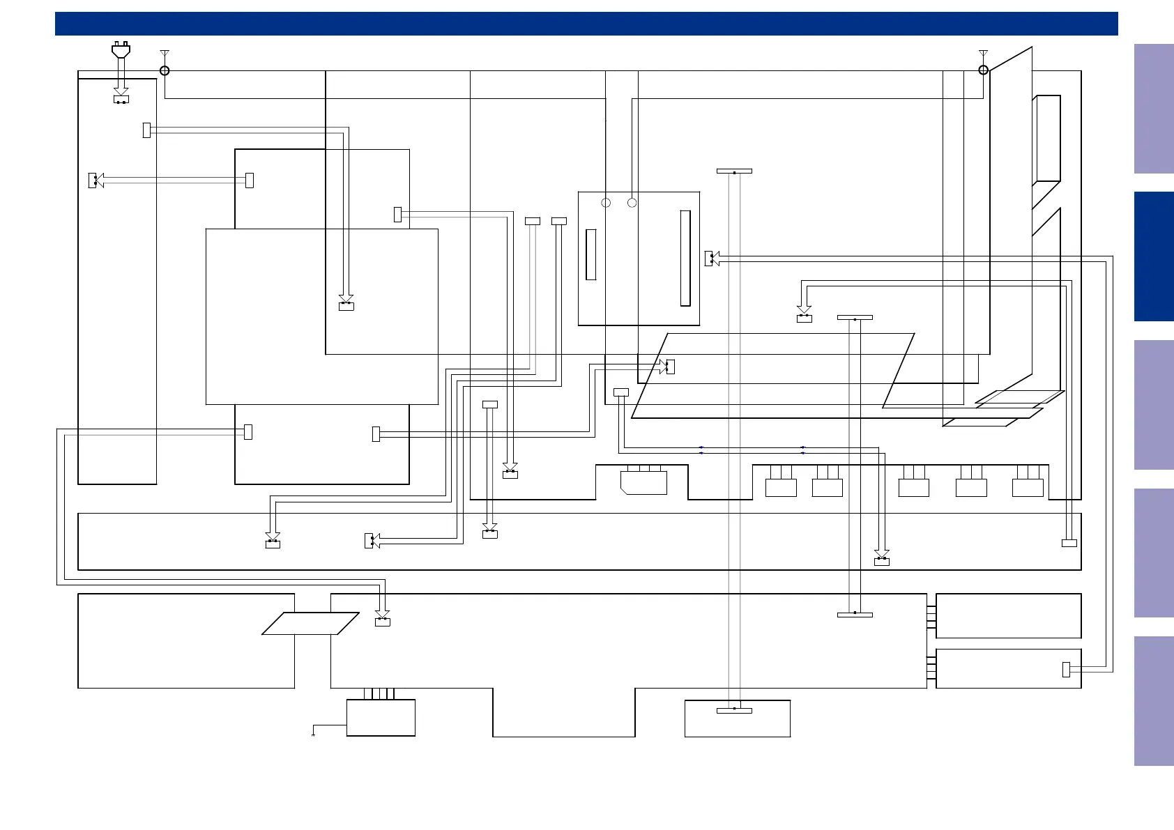
WIRING DIAGRAM
AC CORD
AUDIO
CODEC
40P
BA08T
7805
SMPS PCB
7P TAP (SPK)
3P WIRE (SBL/R)
FFC CABLE
INPUT PCB
6P WIRE (P/T)
6P WIRE (HDMI POWER)
VIDEO VIDEO
AUDIO
SELECT PCB
WI-FI_ANT
H/P PCB
FRONT PCB
10P WIRE (+/- B)
SPK PCB
FRONT HDMI PCB
7805 7905
VIDEO PCB
FFC CABLE
7908
WI-FI_BT_ANT
7P TAP (FL)
2P TAP (SMPS)
HDMI PCB
8P TAP (A/V)
GBJ1006
5P WIRE (AUDIO OUT)
LEGO V4.0
MODULE
FRONT CNT PCB
PREOUT PCB
USB PCB
HDAM PCB
TUNER PACK
5P SHIELD WIRE (USB)
1P WIRE
7CH AMP PCB
13P WIRE (AUDIO IN)
MAIN TRANS
VOLUME PCB
40P CARD CABLE
SR5013 WIRE DIAGRAM
Before Servicing
This Unit
Electrical Mechanical Repair Information Updating
56

Other manuals for Marantz SR5013

Related product manuals