EasyManua.ls Logo

Marantz SR5013 - Page 53

Marantz SR5013
175 pages
Print Icon
To Next Page IconTo Next Page
To Next Page IconTo Next Page
To Previous Page IconTo Previous Page
To Previous Page IconTo Previous Page
Loading...
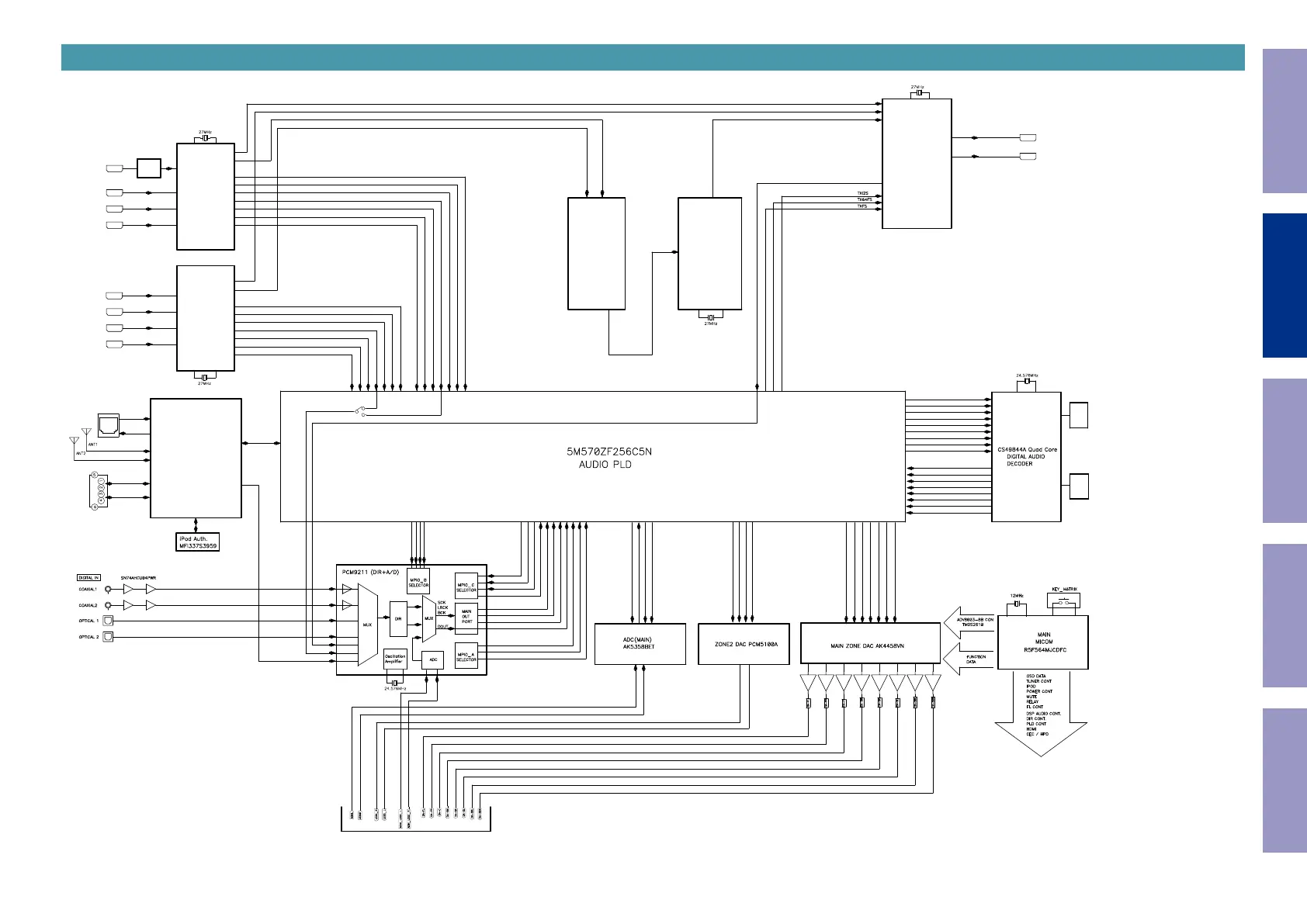
DIGITAL AUDIO DIAGRAM
SR5013 DIGITAL AUDIO DIAGRAM
O1
C2
OUT
O2
C1
MCK
BCK
DATA
TMDS
TMDS
PLDADCDATA
PLDADCMCK
OUT
Z2_DAC_BCLK
Z2_DAC_DATA
DAC_256FS
DAC_FS
DACDATAF
DACDATAS
OUT
HDMI7
HDMI5
HDMI4
HDMI3
HDMI2
IN0
IN2
IN3
IN0
IN1
LEGO SPDIF
SW2_BCLK
SW2_LRCK
SW2_SD2
SW2_SD1
SW1_MCLK
SW1_SD0
MCLK1
SBCK
FSDIR1
256FSDIR1
DIRADATAI
DIRABCKI
TMDS
IN0
DSP1OUT64FS
DATAFT
DATAST
DATASB
DATAS
DATAC
DSP1IN_/SW
DSP1INFS
DSP1INMCK
RJ-45
HDMI6
FRONT
HDMI
HDMI1
AD8195
TMDS
BUFFER
IN1
IN3
IN2
LEGO I2S
SW2_MCLK
SW2_SD0
SW1_BCLK
SW1_LRCK
SW1_SD2
SW1_SD1
LRCK
SLRCK
DATADIR1
64FSDIR1
DIRAMCKI
DIRALRCKI
OUT
HDMI SWITCH
TMDS261B
PLDADCLRCK
PLDADCBCK
Z2_DAC_MCLK
Z2_DAC_LRCK
TXSPDIF
DAC_64FS
DACDATAC
DACDATASB
IN1
IN2
DSP1OUTFS
DSP1INSB/SR
DATAF
DSP1INS/SL
DSP1IN_/FR
DSP1INF/FL
DSP1IN64FS
64Mbit
SDRAM
SERIAL
FLASH
FRONT USB
USB_Tx_Rx
TX+/-
OUT0
OUT1
ARCSPDIF
TMDS
TMDS
DSP1INCSW/C
HDMI IN
RX+/-
HDMI2.0 RX
MN864788
(HDCP 2.2 : 4 INPUTS)
OUT1
OUT0
TO ANALOG AUDIO BLOCK
DIRRXSPDIF
TMDS
HDMI2.0 TX
MN864788
HDMI2.0 RX
MN864788
(HDCP 2.2 : 4 INPUTS)
GND
DATA-
VBUS
DATA+
LEGO
NETWORK MEDIA
MODULE
USB_VBUS_ON/OFF
Wi-Fi BT ANT
SW1_SD3_SPDIF
LEGO SPDIF
SW2_SD3_SPDIF
HDMI OUT2
HDMI OUT1
AD55/058Z-0
(ADV8003-8B)
OSD/ip scaler
Before Servicing
This Unit
Electrical Mechanical Repair Information Updating
53

Other manuals for Marantz SR5013

Related product manuals