EasyManua.ls Logo

Marantz SR7300 - Connecting Audio Components

Marantz SR7300
54 pages
Print Icon
To Next Page IconTo Next Page
To Next Page IconTo Next Page
To Previous Page IconTo Previous Page
To Previous Page IconTo Previous Page
Loading...
17
ENGLISH
IN
RC-5
DC OUT
AUDIO
COMPONENT VIDEO
DIGITAL OUTDIGITAL IN
SBL
OUT
SL
TV
SW
VCR1DVD
SBL C
SR
MULTI
SR
LC
RSWSBR
DSS
/
VCR2
OUTIN
CDR
/
MD
IN OUT
TAPE
IN OUT
CD
IN OUT
SBR
TV
DVD
OPT
DSS
/
VCR2
TV DVD
COAX
MULTIMONI
IN OUT OUT
S-VIDEO
VIDEO
MONI OUTIN
DVD
VCR1
IN OUT
DSS
/
VCR2
IN OUT
VCR1 DSS/VCR2
MONI OUT
RS-232C
ANTENNA
FM
(
75
)
GND AM
OUT OUT
SERIAL NO.
SL
R
L
7.1CH
IN
PRE
OUT
AC IN
MODEL NO. SR7300
AC OUTLET
120V 60H
Z
FRONT A
SURROUND
BACK
FRONT B CENTER SURROUND
MULTI
RC
OUT
LRLRLR
SBLSL
SW
SBL C
SR
MULTI
LC
SBR
SL
R
L
PRE
OUT
AC OUTLET
120V 60H
Z
FRONT A
SURROUND
BACK
FRONT B CENTER SURROUND
LRLRLR
654123
L
R
YC
B
/
P
B
C
B
/
P
B
C
B
/
P
B
C
R
/
P
R
YC
R
/
P
R
YC
R
/
P
R
(AUX2)
SWITCHED
120W 1A MAX
UNSWITCHED
120W 1A MAX
SPEAKER SYSTEMS
FRONT A OR B, CENTER, SURROUND, SURR. BACK :
MINIMUM 6 OHMS
FRONT A AND B : MINIMUM 8 OHMS
RC-5
AUDIO
DIGITAL OUTDIGITAL IN
OUT
MULTI
OUTIN
CDR
/
MD
IN OUT
TAPECD
OPT COAX
MULTI
6
1
L
R
OUT IN
L
R
L
R
OUT
L
R
L R
L R
L R
RL RL RL
OUT IN
L
R
L
R
DIGITAL
INPUT
DIGITAL
OUTPUT
DIGITAL
OUTPUT
R L
R L R L
RL
L R
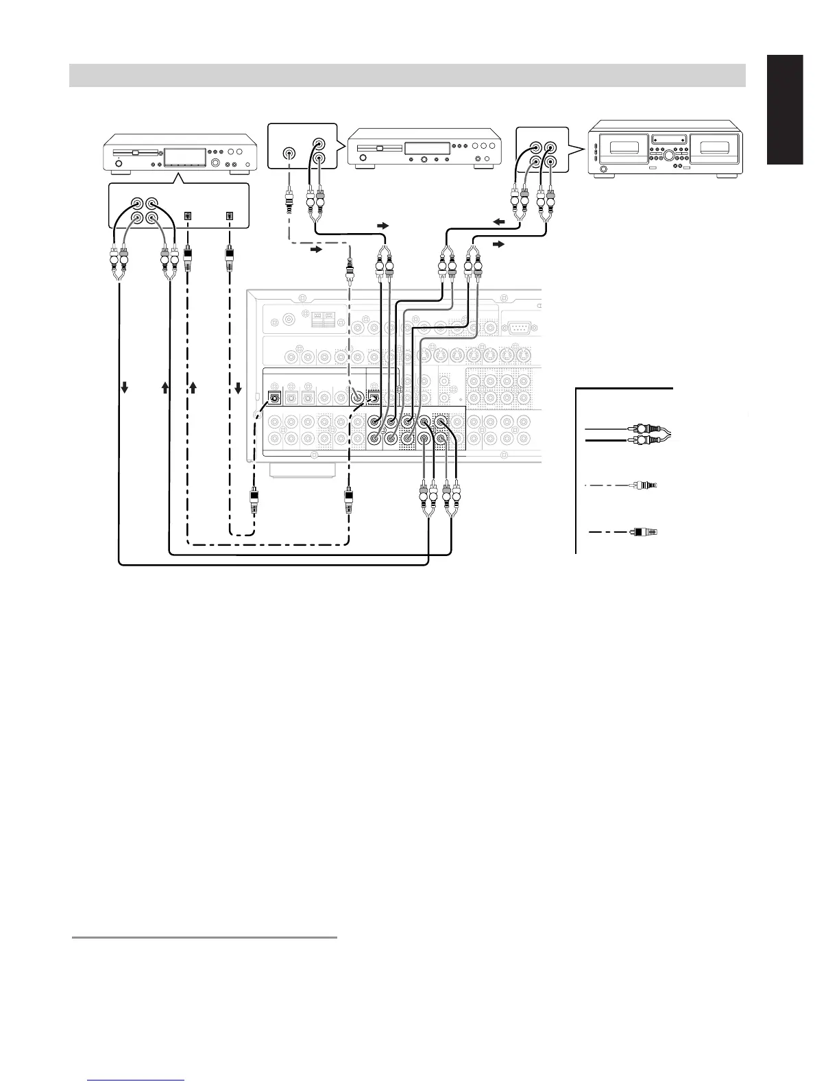
CONNECTING AUDIO COMPONENTS
The output audio signal from the TAPE OUT jack and the CD-R/MD
OUT jack is the sound source currently selected.
Caution:
Do not connect this unit and other components to mains power
until all connections between components have been
completed.
Notes:
Insert all plugs and connectors securely. Incomplete
connections may make noise.
Be sure to connect the left and right channels properly.
Red connectors are for the R (right) channel, and white
connectors are for the L (left) channel.
Be sure to connect input and output properly.
Refer to the instructions for each component that is connected
with this unit.
Do not bind audio/video connection cables with power cords
and speaker cables will result in generating hum or other noise.
CONNECTING DIGITAL AUDIO COMPONENTS
There are 6 digital inputs, 3 coaxial jacks and 3 optical jacks, on the
rear panel. You can use these jacks to input PCM, Dolby Digital and
DTS bitstream signals from a CD, DVD, or other digital source
components.
There are one digital output with coaxial jack and one with optical
jack on the rear panel. These jacks can be connected to CD
recorder, MD deck.
Setup the digital audio format of DVD player, or other digital source
component. Refer to the instructions for each component to be
connected to digital input jacks.
Use fiber optical cables (optical) for DIG-1,2,3 input jacks. Use 75
ohms coaxial cables (for digital audio or video) for DIG-4, 5, 6 input
jacks.
You can designate the input for each digital input/output jacks
according to your component. See page 23.
Notes:
There is no Dolby Digital RF input jack. Please use an external
RF demodulator Dolby Digital decoder when connecting the
Dolby Digital RF output jack of the video disc player to the
digital input jack.
The digital signal jacks on this unit conform to the EIA
standard. If you use a cable that does not conform to this
standard, this unit may not function properly.
Each type of audio jack works independently. Signals input
through the digital and analog jacks are output through the
corresponding digital and analog jacks, respectively.
CD RECORDER / MD DECK
CD PLAYER
TAPE DECK
ANALOG AUDIO
DIGITAL AUDIO
(COAXIAL)
DIGITAL AUDIO
(OPTICAL)

Table of Contents

Other manuals for Marantz SR7300

Related product manuals