EasyManua.ls Logo

Maxon TE-25 - Electrical System Diagrams; Electrical Schematic (Gravity Down)

Maxon TE-25
38 pages
To Next Page IconTo Next Page
To Next Page IconTo Next Page
To Previous Page IconTo Previous Page
To Previous Page IconTo Previous Page
Loading...
11921 Slauson Ave. Santa Fe Springs, CA. 90670 (800) 227-4116 FAX (888) 771-7713
30
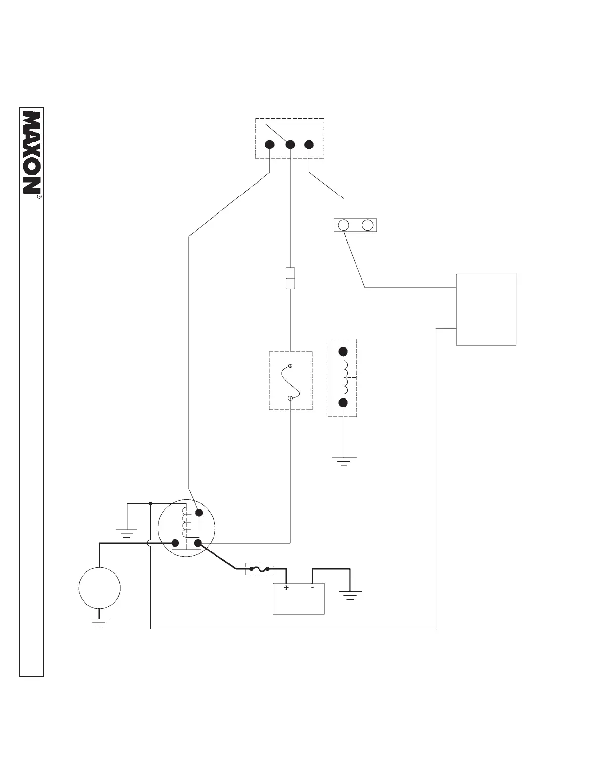
ELECTRICAL SYSTEM DIAGRAMS
ELECTRICAL SCHEMATIC (GRAVITY DOWN)
FIG. 30-1
(DOWN)(UP)
CONTROL SWITCH
STARTER
SOLENOID
MOTOR
FUSE HOLDER
WITH 10 AMP
FUSE
SOLENOID
VALVE
JUNCTION
BLOCK
WHITE
BLACKGREEN
1
1
2
2
CYCLE
COUNTER
(IF
EQUIPPED)
BATTERY

Other manuals for Maxon TE-25

Related product manuals