EasyManua.ls Logo

MaxStream 9XTend-PKG-R - Streaming Mode; Connection Sequence

Default Icon
55 pages
Print Icon
To Next Page IconTo Next Page
To Next Page IconTo Next Page
To Previous Page IconTo Previous Page
To Previous Page IconTo Previous Page
Loading...
9XTendPKGR™RS232/485RFModemProductManualv1.2.4
©2005MaxStream,Inc.ConfidentialandProprietary 42
5.2. Streaming Mode
Attributes: Highest data throughput
Lowest latency and jitter
Reduced immunity to interference
Streaming mode transmissions never acknowledged by receiving modem(s)
Required Parameter Values (TX Modem): RR (Retries) = 0
Related Commands: Networking (DT, MK, MY), Serial Interfacing (PK, RB, RO, TT)
Recommended Use: Mode is most appropriate for data that is more sensitive to latency and/or
jitter than it is to occasional packet loss. For example: streaming audio or video.
5.2.1. Connection Sequence
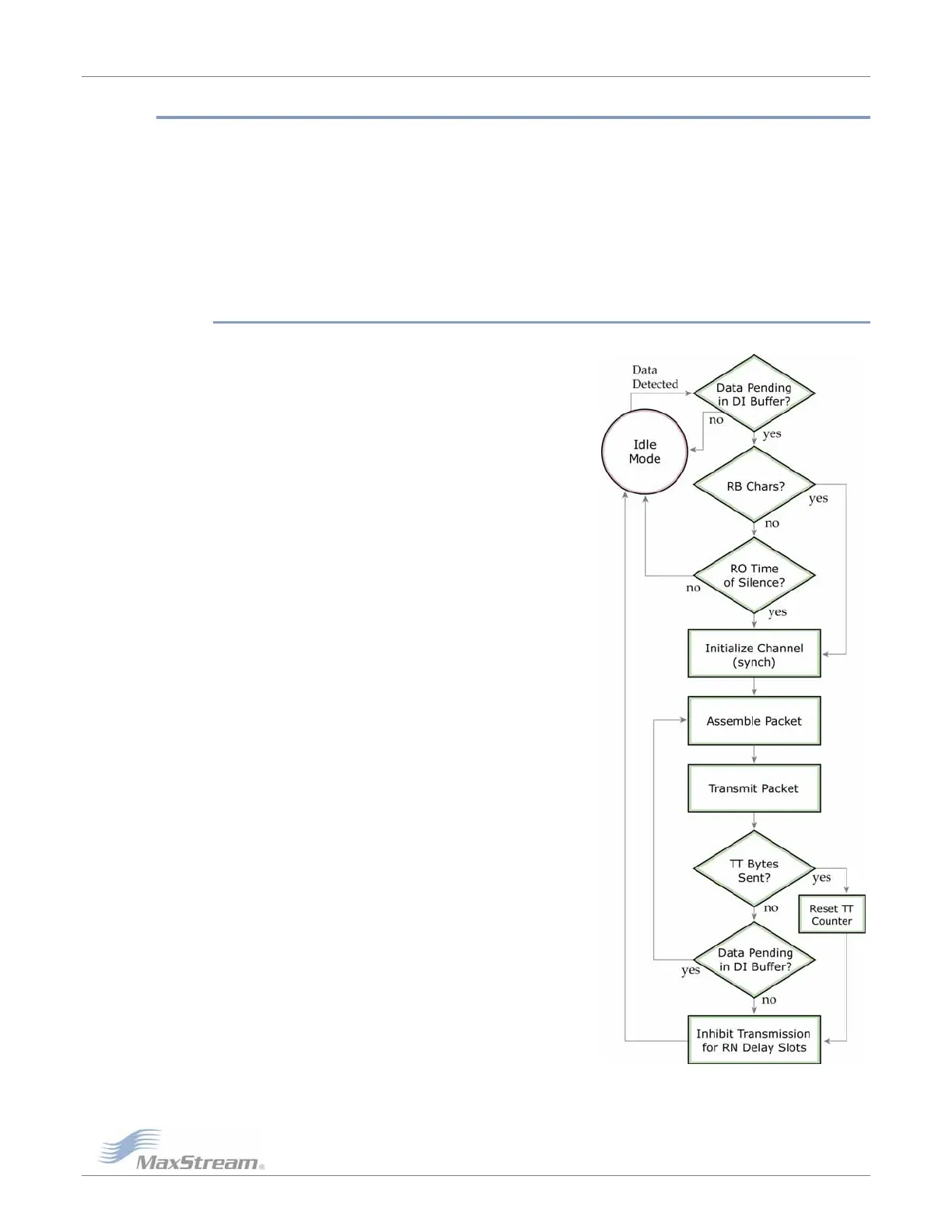
Figure503. StreamingModeStateDiagram
a
O
T
[
Events up through the
Transmit Packet’ process
re common to all three
RF Communication
ptions. Refer to the
ransmit Mode section
p14] for more
information.
When streaming data, RB and RO parameters are
used only on the first packet. After transmission
begins, the TX event will continue uninterrupted u
the DI buffer is empty or the streaming limit (TT
Command) is reached. As with the first packet, the
payload of each subsequent packet includes up to
the maximum packet size (PK Command).
ntil
The streaming limit is specified by the transmitting
modem as the maximum number of bytes the
transmitting modem can send in one transmission
event. If the TT parameter is reached, the
transmitting modem will force a random delay of 1
to RN delay slots (exactly 1 delay slot if RN=0).
Subsequent packets are sent without an RF initializer
since receiving modems stay synchronized with the
transmitting modem for the duration of the
transmission event (from preceding packet
information). However, due to interference, some
receiving modems may lose data (and
synchronization to the transmitting modem),
particularly during long transmission events.
Once the transmitting modem has sent all pending
data or has reached the TT limit, the transmission
event ends. The transmitting modem will not
transmit again for exactly RN delay slots if the local
(i.e. transmitting modem’s) RN parameter is set to a
non-zero value. The receiving modem(s) will not
transmit for a random number of delay slots
between 0 and (RN-1) if the local (i.e. receiving
modem’s) RN parameter is set to a non-zero value.
These delays are intended to lessen congestion
following long bursts of packets from a single transmitting modem, during which several receiving
modems may have become ready to transmit.