EasyManua.ls Logo

MaxStream 9XTend-PKG-R - Acknowledged Mode; Connection Sequence

Default Icon
55 pages
Print Icon
To Next Page IconTo Next Page
To Next Page IconTo Next Page
To Previous Page IconTo Previous Page
To Previous Page IconTo Previous Page
Loading...
9XTendPKGR™RS232/485RFModemProductManualv1.2.4
©2005MaxStream,Inc.ConfidentialandProprietary 43
5.3. Acknowledged Mode
Attributes: Reliable delivery through positive acknowledgements for each packet
Throughput, latency and jitter vary depending on the quality of the channel and
the strength of the signal.
Required Parameter Values (TX Modem): RR (Retries) >= 1
Related Commands: Networking (DT, MK, RR), Serial Interfacing (PK, RN, RO, RB, TT)
Recommended Use: Use for applications that require Reliable Delivery. If messages are smaller
than 256 bytes, use RB and RO commands to align RF packets to application packets.
5.3.1. Connection Sequence
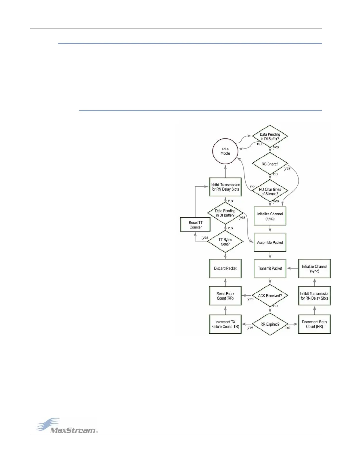
Figure504. AcknowledgedModeStateDiagram
P
a
M
in
Events up through the ‘Transmit
acket’ process are common to
ll three RF Communication
Options. Refer to the Transmit
ode section [p14] for more
formation.
After sending a packet while in
acknowledged mode, the
transmitting modem listens for
an acknowledgement. If it
receives the ACK, it will either
move on to sending a
subsequent packet (if more
transmit data is pending), or will
wait for exactly RN random d
slots before allowing anothe
transmission (if no more data is
pending to be transmit
If the transmit
elay
r
ted).
ting modem does
lot.
t
of
,
s.
eceiving and acknowledging a packet, the receiving modem will move to the next
Even if
s
receive out the UART.
not receive the ACK within the
allotted time, it will retransmit
the packet with a new RF
initializer following the ACK s
There is no delay between the
first ACK slot and the first
retransmission. Subsequen
retransmissions incur a delay
a random number of delay slots,
between 0 and RN. If RN is set
to 0 on the transmitting modem
there are never any back-off
delays between retransmission
Note that during back-off delays, the transmitting modem will go into Idle Mode and may receive
RF data. This can have the effect of increasing the back-off delay, as the radio cannot return to
RF transmit (or retransmit) mode as long as it is receiving RF data.
After r
frequency and listen for either a retransmission or new data, for a specific period of time.
the transmitting modem has indicated that it has no more pending transmit data, it may have not
received the previous ACK, and so may retransmit the packet, possibly with no delay after the
ACK slot. In this case, the receiving modem will always detect the immediate retransmission,
which will hold off the communications channel and thereby reduce collisions. Receiving modem
acknowledge each retransmission they receive, but they only pass the first copy of a packet they