EasyManua.ls Logo

Megger MIT510 - Page 44

Megger MIT510
84 pages
Print Icon
To Next Page IconTo Next Page
To Next Page IconTo Next Page
To Previous Page IconTo Previous Page
To Previous Page IconTo Previous Page
Loading...
AF008-02-1201
44
Number
Issue
Date
CN Number
6
1
7
2-
999
2
17-01-07
22933
Compiled
By:
S.Mynott
Date
Compiled:
08/08/06
MIT5XX/10XX
1
st
Used On:
SERVICE MANUAL
+8V
-12V
DebugComms[1..4]
-12V
-8V
/Eng_mode
SPI[1..4]
+5V(A)
0V(A)
-8V
DigitalAnalogue
To H V Board
Marked 'Lo' on PCB
Connects to front panel '-' terminal
Board_ID0
DACout
0V(D)
+5V(A)
0V(A)
/Discharge
0V(D)
+5V(D)
TP85TP84
0V(A)
TP92TP91
TP86 TP87
DebugComms1
1
3
5
7
9
11
13
15
2
4
6
8
10
12
14
16
1718
1920
<-KEY->
PL5
DebugComms2
TP93
1 RxD1 into CPU / Tx from IrDA
2 TxD1 from CPU / Rx into IrDA
TP96TP90
TP95
TP94
DebugComms3
TP89
1 RxD0 into CPU
2 TxD0 f rom CPU
3 RxD2 into CPU
4 TxD2 f rom CPU
Board_ID1
5mA_Select
-8V
0V(A)
+5V(A)
+12V
-8V
0V(A)
+5V(A)
TP181
/IrDA_disable
TP122
0V(D)
+5V(D)
HV_OFF
0V(D)
D32
MBRS130LT3
1
3
4
5
6
7
8
2
9
10
11
12
13
14
SK10
-12V
DebugComms4
+8V
TP207
0V(A)
-8V
+5V(A)
+5V(D)
0V(D)
IRDALink2
IRDALink1
+5V(IrDA)
0V(IrDA)
Title
Size
Document Number
Date:
Sheet
of
MEGGE R L IMIT E D
Archcliffe Road, Dover,
Kent, CT17 9EN, England
Issue Date CN No.Instrument:
Drawn By:
© MEGGER LIMITED
6270-298
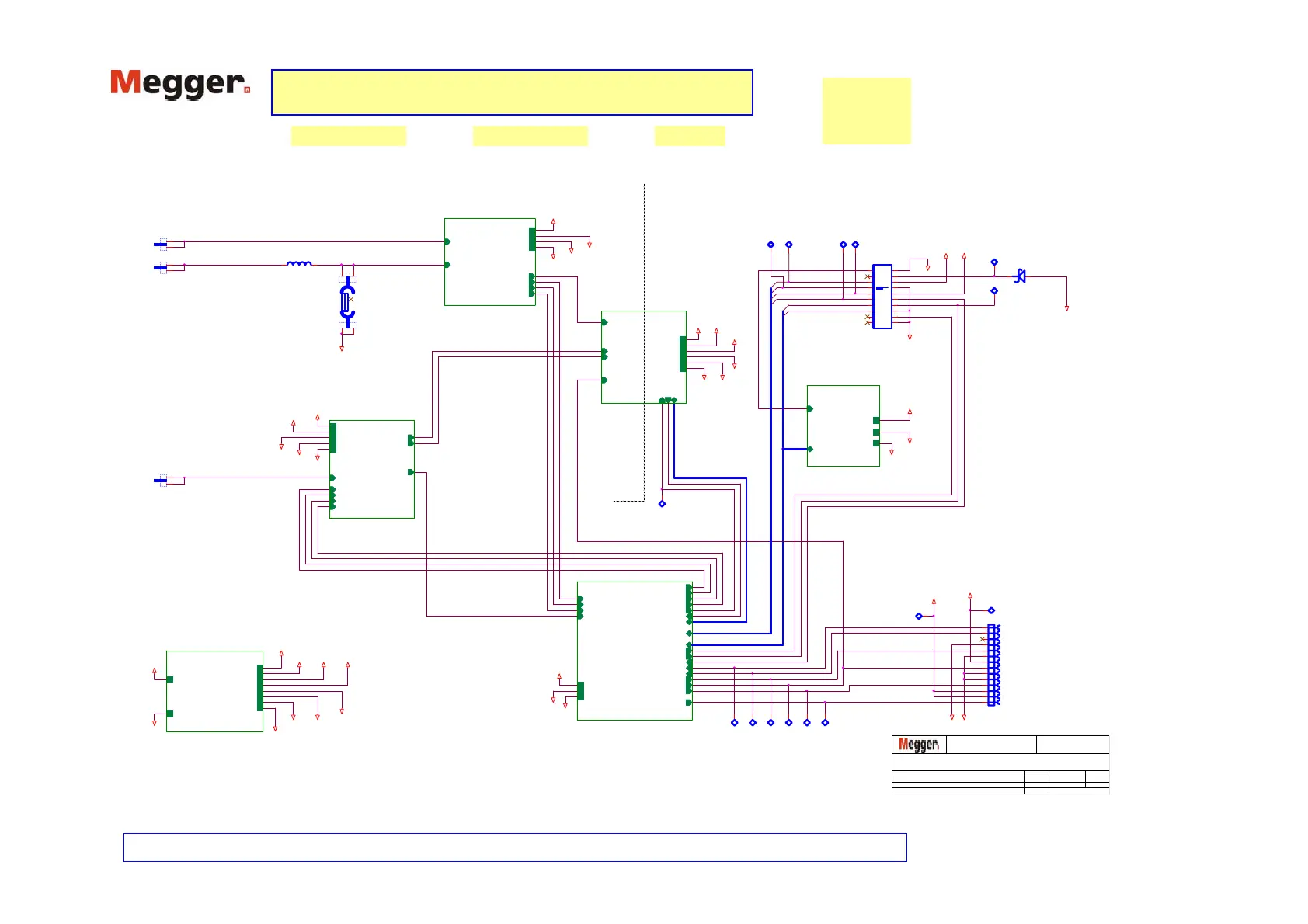
Measurement Board - Block Diagram
A3 1 7
Wednesday , August 14, 2002
MIT5XX & 10XX
C.Wedge 11 22-02-2006 22621
12 06-03-2006 22636
bom-SM Production
Controller
GuardFuseOK
Polarity
BreakdownDetect
ADC_SPI[1..4]
IRDALink[1..2]
CurrentOvrRng
CurrentRange2
CurrentRange1
DRDY-
DACout
Board_ID0
CurrentRange4
Board_ID1
AdcReset-
5mA_Select
DebugComms[1..4]
CNVS
UP_OK
/Eng_mode
+5V(D)
0V(A)
0V(D)
CurrentRange-FLT
/Discharge
HV_OFF
PL1
PL4
Marked 'Hi' on PCB
Connects to HV board
Front panel '+' terminal, via resistor
L1 470uH
PL3
+5V(IrDA)
CurrentMeasurement
Current
IN
CurrentRange2
CurrentOv rRng
2.5V-REF
CurrentRange1
CurrentRange4
+5V(A)
0V(A)
-8V
0V(D)
CurrentRange-FLT
+8V
A
FS1
0.5
PowerSupply
+12V +5V(A)
0V(A)
-8V
0V(D)
+5V(D)
+5V(IrDA)
0V(IrDA)
+8V
-12V
CNVS
UP_OK
IRDALink
IRDALink[1..2]
/IrDA_disable
+5V(IrDA)
0V(IrDA)
0V(D)
SK2
Marked 'G' on PCB
Connects to front panel 'G' terminal
ADC
|AvgVolts|
Current
SPI[1..4]
2.5V-REF
DRDY-
+5V(D)
+5V(A)
-8V
0V(D)
0V(A)
AdcReset-
/Discharge
+8V
SK1
VoltageMeasurement
HVin
|AvgVolts|
Polarity
BreakdownDetect
+5V(A)
0V(A)
-8V
0V(D)
GuardFuseVolts
GuardFuseOK
+12V
0V(A)
+12V
0V(IrDA)
0V(D)
+5V(D)
0V(D)
Sheet 5
Sheet 7
Sheet 2
IRDALink[1..2]
Sheet 3
Sheet 4
+8V
Sheet 6

Other manuals for Megger MIT510

Related product manuals