EasyManua.ls Logo

Menvier Security TS410 - Wiring Example

Menvier Security TS410
10 pages
Print Icon
To Next Page IconTo Next Page
To Next Page IconTo Next Page
To Previous Page IconTo Previous Page
To Previous Page IconTo Previous Page
Loading...
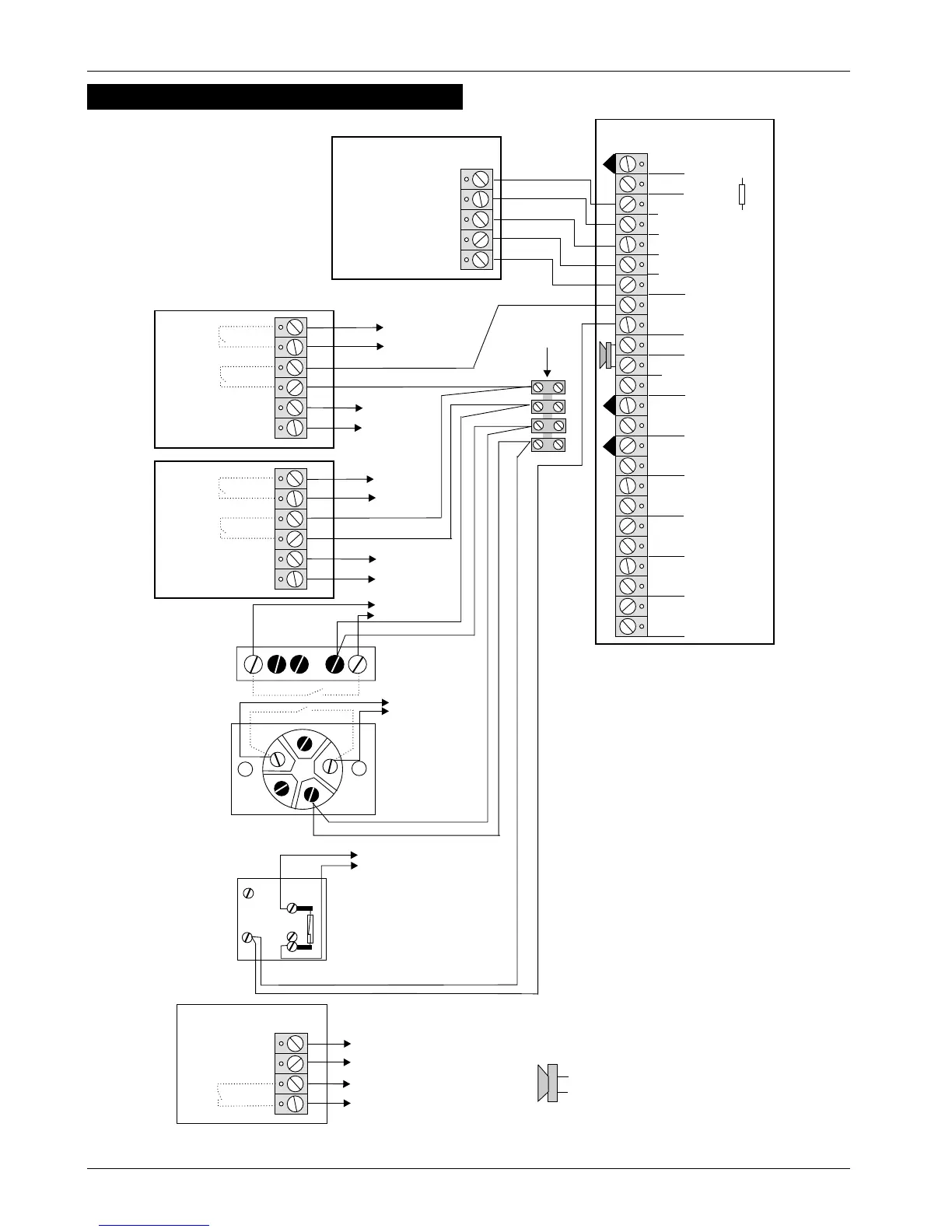
Wiring Example
TS400 & TS410 4of10 496522 Issue A
TS400 & TS410
ALARM
Supply +
Supply -
SMOKE DETECTOR
TAMPER
0V
+12V
PIR
TAMPER
ALARM
0V
+12V
PIR
To AUX +12V
To AUX -12V
To ZONE 4 (FIRE)
P. A. BU T TO N
To ZONE 5 (P.A.)
FLUSH CONTACT
SURFACE CONTACT
To FINAL EXIT
To ZONE 3
To AUX -12V
To AUX +12V
To ZONE 2
To AUX -12V
To AUX +12V
To ZONE 1
TRIGGER -
STROBE -
HOLD OFF +
HOLD OFF -
TAMPER RETURN -
EXTERNAL SOUNDER
ALM -
RST -
TRG -
STB -
+
-
H/O
TMP -
AUX
TAMPER
L/S -
+
-
AUX 12V
ZONE 5 (P A)
ZONE 4 (FIRE)
ZONE 3 (K/Sw)
ZONE 2 (ACCESS)
ZONE 1 (ACCESS)
FINAL EXIT
TS400/TS410
NOTE:
Any unused zones must be
linked out.
PIRs and Surface Contacts may
be connected to any zone. This
diagram is only used to represent
a typical installation example.
If a keyswitch is fitted, it must be
connected to Zone 3 and then
programmed as KEYSWITCH.
If a Smoke/Heat Detector is fitted,
it must be connected to Zone 4
and then programmed as FIRE.
If a P.A. Button is fitted, it must be
connected to Zone 5 and then
programmed as P.A.
= 16 Ohm Extension Loud speaker
(cut R37 to reduce volume)
TERMINAL STRIP
(NOT SUPPLIED)
R37
ALARM
Figure 2 Example Wiring Diagram

Other manuals for Menvier Security TS410

Related product manuals