EasyManua.ls Logo

Midea DLCERAA24AAK - Page 40

Midea DLCERAA24AAK
72 pages
Print Icon
To Next Page IconTo Next Page
To Next Page IconTo Next Page
To Previous Page IconTo Previous Page
To Previous Page IconTo Previous Page
Loading...
40 32808001101
Specifications subject to change without notice.
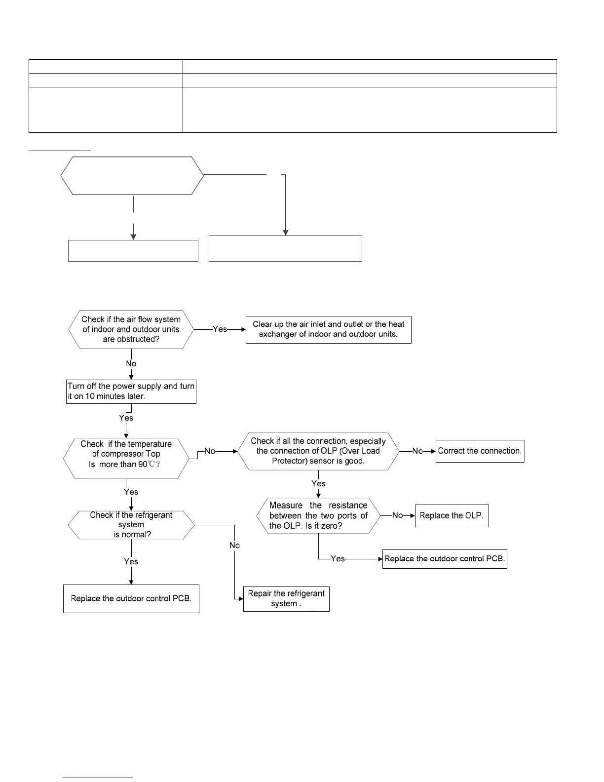
DIAGNOSIS AND SOLUTION (CONT)
High temperature protection of compressor top diagnosis and solution (P2)
Error Code P2
Malfunction decision conditions If the sampling voltage is not 5V, the LED displays the failure.
Supposed causes
S Power supply problems
S System leakage or block
S PCB faulty
Troubleshooting
Yes
Tighten the screws and apply
silicon grease.
Replace the outdoor control PCB.
No
Check if the Fastening screws
on the PCB and IPM radiator
are fixed tightly.
For other models,

Table of Contents

Related product manuals