EasyManua.ls Logo

Midea HS-338FWEN-W - Compressor Failure Diagnosis; Defrosting Malfunctions

Midea HS-338FWEN-W
41 pages
Print Icon
To Next Page IconTo Next Page
To Next Page IconTo Next Page
To Previous Page IconTo Previous Page
To Previous Page IconTo Previous Page
Loading...
31
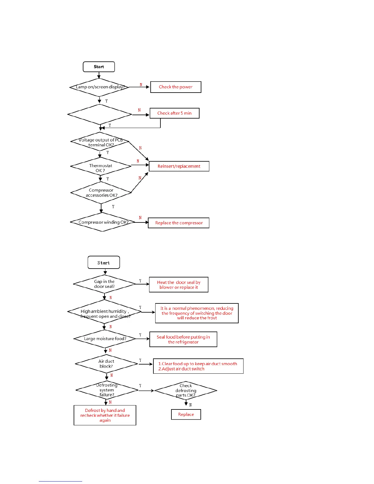
11.2 Compressor failure
11.3 Defrosting is not working

Table of Contents

Related product manuals