EasyManua.ls Logo

Midea HS-338FWEN-W - Abnormal Freezing Chamber Fan; Damper Malfunction; Refrigerator Lighting Issues

Midea HS-338FWEN-W
41 pages
Print Icon
To Next Page IconTo Next Page
To Next Page IconTo Next Page
To Previous Page IconTo Previous Page
To Previous Page IconTo Previous Page
Loading...
32
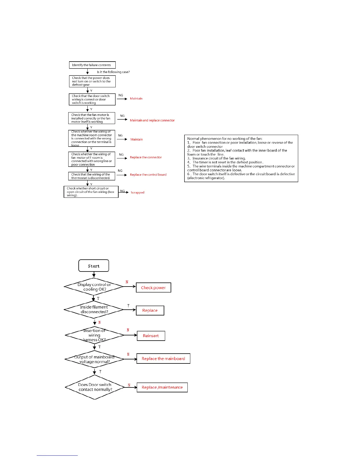
11.4 Fan in the freezing chamber is abnormal
Refer to this method for other fans.
11.5 Damper is abnormal(None)
11.6 Lights inside the refrigerator don’t light up

Table of Contents

Related product manuals