EasyManua.ls Logo

Midea M3OF-27HFN1-M - P5 (High Temperature Protection of Condenser) Diagnosis and Solution

Midea M3OF-27HFN1-M
128 pages
To Next Page IconTo Next Page
To Next Page IconTo Next Page
To Previous Page IconTo Previous Page
To Previous Page IconTo Previous Page
Loading...
85
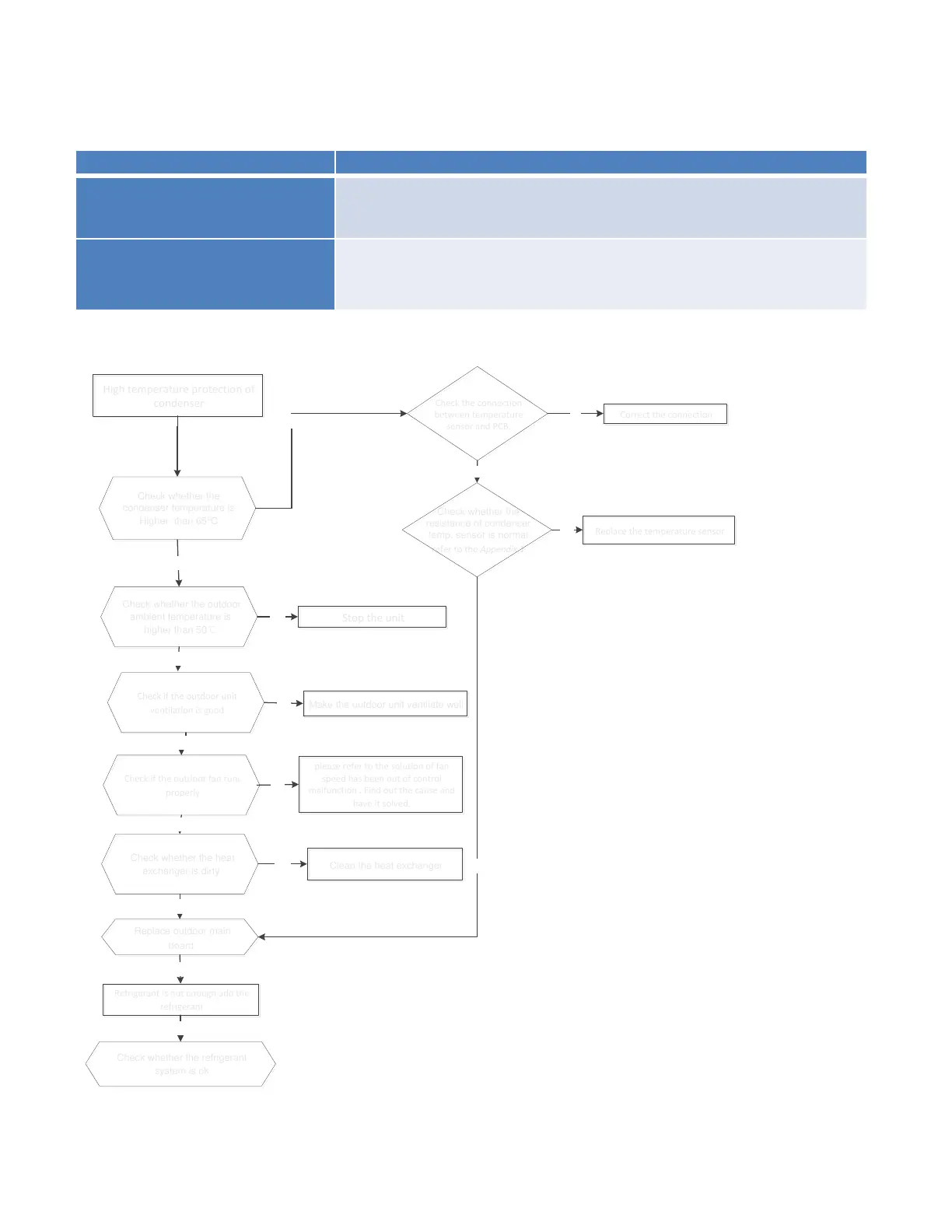
7.4.2.12 P5 (High temperature protection of condenser) diagnosis and solution.
Error Code
P5
Malfunction conditions
When outdoor pipe temperature is more than 65°C, the unit will
stop, and unit runs again when outdoor pipe temperature is less
than 52°C
Potential causes
Faulty condenser temperature sensor
Heat exchanger dirty
System block
Trouble shooting:
High temperature protection of
condenser
High temperature protection of
condenser
Check whether the
condenser temperature is
Higher than 65°C
Check whether the
condenser temperature is
Higher than 65°C
Yes
Check whether the
resistance of condenser
temp. sensor is normal
refer to the Appendix 1
Check whether the
resistance of condenser
temp. sensor is normal
refer to the Appendix 1
Replace the temperature sensor
Replace the temperature sensor
No
No
Check whether the outdoor
ambient temperature is
higher than 50
Check whether the outdoor
ambient temperature is
higher than 50
No
Stop the unit
Stop the unit Yes
Check if the outdoor unit
ventilation is good
Check if the outdoor unit
ventilation is good
Yes
Make the outdoor unit ventilate well
Make the outdoor unit ventilate well
Check whether the heat
exchanger is dirty
Check whether the heat
exchanger is dirty
No
Clean the heat exchanger
Clean the heat exchangerYes
Check whether the refrigerant
system is ok
Check whether the refrigerant
system is ok
Replace outdoor main
board
Replace outdoor main
board
No
Refrigerant is not enough add the
refrigerant
Refrigerant is not enough add the
refrigerant
No
Check if the outdoor fan runs
properly
Check if the outdoor fan runs
properly
please refer to the solution of fan
speed has been out of control
malfunction . Find out the cause and
have it solved.
please refer to the solution of fan
speed has been out of control
malfunction . Find out the cause and
have it solved.
No
Yes
No
Correct the connection
Correct the connectionNo
Yes
Check the connection
between temperature
sensor and PCB.
Check the connection
between temperature
sensor and PCB.
Yes

Table of Contents

Related product manuals