EasyManua.ls Logo

Midea MSG-30HRN2 - Lamp Flashing and Resetting Issues

Midea MSG-30HRN2
43 pages
Print Icon
To Next Page IconTo Next Page
To Next Page IconTo Next Page
To Previous Page IconTo Previous Page
To Previous Page IconTo Previous Page
Loading...
Service manual
- 37 -
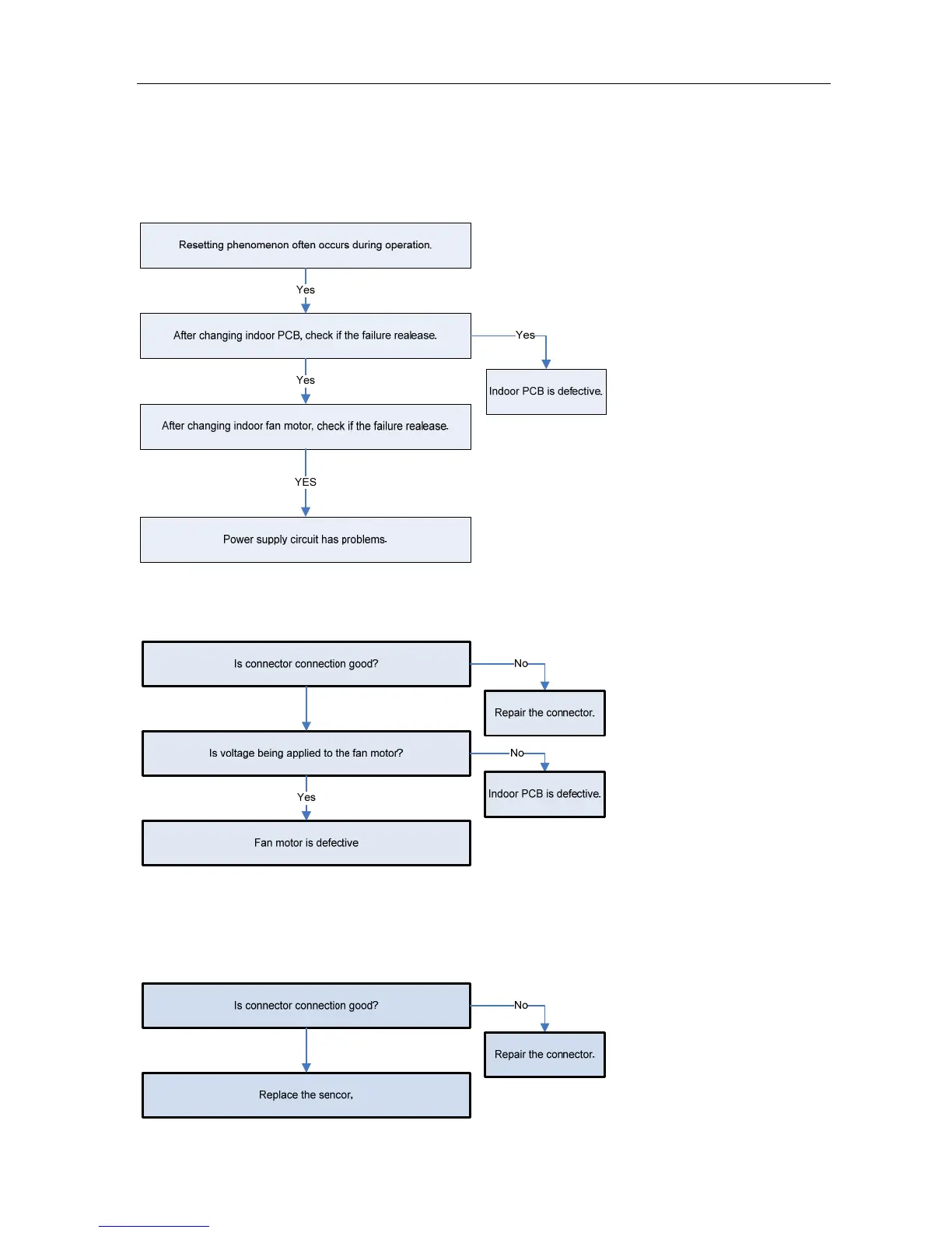
12.4 Resetting phenomenon often occurs during operation.
(That is automatically entering to the status when power is on.)
The reason is that the instantaneous voltage of main chip is less than 4.5V. Check according to the
following procedure:
12.5 Operation lamp flashes and Timer lamp off.
12.6 Operation lamp flashes and Timer lamp on.

Related product manuals