EasyManua.ls Logo

Midea MSG-30HRN2 - Specific Lamp Troubleshooting Scenarios

Midea MSG-30HRN2
43 pages
Print Icon
To Next Page IconTo Next Page
To Next Page IconTo Next Page
To Previous Page IconTo Previous Page
To Previous Page IconTo Previous Page
Loading...
Service manual
- 38 -
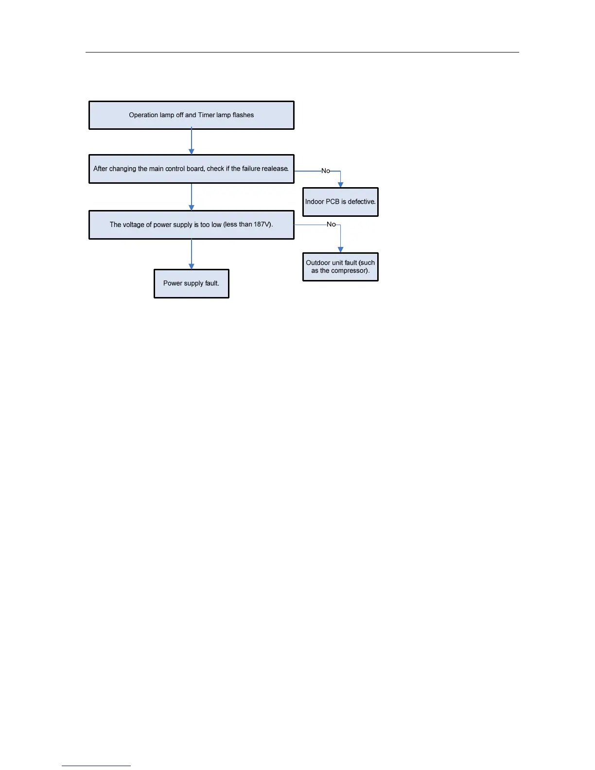
12.7 Operation lamp off and Timer lamp flashes
12.8 Operation lamp on and Timer lamp flashes
EEROM error, indoor PCB is defective.
12.9 Operation lamp flashes, Timer lamp flashes .
This is alarm signal when the main chip can’t detect over-zero signal. When such failure occurs, the
main control board must have fault.

Related product manuals