EasyManua.ls Logo

Miele G 856 - Starting, Monitoring, and Ending Programs

Miele G 856
60 pages
Print Icon
To Next Page IconTo Next Page
To Next Page IconTo Next Page
To Previous Page IconTo Previous Page
To Previous Page IconTo Previous Page
Loading...
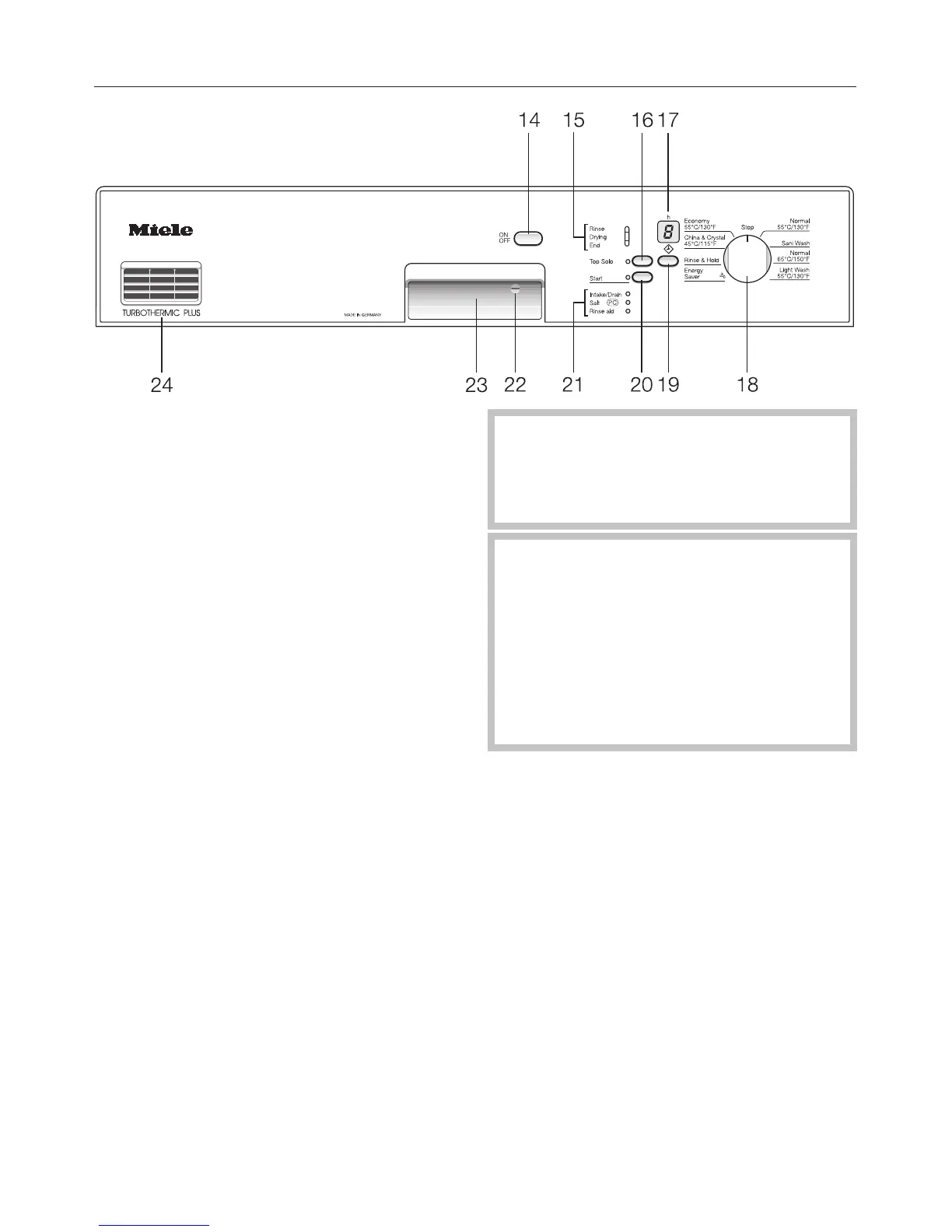
Turning on the dishwasher
^
Close the door.
^ Open the water valve (if closed).
^ Press the “On/Off” button (14).
The indicator next to the “Start” button
will be lit.
Starting a program
^ Select the desired wash program.
Refer to the program chart for help in
selecting a program.
^
Select the “Delay start” and/or and
“Top Solo” feature if desired. (see
“Additional features”).
^
Press the “Start” button (20).
The wash program will begin, and the
“Start” indicator (20) will go out. The
lights next to the Program Sequence in
-
dicators (15) will illuminate as each
stage of the wash program is reached.
To prevent children from coming into
contact with detergent, only place it
in the dispenser immediately before
starting the program.
When required, the water softener
reactivation process is performed
automatically before the wash pro-
gram begins and may last several
minutes. During this process the
“Softener” indicator will light. Once
completed, the program will start as
usual.
The hardness of the water supply will
determine how often the water softener
needs to be reactivated. For example,
with a water hardness of 21 gr/gal, re
-
activation will take place after every 3
programs. With a water hardness of
8 gr/gal, reactivation will only take
place after 11 programs.
Operating the dishwasher
31

Table of Contents

Related product manuals