EasyManua.ls Logo

Mitsubishi QD75M1 - Page 214

Mitsubishi QD75M1
882 pages
To Next Page IconTo Next Page
To Next Page IconTo Next Page
To Previous Page IconTo Previous Page
To Previous Page IconTo Previous Page
Loading...
5 - 127
MELSEC-Q
5 DATA USED FOR POSITIONING CONTROL
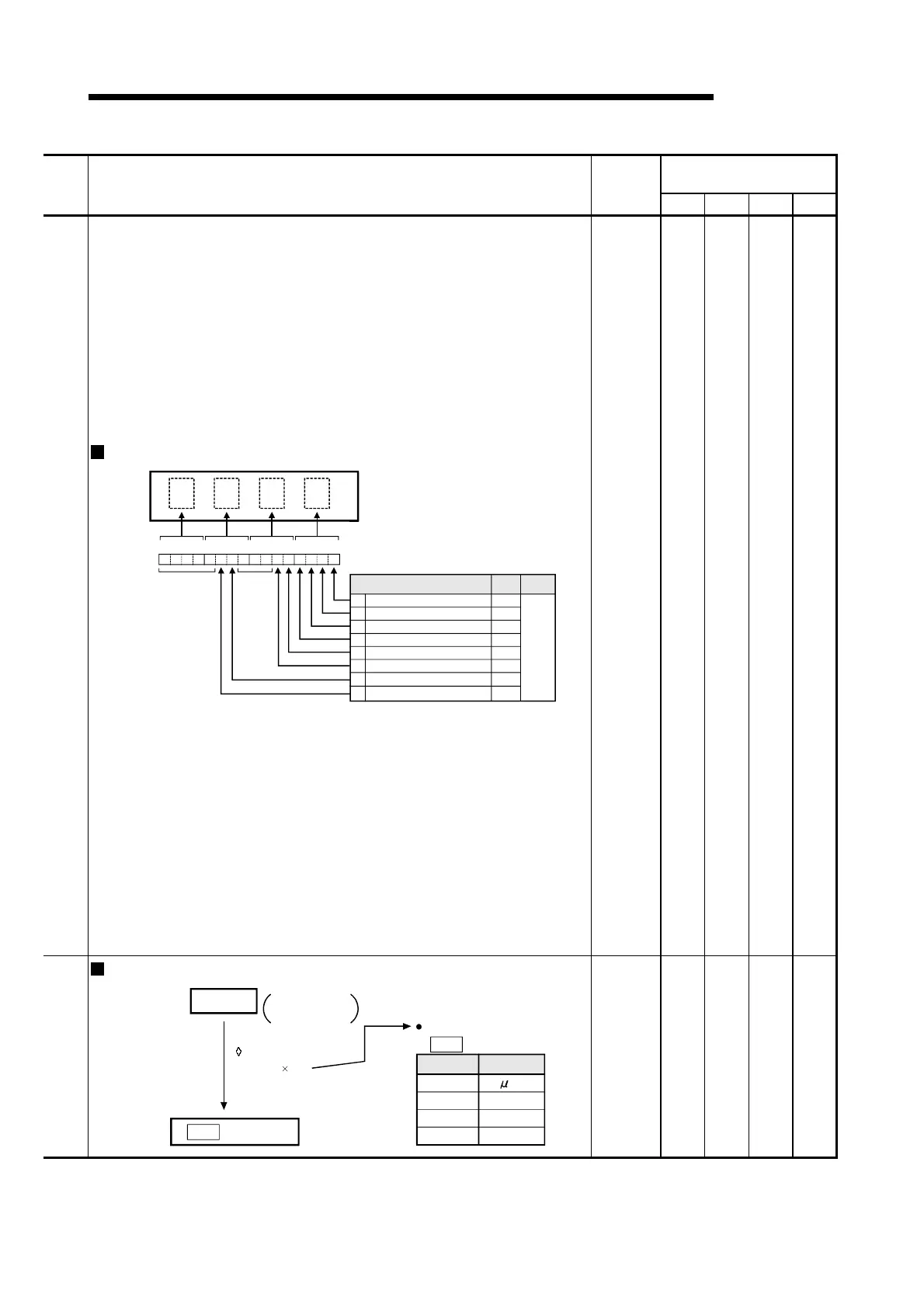
Storage buffer
memory address
Reading the monitor value
Default
value
Axis 1 Axis 2 Axis 3 Axis 4
Monitoring is carried out with a hexadecimal display.
0000000000000000
b15 b0b4b8b12
0
0
0
0
0
0
0
0
0: OFF
1: ON
b0
b1
b2
b3
b4
b5
b9
b10
Monitor
value
Buffer
memory
Not used
Default
value
Stored items Meaning
Not used
In speed control flag
Speed-position switching latch flag
Command in-position flag
OPR request flag
OPR complete flag
Axis warning detection
Speed change 0 flag
Position-speed switching latch flag
0
0000
H
817 917 1017 1117
Monitoring is carried out with a decimal display.
R
Monitor
value
Decimal integer
value
Unit conversion table
Actual
value
Unit conversion
R
10
n
)
)
Md.32
Target value
Md.32
-1
m
-5
inch
-5
degree
0
PLS
n
Unit
0
818
819
918
919
1018
1019
1118
1119

Table of Contents

Related product manuals