EasyManua.ls Logo

Mitsubishi SRK35ZS-S

Mitsubishi SRK35ZS-S
335 pages
To Next Page IconTo Next Page
To Next Page IconTo Next Page
To Previous Page IconTo Previous Page
To Previous Page IconTo Previous Page
Loading...
-
211
-
'16 • SCM-T-199
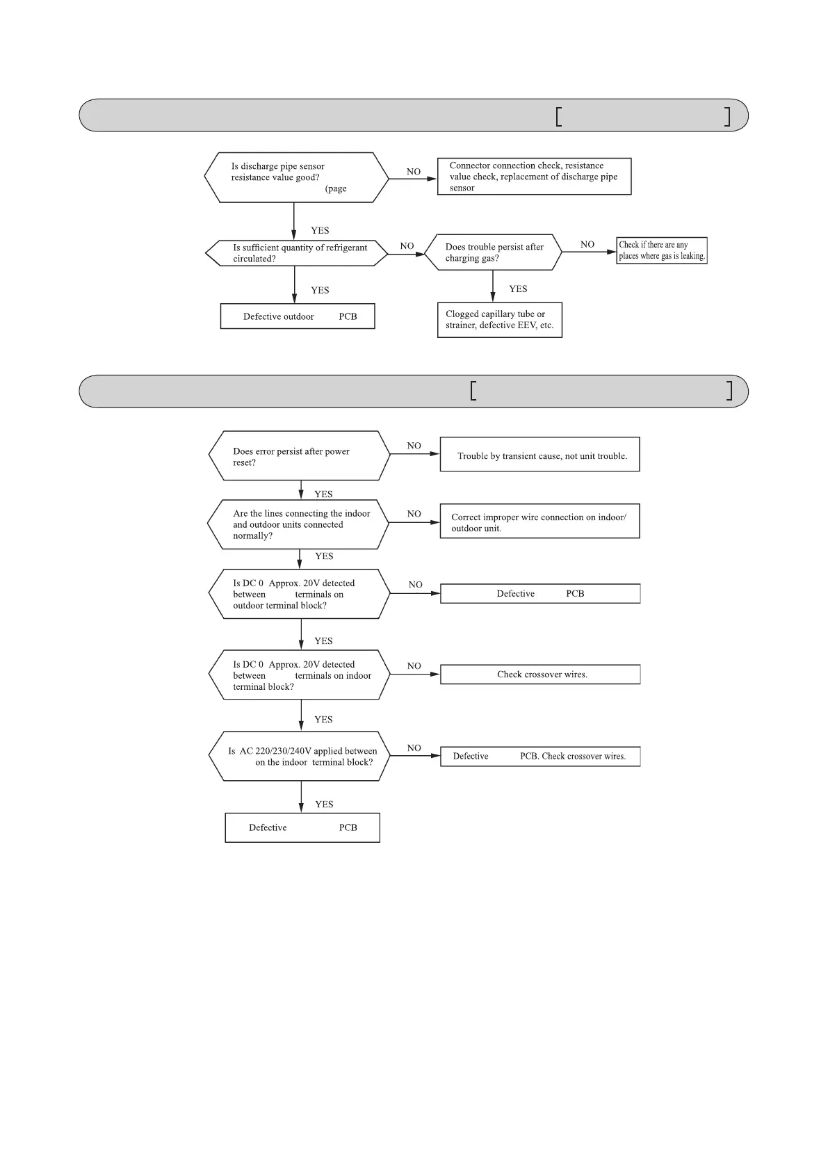
Over heat of compressor
Gas shortage, defective discharge
pipe sensor
Error of signal transmission
Wiring error including power cable, defective indoor/
outdoor PCB
②③
②③
①②
209)
main
indoor
indoor
outdoor sub

Table of Contents

Other manuals for Mitsubishi SRK35ZS-S

Related product manuals