EasyManua.ls Logo

Mitsubishi SRK35ZS-S

Mitsubishi SRK35ZS-S
335 pages
To Next Page IconTo Next Page
To Next Page IconTo Next Page
To Previous Page IconTo Previous Page
To Previous Page IconTo Previous Page
Loading...
-
212
-
'16 • SCM-T-199
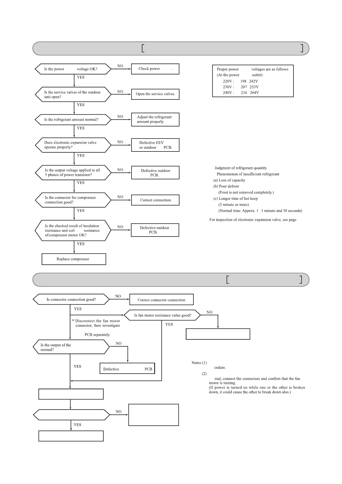
Trouble of outdoor unit
Insufficient refregerant amount, Faulty power transistor, Broken compressor wire
Service valve close, Defective EEV, Defective outdoor PCB
◆
(1)
(1)
(2)
wire
Notes (1)
(2)
219
operation
Outdoor fan motor error
Defective fan motor, connector poor
connection, defective outdoor PCB
Power
source
reset
Is it normalized?
Malfunction by temporary noise
Replace fan motor. (If the
error persists after replacing
the fan motor, replace the
outdoor main PCB.)
the fan motor and outdoor
outdoor main PCB
Replace outdoor fan motor
sub
main
main
main
outdoor main
See page 219 for the fan motor and outdoor main PCB check
pro
After making sure the fan motor and outdoor main PCB are
nor
VAC
AC
AC
AC
AC
AC
Check coil wire resistance, see page 210.
source
source
source
source

Table of Contents

Other manuals for Mitsubishi SRK35ZS-S

Related product manuals