EasyManua.ls Logo

Motorola 6864115B62-C - 4.0 Low Band Frequency Synthesis

Motorola 6864115B62-C
452 pages
To Next Page IconTo Next Page
To Next Page IconTo Next Page
To Previous Page IconTo Previous Page
To Previous Page IconTo Previous Page
Loading...
2-8 THEORY OF OPERATION
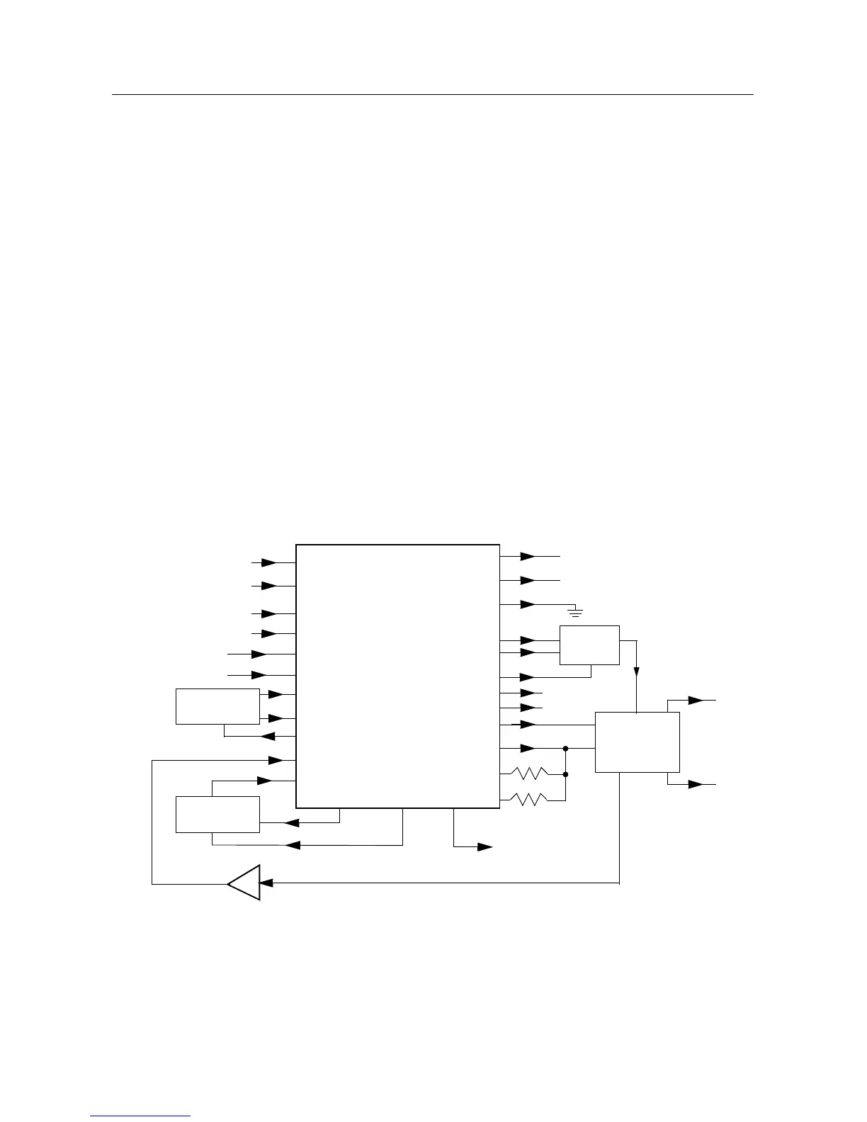
4.0 Low Band Frequency Synthesis
The frequency synthesizer subsystem consists of the reference oscillator crystal (Y1201), the Low
Voltage Fractional-N synthesizer (LVFRAC-N, U1201), and the receive and transmit VCOs and
buffers (Q1303 through Q1308 and associated components).
4.1 Fractional-N Synthesizer
The LVFRAC-N synthesizer IC (U1201) consists of a reference oscillator, pre-scaler, a
programmable loop divider, control divider logic, a phase detector, a charge pump, an A/D converter
for low frequency digital modulation, a balance attenuator to balance the high frequency analog
modulation and low frequency digital modulation, a 13V positive voltage multiplier, a serial interface
for control, and finally a super filter for the regulated 9.3 volt supply.
Regulated 9.3 volts DC applied to the super filter input (U1201 pin 30) delivers a very low noise
output voltage of 8.3 volts DC (VSF) at pin 28. External device Q1201 allows greater current
sourcing capability. The VSF source supplies the receive and transmit VCOs and first buffer stages.
The synthesizer IC supply voltage is provided by a dedicated 5V regulator (U1250) to minimize
power supply noise.
In order to generate a high voltage to supply the phase detector (charge pump) output stage at pin
VCP (U1201 pin 47), a capacitive voltage multiplier circuit (CR1202 and C1209) generates a
voltage of 13 volts DC. This multiplier is driven by two 1.05 MHz clock signals from U1201 pins 15
and 14 (VMULT1 and VMULT2) which are 180° out of phase.
Figure 2-3 LowBand Synthesizer Block Diagram
DATA
CLK
CEX
MODIN
SFIN
XTAL1
XTAL2
WARP
PREIN
VCP
REFERENCE
OSCILLATOR
VOLTAGE
MULTIPLIER
DATA (U0101 PIN 100)
CLOCK (U0101 PIN 1)
CSX (U0101 PIN 2)
MOD IN (U0221 PIN 40)
9,3V (U641 PIN 5)
7
8
9
10
30
23
24
25
32
47
VMULT2 VMULT1
BIAS1
SFOUT
AUX3
AUX4
IADAPT
IOUT
GND
FREFOUT
LOCK
4
19
6, 22, 33, 44
43
45
3
2
28
14
15
40
FILTERED 8,3V
STEERING
LOCK (U0101 PIN 56)
PRESCALER IN
FREF (U0221 PIN 34)
39
BIAS2
41
48
5, 13, 20, 34, 36
+5V (U3211 PIN 1)
AUX1
VDD, DC5V
MODOUT
U1201
LOW VOLTAGE
FRACTIONAL-N
SYNTHESIZER
AUX2
TX RF INJECTION
(1ST STAGE OF PA)
LO RF INJECTION
VOLTAGE
CONTROLLED
OSCILLATOR
LINE
2-POLE
LOOP
FILTER
1
Q1202
BUFFER
BWSELECT
VCTRL
N.C.
N.C.

Table of Contents

Related product manuals