EasyManua.ls Logo

Motorola Commercial CM Series - Troubleshooting Flow Chart for Receiver RF (Sheet 1 of 2)

Motorola Commercial CM Series
90 pages
To Next Page IconTo Next Page
To Next Page IconTo Next Page
To Previous Page IconTo Previous Page
To Previous Page IconTo Previous Page
Loading...
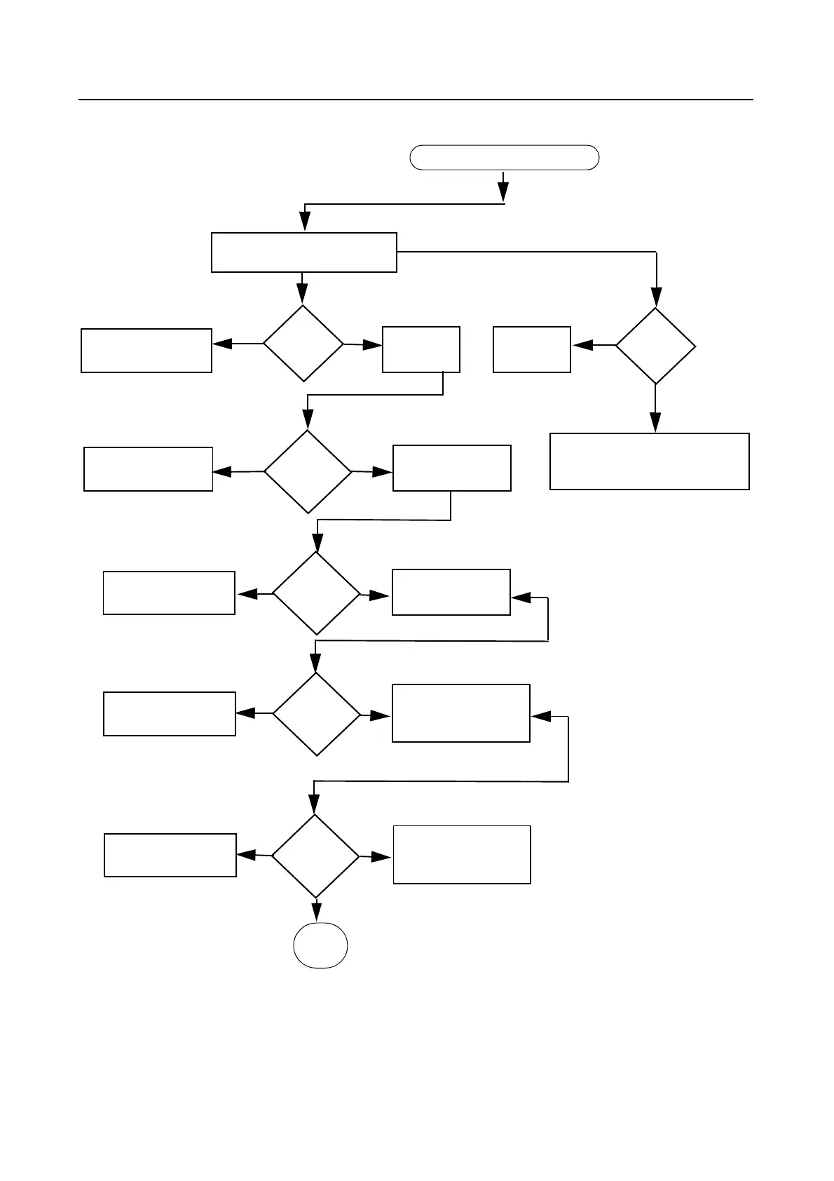
3-2 TROUBLESHOOTING CHARTS
1.0 Troubleshooting Flow Chart for Receiver RF (Sheet 1 of 2)
Problem in 12 KHz and
25 KHz channel spacing
9V on
R310 (LNA)
OK
?
Check
RX_EN
No
Go to
DC Section
Yes
RX_EN
ON ?
No
Check Q306, Q300
and U403
Yes
START
LOC_DIST
ON
?
Check Q304, D305
and U403
LO
POWER
OK ?
Go to SYN
Section
Yes
Yes
No
No
Go
to A
3 V
to U301
Okay ?
No
Check
LOC_DIST
Go to
DC Section
Yes
Check D301-304
Replace IF Filters( FL304, FL301
If problem in 25 KHz spacing
Check
TPI
Check 5V
on R337 (UHF),
R336 (VHF)
5V
(IF AMP)
OK ?
Go to
DC Section
Yes
No
Check 3V
on R339
No (Either 12.5kHz or 25kHz channel spacing problem)
Yes

Table of Contents

Related product manuals