EasyManua.ls Logo

Motorola Commercial CM Series - Troubleshooting Flow Chart for VCO.

Motorola Commercial CM Series
90 pages
To Next Page IconTo Next Page
To Next Page IconTo Next Page
To Previous Page IconTo Previous Page
To Previous Page IconTo Previous Page
Loading...
3-8 TROUBLESHOOTING CHARTS
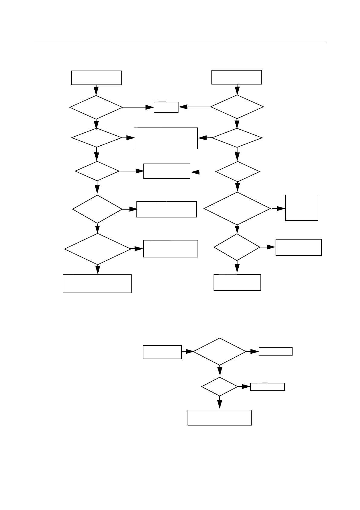
4.0 Troubleshooting Flow Chart for VCO
Are Q200
Base at 2.4V
Collector at 4.5V
Emitter at 1.7V
Are U201 Pins
13 at 4.4V
15 at 1.1V
10 at 4.5V
16 at 1.9V
Low or no RF Signal
at TP1
Visual check
of board
OK?
35mV DC at
U201 Pin 19
NO
YES
at base of Q200
NO
NO
NO
YES
YES
YES
Low or no RF Signal
at input to PA
4.8V DC at
U201 Pin 19
Is RF available
at C2060
YES
YES
YES
YES
NO
NO
NO
NO
NO
Audio =180mVRMS
at “-” Side of
4.5VDC
at D205
If R211 and R12 are OK,
then replace D205
Replace R211
Replace R212
NO
NO
YES
YES
If parts between
R109 & U201 Pin10
are OK, replace U201
TX VCO
RX VCO
Correct
Problem
Visual check
of board
OK?
Check runner
between U200 Pin 2
and U201 Pin 19
Is RF available
Replace U201
If all parts associated
with the pins are OK,
replace Q200
If all parts from collector
of Q200 to TP1 are
OK, replace Q200
Power OK but
no modulation
Check parts to pre-driver
If all parts
associated
with the pins
are OK,
replace U201
YES
YES
Make sure Synthesizer is
working correctly and runner
between U200 Pin 28 and
U201 Pin 14 & and is OK
4.5V DC
OK ?
OK?
OK?
D205
at U201 Pin 14 & 18
4.5V DC
OK ?
at U201 Pin 14&18
NO

Table of Contents

Related product manuals