EasyManua.ls Logo

Motorola Commercial CM Series

Motorola Commercial CM Series
90 pages
To Next Page IconTo Next Page
To Next Page IconTo Next Page
To Previous Page IconTo Previous Page
To Previous Page IconTo Previous Page
Loading...
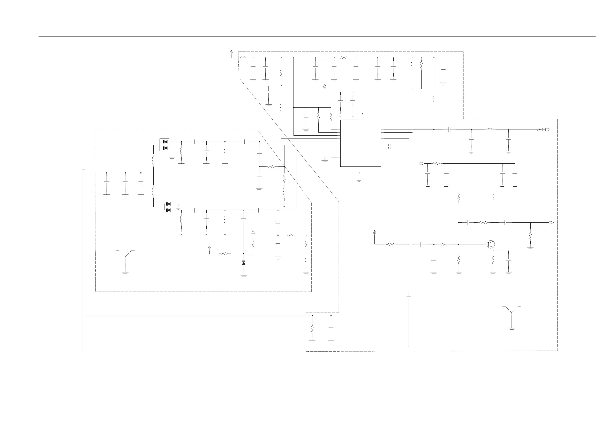
UHF 1-25W PCB 8486684Z01 (Rev.O) / Schematics 4-11
VCO Shield
VCOBIC Shield
DNP
DNP
DNP
DNP
DNP
73D02968C74-O
TO SHEET 1
SHEE 5 OF 8
IF200
10.K
V_SF
TX_INJ
RX_INJ
9R
1
120.p
C2081
R201
100.n
C2076
C2042
120.p
C2041
120.p 120.p
C2071
C2040
1
6.2.p
SHIELD
SH202
1
SH201
SHIELD
C2039
C2038
120.p
120.p
150.n
L204
L203
150.n
R223
220.
100n
C2003C2037
120.p
0.
R203
3.3p
C2044
C2019
120.p120.p
C2018
V_SFV_SF
R230
75.
R220
510.
VCO_MOD
V_SF
C2043
6.8p
NC
0.1uF
C2012
10n
NC
L202
C2022
680nH
2.4p
0.1uF
C2011
C2069
C2066
1.2p
2.7K
R216
3.6K
R215
120pF
C2065
120.p
100.0n
L213
C2032
C2063
8.200p
4.7K
R214 L212
33n
R227
82.
R219
820.
C2031
1n
R213
1
3
2
4.7K
BFS540
Q200
100n
C2010
6.2p
C2064
L211
100.0n
L216
18.n
C2070
6.2.p
680nH
L201
3900pF
C2030
L207
7.80n
C2059
L215
47nH
5.1p
C2073
1.p
5.1p
C2058
C2062
12p
120.p
C2029
R233
220.
R222
47.
R212
47.K
6.8K
R211
1.K
R218
L206
12.5n
L214
R235
47nH
18.
47.
R232
R221
220.
1.n
C2021
C2057
5.1p
C2056
12p
C2061
5.1p
15p
C2060
100n
C2009 C2008
0.1uF
C2007
0.1uF
L209
100.0n
100.0n
L208
51.
R231
D205
D204
VCC_LOGIC
D203
SUPER_FLTR
19
TRB_IN
16
TX_BASE
15
TX_EMITTER
1
TX_IADJ
10
TX_OUT
13
TX_SWITCH
14
VCC_BUFFERS
18
GND_FLAG
GND_LOGIC
17
12
PRESC_OUT
5
RX_BASE
6
RX_EMITTER
2
RX_IADJ
8
RX_OUT
7
RX_SWITCH
3
50U54
U201
4
COLL_RFIN
20
FLIP_IN
11
GND_BUFFERS
9
UHF1 (403-440MHz) Synthesiser and VCO (Sht 2 of 2)

Table of Contents

Related product manuals