EasyManua.ls Logo

Motorola GM328 - Page 511

Motorola GM328
556 pages
To Next Page IconTo Next Page
To Next Page IconTo Next Page
To Previous Page IconTo Previous Page
To Previous Page IconTo Previous Page
Loading...
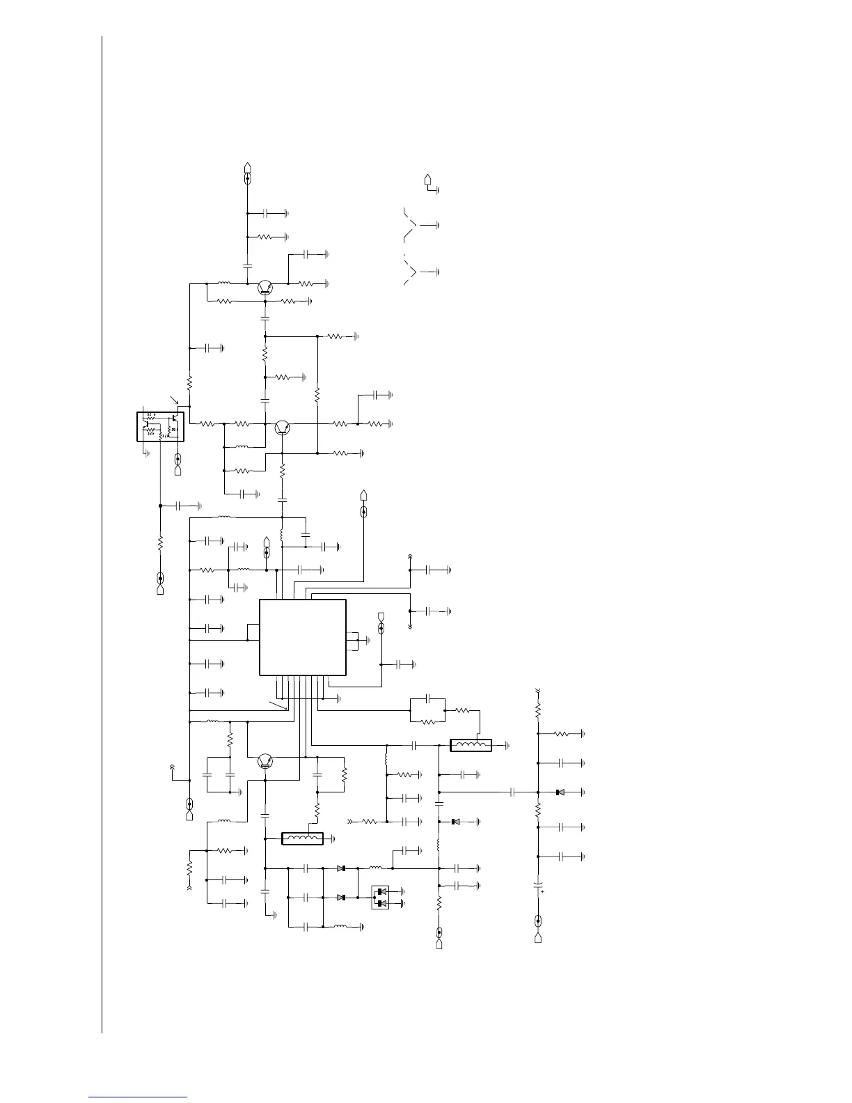
UHF 25-40W PCB / Schematics / Parts List 4-7
NU
NU
NU
0 VDC (Tx)
NU
NU
NU
NU
2.5 - 11 VDC
0 VDC (Rx)
4.58 VDC
4.58 VDC
NU
NU
13.5 to 16 dBm
NU
0 VDC (Tx)
3.1 VDC (Rx)
0 VDC (Tx)
4.7 VDC (Rx)
NU
(Tx)
4.54 VDC
0 VDC (Tx)
2.35 VDC
NU
0 VDC (Rx)
4.42 VDC (Rx)
NU
NU
NU NU
NU
NU
NU
NU
NU
NU
NU
NU
NU
NU
NU
NU
4.97 VDC (Tx)
-18 to -16 dBm (Rx)
-16 to -11 dBm (Tx)
4 to 6 dBm
4.54 VDC
4.54 VDC (Tx)
2.6 VDC (Tx)
1.91 VDC (Tx)
0 VDC (Rx)
2.45 VDC (Rx)
(Rx)
2.43 VDC (Rx)
NU
NU
GND
C4301
100pF
30
R4313
C4372
VCTRL_UHF_VCO
L4331
33nH
VSF_UHF_VC0
C4318
0.1uF
Q4301
R4361
180
C4305
51pF
C4337
R4332
CR4303
C4382
VCOBIAS_2
5V_UHF_VCO
C4332
0
R4315
CR4311
C4381
C4313
.022uF
C4336
R4345
SH4301
SHIELD
R4302
10K
C4383
C4363
R4333
R4312
5.6K
C4309
100pF
C4315
100pF
19
TRB_IN
16
TX_BASE
15
TX_EMITTER
1
TX_IADJ
10
TX_OUT
13
TX_SWITCH
14
VCC_BUFFERS
18
VCC_LOGIC
GND_LOGIC
17
12
PRESC_OUT
5
RX_BASE
6
RX_EMITTER
2
RX_IADJ
8
RX_OUT
7
RX_SWITCH
3
SUPER_FLTR
U4301
4
COLL_RFIN
20
FLIP_IN
11
GND_BUFFERS
9
GND_FLAG
R4346
10K
50U54
L4312
RESONATOR
1P1
2
P2
3
P3
C4314
1.5pF
C4307
100pF
C4352
0.1uF
C4321
Q4331
1pF
4
1
3
CR4301
Q4333
2
6
C4339
C4375
L4332
L4361
390nH
VCTRL
0
R4341
C4324
2.4pF
2.2K
R4342
6.8pF
TRB_UHF_VCO
C4331
C4304
3.9pF
C4333
C4374
C4335
100pF
270
R4314
7.5K
R4311
TXINJ_UHF_VCO
R4334
R4301
L4301
390nH
R4323
5.6K
100K
1K
R4343
C4353
0.1uF
C4312
12pF
390nH
L4305
C4323
R4337
C4317
PRESC
Q4332
68nH
L4333
390nH
L4371
56K
R4321
R4305
C4316
10
0
5V
0.1uF
R4347
C4338
R4336
51pF
2.2uF
C4354
C4351
100pF
22
R4331
C4373
R4339
PRESC_UHF_VCO
390nH
L4311
R4335
180
R4304
CR4321
10K
R4322
100pF
C4311
100pF
C4361
30
R4303
L4302
390nH
C4362
C4303
8.2pF
R4338
RXINJ
RXINJ_UHF_VCO
L4303
RESONATOR
1P1
2
P2
3
P3
0.1uF
C4371
TXINJ
390nH
L4313
SHIELD
SH4302
TRB
C4334
C4306
2pF
C4355
2.2uF
VSF
VCOBIAS_2_UHF_VCO
VCOMOD
C4308
0.1uF
390nH
L4304
C4302
8.2pF
CR4302
10
R4344
C4322
4.7uF
C4325
VCOMOD_UHF_VCO
GROUND
R4340
5V
VSF
TXSW
TXSW
RXSW
RXSW
VSF
ZWG0130523-A
UHF (403-470 MHz) Voltage Controlled Oscillator
ZWG0130523-A

Table of Contents

Other manuals for Motorola GM328

Related product manuals