EasyManua.ls Logo

Motorola Professional GP340 - Synthesizer

Motorola Professional GP340
290 pages
To Next Page IconTo Next Page
To Next Page IconTo Next Page
To Previous Page IconTo Previous Page
To Previous Page IconTo Previous Page
Loading...
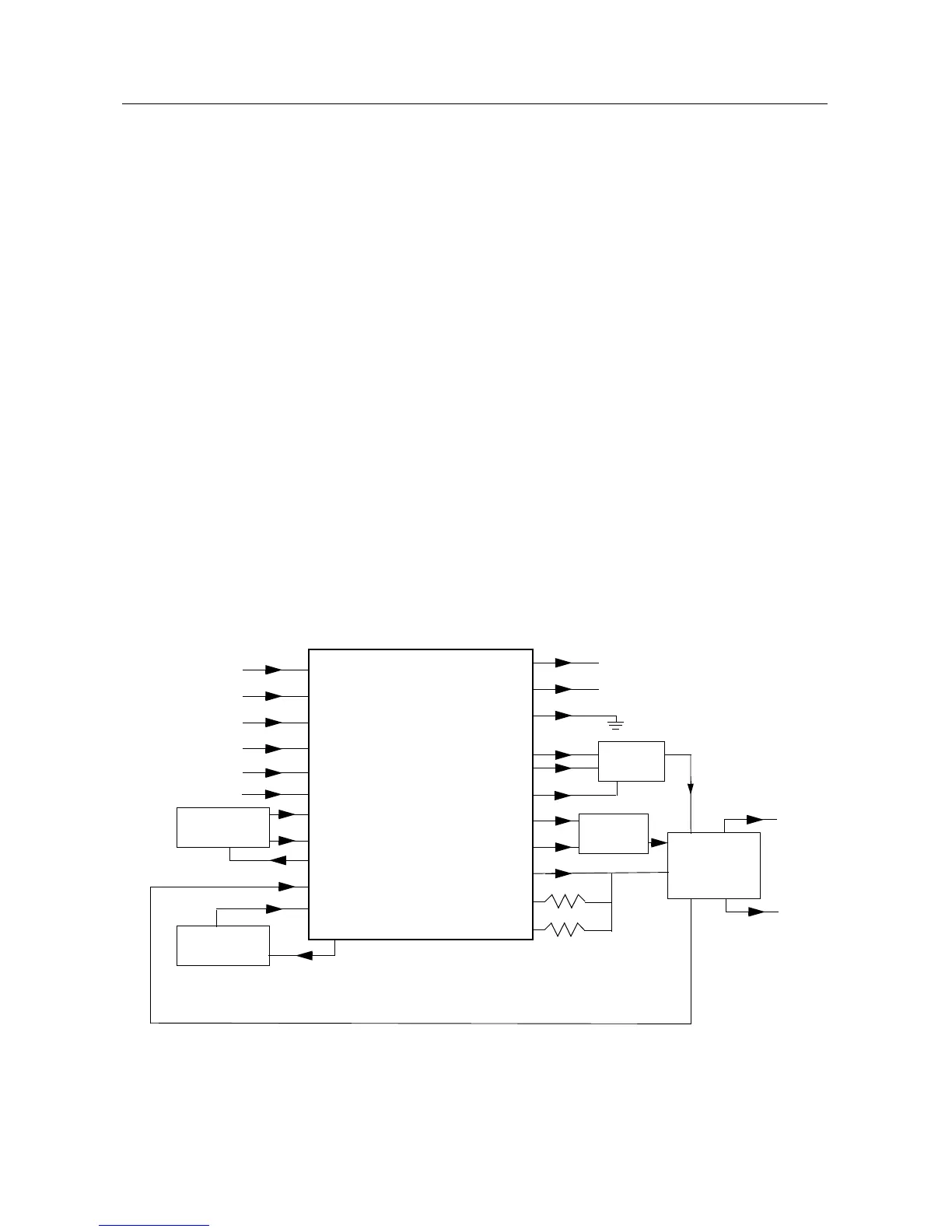
2-6 THEORY OF OPERATION
4.1 Synthesizer
(Refer to Figure 2-4 and the Synthesizer schematic diagram)
The Fractional-N synthesizer, shown in Figure 2-4, uses a 17.0 MHz crystal (Y201) to provide a
reference for the system. Along with being used in the LVFracN, the 17.0 MHz signal is provided at
pin 19 of U205 for use by the ASFIC and LVZIF.
The LVFractN IC (U205) further divides this by 8 internally to give 2.125 MHz to be used as the
reference frequency in the frequency synthesis. While UHF and VHF can use other references,
(divide by 7 or divide by 7/8), only the divide by 8 function is valid for lowband.
The internal oscillator device in the LVFracN together with C236, C237, C242, R219, CR211 and
Y201 comprise the reference oscillator. This oscillator is temperature compensated is capable of 2.5
ppm stability over temperatures of -30 to 85°C. There is temperature compensation information that
is unique to each crystal contained on Y201 that is programmed into the radio when built.
The loop filter consists of components C256, C257, C259, R224, R225 and R228. This circuit
provides the necessary dc steering voltage for the VCO and determines the amount of noise and
spur passing through.
To achieve fast locking for the synthesizer, an internal adapt charge pump provides higher current at
pin 45 of U205 to put the synthesizer within lock range. The required frequency is then locked by
normal mode charge pump at pin 43.
Both the normal and adapt charge pumps get their supply from the inductive voltage multiplier made
up of C247, C249, C283-C286, D210, D211, R285 and R286.
This circuit provides 13.3V at U205, pin 47.
Figure 2-4 Lowband Synthesizer Block Diagram.
DATA
CLK
CEX
MODIN
V
CC
, DC5V
XTAL1
XTAL2
WARP
PREIN
VCP
REFERENCE
OSCILLATOR
VOLTAGE
MULTIPLIER
VOLTAGE
CONTROLLED
OSCILLATORS
2-POLE
LOOP
FILTER
D
ATA (U409 PIN 100)
CLOCK (U409 PIN 1)
CSX (U409 PIN 2)
M
OD IN (U404 PIN 40)
+5V (U204 PIN 4)
7
8
9
10
13, 30
23
24
25
32
47
INDMULT
BIAS1
SFOUT
AUX3
AUX2
IADAPT
IOUT
GND
FREFOUT
LOCK
4
19
6, 17, 22, 29, 31, 33, 44
43
45
1
2
28
16
40
FILTERED 4.3V
STEERING
LINE
LOCK (U409 PIN 56)
PRESCALER IN
LO RF INJECTION
TX RF INJECTION
(FIRST STAGE OF PA)
FREF (U303 PIN 21 & U404 PIN 34)
39
BIAS2
41
SWITCHING
NETWORK
5, 20, 34, 36
(U400 PIN 1) V
DD
, 3.3V
MODOUT
U205
LOW VOLTAGE
FRACTIONAL-N
SYNTHESIZER

Table of Contents

Related product manuals