EasyManua.ls Logo

Motorola Professional GP340 - Voltage Controlled Oscillator

Motorola Professional GP340
290 pages
To Next Page IconTo Next Page
To Next Page IconTo Next Page
To Previous Page IconTo Previous Page
To Previous Page IconTo Previous Page
Loading...
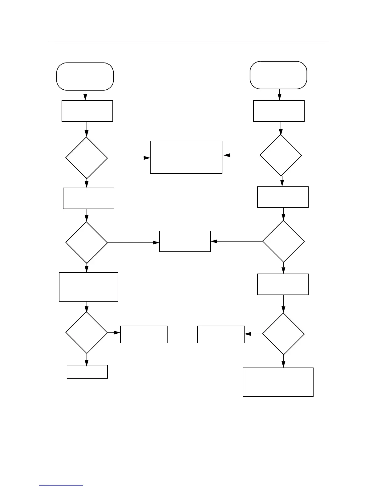
Voltage Controlled Oscillator 3-5
5.0 Voltage Controlled Oscillator
Level >
+2 dBm
Check signal at
collector of Q201
No
Yes
Check L204, L211, L212,
L215, C221, C228, C229,
C230,C231, C235,C297,
R204, R234, R238
Check signal at
collector of Q201
No RX LO or No
signal at U205 Pin
32 in RX
No TX LO or No
signal at U205 Pin
32 in TX
Level >
+10 dBm?
Check signal at
drain of Q203
Level >
-3 dBm?
Check signal at
drain of Q202
and Q204
Level >
+7 dBm?
No
Yes
Replace Q201
Yes
Yes
Done
Check DC volt-
age across R203
Problem
fixed?
Replace Q203
Check C215, C216,
L207, L208, L209,
U203
Level >
500 mV ?
Check C200, C202, C203,
C222, C223, L201, L203,
TR201, CR202
Replace Q202
and Q204
Yes
Yes
No
No
NoNo

Table of Contents

Related product manuals