EasyManua.ls Logo

Motorola TLKR T8

Motorola TLKR T8
284 pages
To Next Page IconTo Next Page
To Next Page IconTo Next Page
To Previous Page IconTo Previous Page
To Previous Page IconTo Previous Page
Loading...
9
English
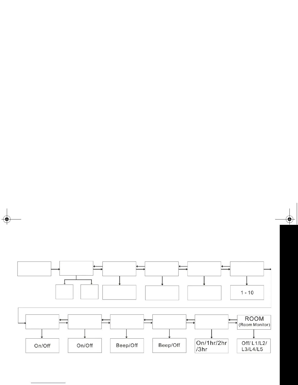
Mode Menu
Your radio navigates through Select Menu as
follows:
Clock Feature
You can use your TLKR T8 radio’s clock function as a time
display on your radio. When you set the time feature, the
time clock in 24 hour format will display on standby mode.
To set the Time clock ON or OFF:
1. Enter the MENU/GRP. Advance through the Menu until
the "CLOCK" display. Press OK to set the time clock
feature.
2. Press the or key to set the hour time.
3. Press OK and move on to minutes setting.
4. Press the or key to set the minute time.
5. Press OK to confirm the time setting.
Normal
CLCK
(Clock)
SCAN
MON
(Monitor)
VOX
RING
Hour
Min
On/Off On/Off
On/Off
VIBE
(Vibration)
SLNT
(Silent)
KEYS
(Key Tone)
PTT
PWR
(Power)
T8_EN.fm Page 9 Thursday, September 16, 2010 12:01 PM

Table of Contents

Related product manuals