EasyManua.ls Logo

Motorola TLKR T8 - Função de Relógio no Modo de Grupo; Menu Grupo

Motorola TLKR T8
284 pages
To Next Page IconTo Next Page
To Next Page IconTo Next Page
To Previous Page IconTo Previous Page
To Previous Page IconTo Previous Page
Loading...
13
Português
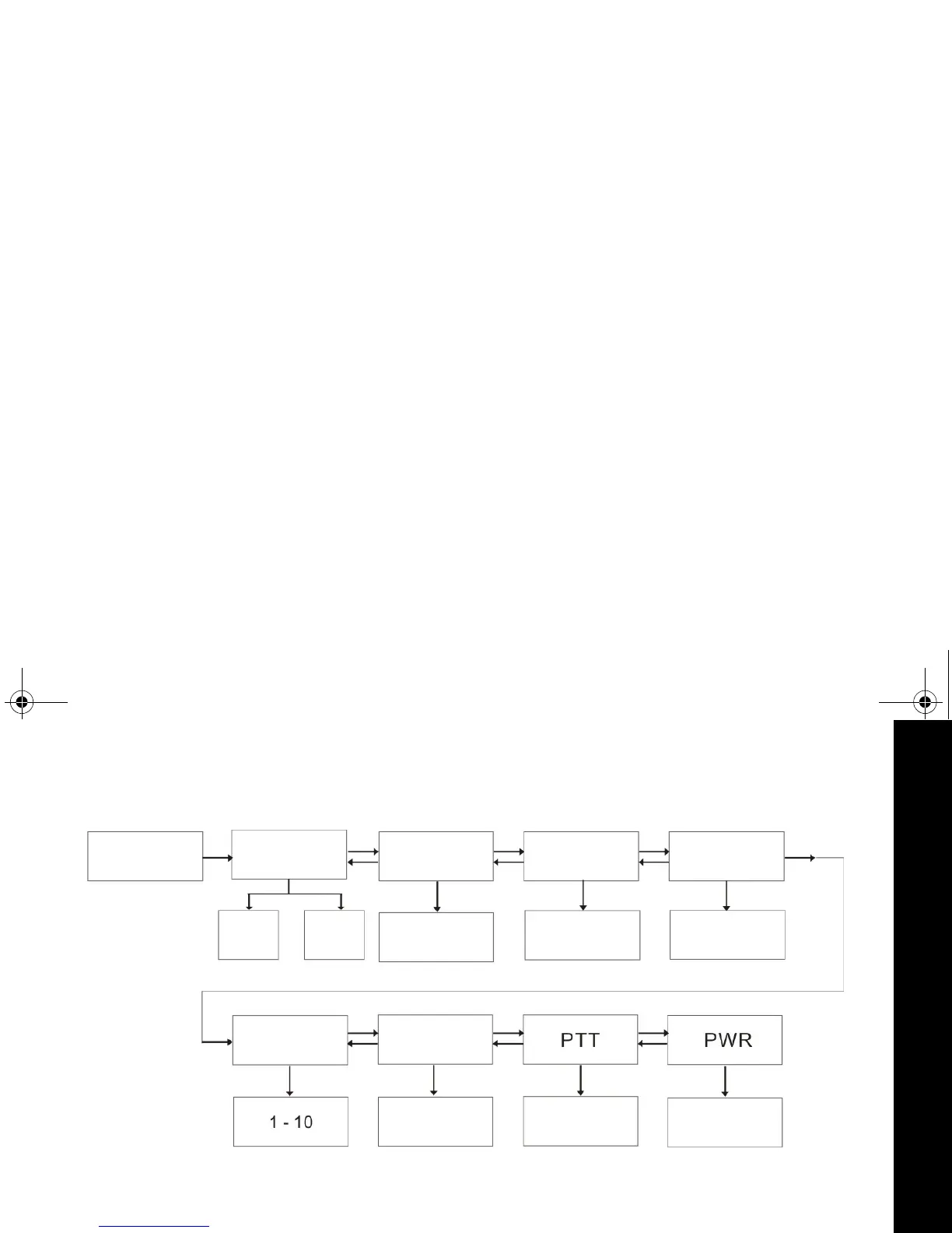
Menu Grupo
Prima continuamente a tecla MENU/GRP para entrar no
MENU GRUPO.
Função de Relógio no Modo de Grupo
Pode utilizar a função de relógio nos rádios TLKR T8 e
apresentar a hora no visor. Se definir a função de horas,
aparecerá o relógio em formato de 24 horas no modo de
standby.
Como activar o relógio:
1. Prima MENU/GRP. Percorra o menu até aparecer
“CLCK”. Prima OK para definir a função de relógio.
2. Prima a tecla ou para acertar a hora.
3. Prima OK para avançar para os minutos.
4. Prima a tecla ou para acertar os minutos.
5. Prima OK para confirmar a definição da hora.
Hora
Nome de ID,
4 caracteres
Normal
CLCK
(Relógio)
NAME
(Nome)
ID
MON
(Controlo)
Min
Número de ID,
1-16
Ligar/
Desligar
RING
(Toque)
KEYS
(Tom das Teclas)
Tom/Desligar Tom/Desligar
Ligar/1h/2h/3h
T8_PT.fm Page 13 Thursday, September 16, 2010 3:10 PM

Table of Contents

Related product manuals