EasyManua.ls Logo

Motorola TLKR T8

Motorola TLKR T8
284 pages
To Next Page IconTo Next Page
To Next Page IconTo Next Page
To Previous Page IconTo Previous Page
To Previous Page IconTo Previous Page
Loading...
13
English
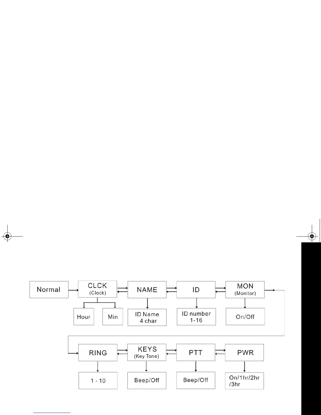
Group Menu
Press and hold the MENU/GRP key to get into Group
Menu.
Clock Feature in Group Mode
You can use your TLKR T8 radio’s clock function as a time
display on your radio. When you set the time feature, the
time clock in 24 hour format will display on standby mode.
To set the Time clock ON:
1. Enter the MENU/GRP. Advance through the Menu until
the "CLCK" display. Press OK to set the Time clock
feature.
2. Press the or key to set the hour time.
3. Press OK to move on to minute setting.
4. Press the or key to set the minute time.
5. Press OK to confirm the time setting.
T8_EN.fm Page 13 Thursday, September 16, 2010 12:01 PM

Table of Contents

Related product manuals