EasyManua.ls Logo

Motorola TLKR T8

Motorola TLKR T8
284 pages
To Next Page IconTo Next Page
To Next Page IconTo Next Page
To Previous Page IconTo Previous Page
To Previous Page IconTo Previous Page
Loading...
9
Français
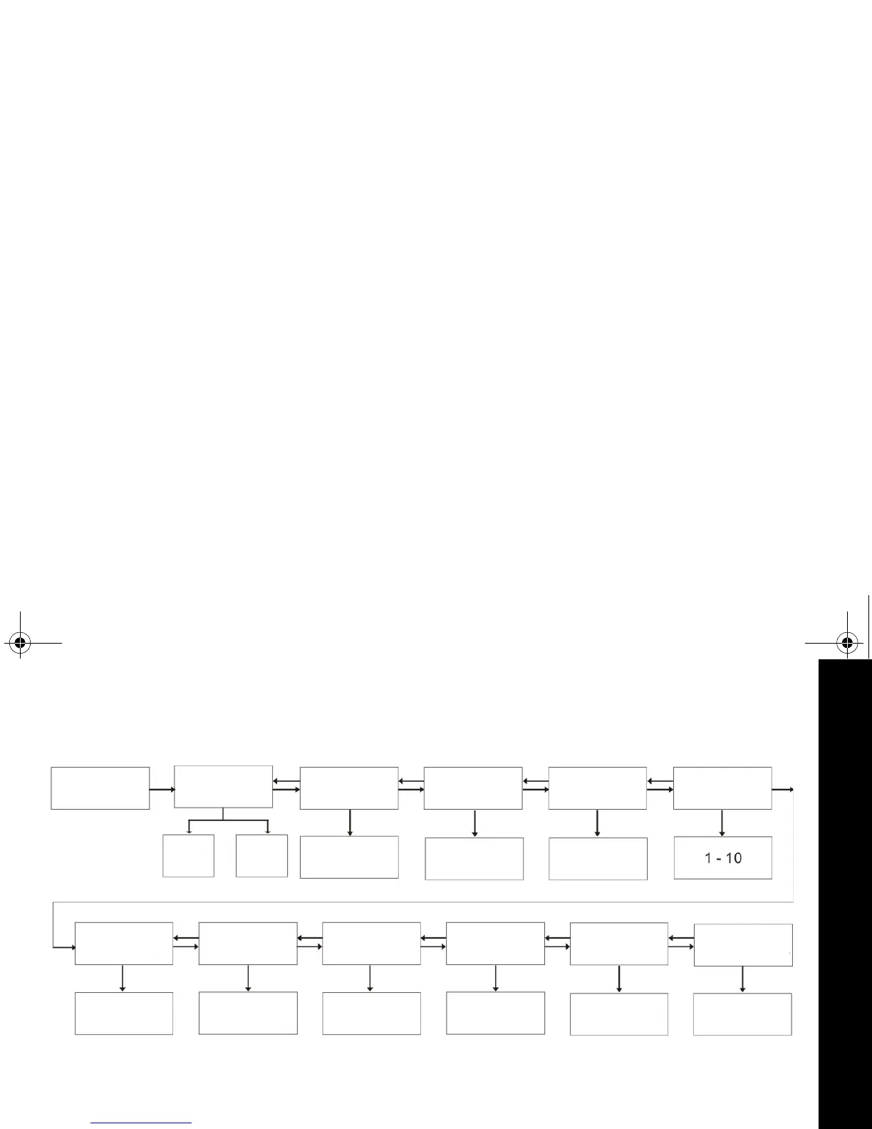
Mode Menu
Le menu Mode propose successivement les fonctions
suivantes :
Fonction d’horloge
Vous pouvez lire l’heure sur vos radios TLKR T8 et vous en
servir d’horloge. Lorsque vous activez la fonction d'horloge,
l'heure au format de 24 heures s'affichera dans le mode
de veille.
Pour activer ou désactiver l’horloge :
1. Entrez dans le MENU/GRP. Parcourez le menu jusqu’à
l’affichage de « CLOCK » (Horloge). Appuyez sur OK
pour confirmer l’activation.
2. Appuyez sur ou pour régler l’heure.
3. Appuyez sur OK et passez au réglage des minutes.
4. Appuyez sur ou pour régler les minutes.
5. Appuyez sur OK pour confirmer le réglage de l’heure.
Normal
CLCK
(Horloge)
SCAN
(Balayage)
MON
(Ecoute)
VOX
RING
(Sonnerie)
Hour
(Heure)
Min.
Marche / Arrêt Marche / Arrêt
Marche / Arrêt
VIBE
(Vibration)
SLNT
(Silencieux)
KEYS
(tonalité touches)
Alternat PTT
PWR
(Alimentation)
Marche / Arrêt Marche / Arrêt
ROOM
(Ecoute bébé)
Bip / Off
Bip / Off
On/1h/2h/3h
Off/L1/L2/
L3/L4/L5
T8_FR.fm Page 9 Thursday, September 16, 2010 3:14 PM

Table of Contents

Related product manuals