EasyManua.ls Logo

Motorola TLKR T8

Motorola TLKR T8
284 pages
To Next Page IconTo Next Page
To Next Page IconTo Next Page
To Previous Page IconTo Previous Page
To Previous Page IconTo Previous Page
Loading...
13
Русский
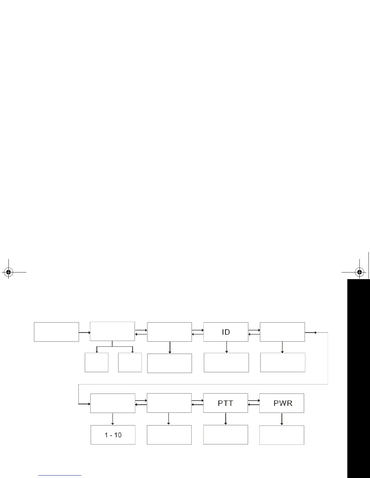
Групповое меню
Для входа в групповое меню нажмите и удерживайте
клавишу MENU/GRP.
Функция часов в групповом режиме
В радиостанциях TLKR T8 можно использовать
функцию часов. Когда функция часов установлена, в
режиме ожидания дисплей показывает время в
формате 24 часов.
мониторинг
Включение часов:
1. Нажмите MENU/GRP. Перемещайтесь по меню, пока
на дисплее не появится “CLOCK”. Нажмите OK,
чтобы настроить функцию часов.
2. Клавишей или установите время в часах.
3. Нажмите OK и перейдите к минутам.
4. Клавишей или установите время в минутах.
5. Нажмите OK, чтобы подтвердить установку времени.
‘’Норм’’
режим
CLCK
(часы)
MON
(мониторинг)
часы
минуты
ID Name 4 char
(имя ID 4 знака)
KEYS
(тон клавиш)
Beep/Off
(тон/выкл.)
Beep/Off
(тон/выкл.)
On/1hr/2hr/3hr
(Вкл./1 час/2 часа/3
часа)
Вкл/выкл
ID Number 1 -16
(номер ID 1 - 16)
NAME
(имя)
RING
(тон вызова)
T8_RU.fm Page 13 Thursday, September 16, 2010 3:34 PM

Table of Contents

Related product manuals