EasyManua.ls Logo

Motorola TLKR T8

Motorola TLKR T8
284 pages
To Next Page IconTo Next Page
To Next Page IconTo Next Page
To Previous Page IconTo Previous Page
To Previous Page IconTo Previous Page
Loading...
13
Svenska
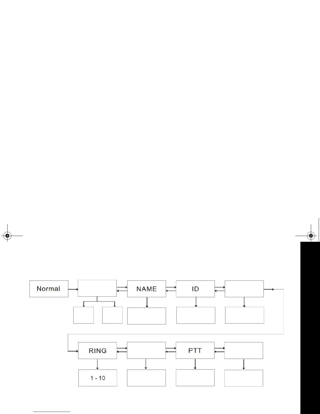
Gruppmeny
Tryck på MENU/GP-knappen och håll den nedtryckt för att
komma till gruppmenyn.
Klockfunktion i gruppläge
Du kan använda klockfunktionen på en TLKR T8-radio som
tidsvisning. När du ställer in klockfunktionen visas klockan i
24-timmarsformat i standbyläget.
Starta klockan:
1. Gå till MENU/GRP. Bläddra i menyn tills du kommer till
displayen ”CLOCK”. Tryck på OK för att ställa in
klockfunktionen.
2. Tryck på knappen eller för att ställa in timmen.
3. Tryck på OK och gå till minutinställningen.
4. Tryck på knappen eller för att ställa in minuten.
5. Tryck på OK för att bekräfta inställningen.
CLCK
(klocka)
Timme
Min.
KEYS
(knappljud)
ID-namn
4 tecken
Beep/Off
(pip/av)
Beep/Off
(pip/av)
On/1h/2h/3h
ID-nummer
1–16
MON
(övervakning)
PWR
(ström)
På/av
T8_SV.fm Page 13 Thursday, September 16, 2010 12:26 PM

Table of Contents

Related product manuals