EasyManua.ls Logo

Motorola TLKR T8

Motorola TLKR T8
284 pages
To Next Page IconTo Next Page
To Next Page IconTo Next Page
To Previous Page IconTo Previous Page
To Previous Page IconTo Previous Page
Loading...
9
Norsk
Modusmenyen
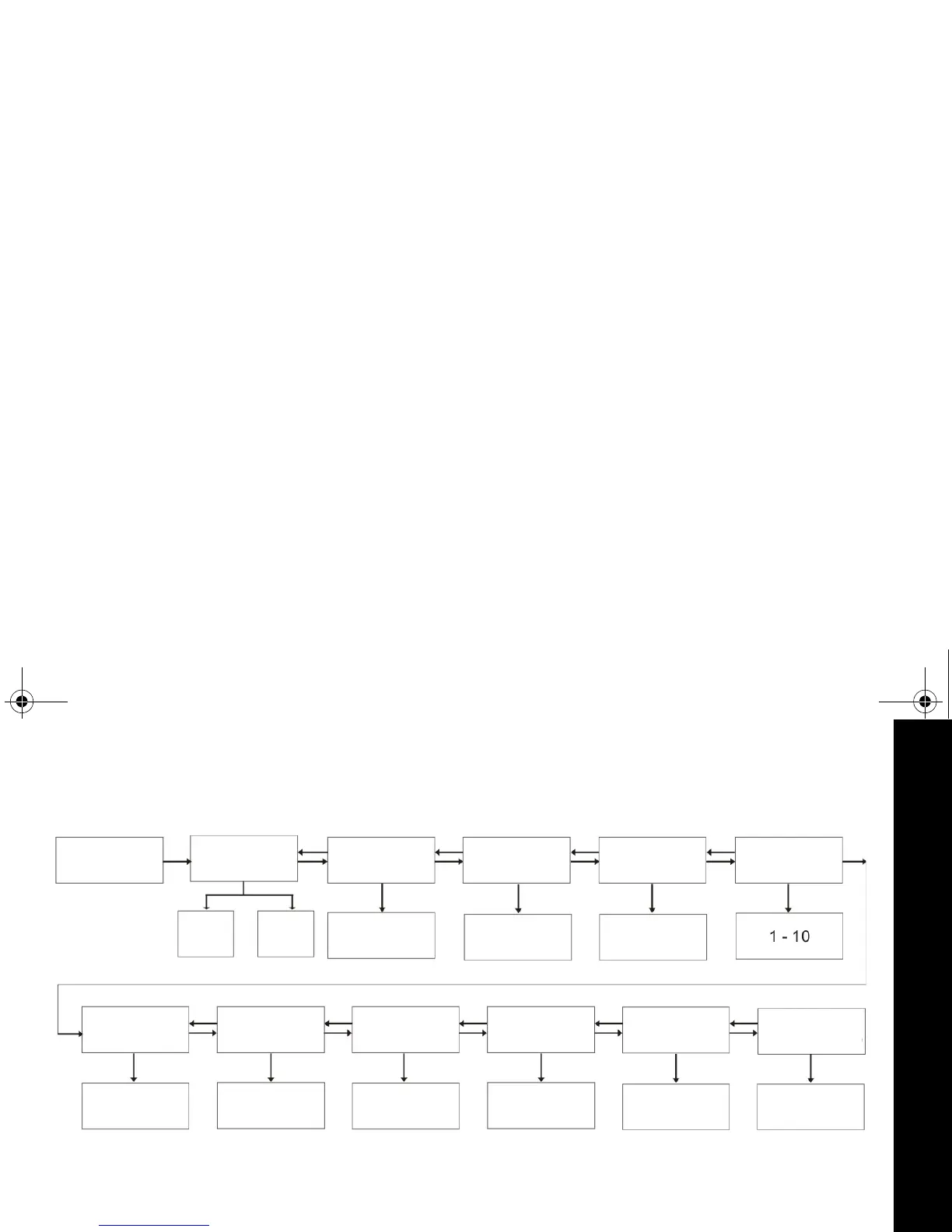
Radioen navigerer gjennom valgmenyen på følgende
måte:
Klokke
Du kan bruke klokkefunksjonen på en av dine TLKR
T8-radioer, og bruke denne til å vise klokkeslett på radioene
dine. Når du stiller inn klokkeslettfunksjonen, vises
klokkeslettet i 24-timersformat på ventemodus.
Slik slår klokkeslettfunksjonen AV eller PÅ:
1. Gå inn i MENU/GRP. Gå gjennom menyen til "CLOCK"
(Klokke) vises. Trykk OK for å stille inn
klokkeslettfunksjonen.
2. Trykk på tasten eller for å stille inn time.
3. Trykk OK og gå til minuttinnstillingen.
4. Trykk på tasten eller for å stille inn minutt.
5. Trykk OK for å bekrefte innstillingen.
Normal
CLCK
(klokke)
SCAN
(Skanning)
MON
(Overvåking)
VOX
RING
(Ringetone)
Time
Min.
VIBE
(Vibrasjon)
SLNT
(Stille)
KEYS
(tastelyd)
PTT
PWR
(Strøm)
Lydsignal/av
Lydsignal/av
ROOM
(Romovervåking)
På/1 time/2
timer/3 timer
Av/L1/L2/L3/L4/
L5
På/av
På/av
På/av
På/av
På/av
T8_NO.fm Page 9 Thursday, September 16, 2010 2:13 PM

Table of Contents

Related product manuals