EasyManua.ls Logo

N-Tron 710FX2 - Page 100

N-Tron 710FX2
170 pages
Print Icon
To Next Page IconTo Next Page
To Next Page IconTo Next Page
To Previous Page IconTo Previous Page
To Previous Page IconTo Previous Page
Loading...
(Revised 2012-05-01
Page 100 of 170
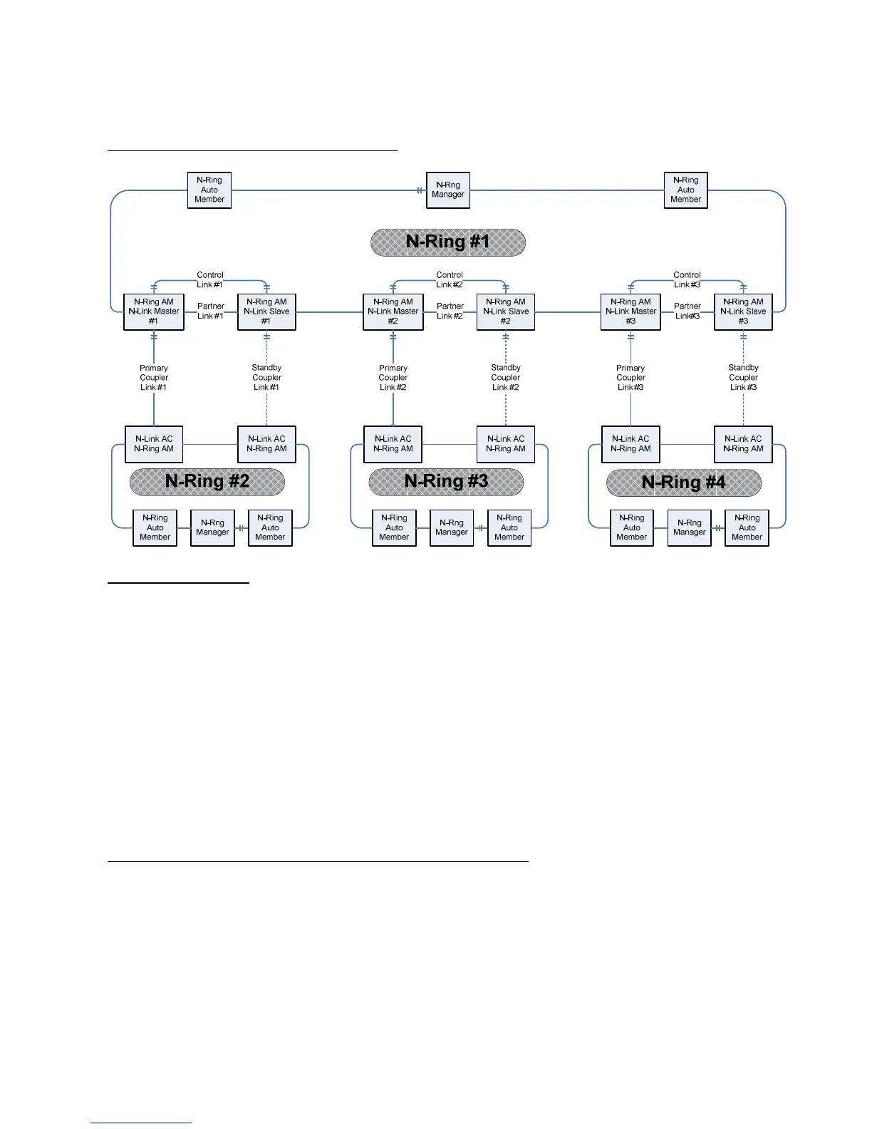
N-Link – Configuration, Continued…
Complex N-Link Configuration (Example):
Configuration Notes:
The Master and Slave must be part of the N-Ring topology.
If using default configuration choices, the administrator only needs to configure the N-Link Master.
The N-Link Slave and both Coupler switches will auto-detect any needed configuration.
If not using default configuration choices, the administrator may also need to configure the Default
Coupler port on the N-Link Slave.
There must be a direct link between the Master and Slave Control ports. Use of media converters or
other switches is not supported.
There must be a direct link between the Master and Slave Partner ports. Use of media converters or
other switches is not supported.
There must be at least one other switch, besides the Master and Slave, that supports N-Link on the
N-Ring.
N-Link will only support a single point of failure. Multiple points of failure and misconfiguration
are not supported and may cause a network storm under some circumstances.
Configuration Steps to redundantly couple 2 N-Ring networks:
1. Ensure the Coupler and Control cables are disconnected at this point.
2. Get Both N-Rings working with a status of OK.
3. Configure N-Link Slave: Ensure that the N-Link Slave is set to Auto Configure and select a Default
Coupler Port. Save Configuration.
4. Configure N-Link Master: Select the Control and Coupler ports. Save the Configuration.
5. Connect the Control Link cable. Ensure that the Slave switch status now shows a state of “Slave”
6. Connect the Coupler Link cables.
7. Check N-Link status by selecting the N-Link Status View page.

Table of Contents

Related product manuals