EasyManua.ls Logo

Nokia RM-272 - IHF Troubleshooting

Nokia RM-272
152 pages
Print Icon
To Next Page IconTo Next Page
To Next Page IconTo Next Page
To Previous Page IconTo Previous Page
To Previous Page IconTo Previous Page
Loading...
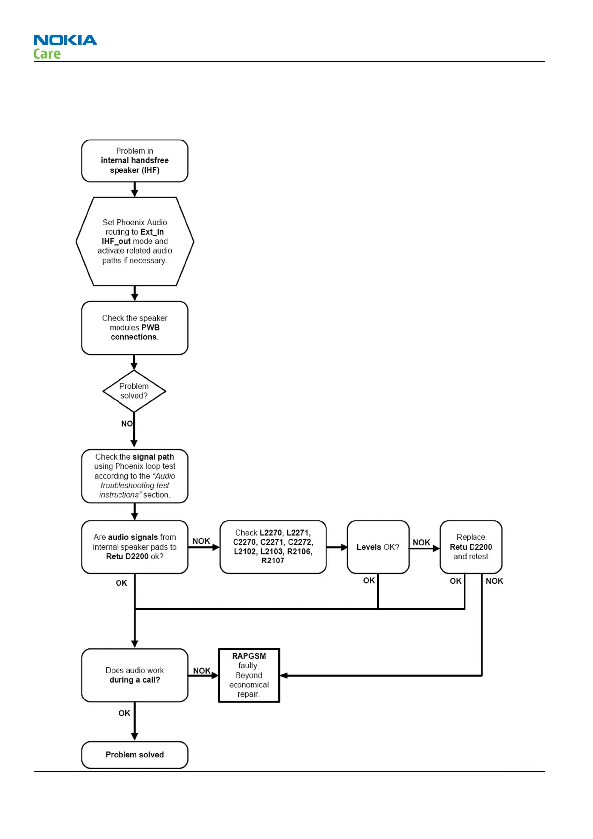
IHF troubleshooting
Troubleshooting flow
RM-272; RM-273
BB Troubleshooting and Manual Tuning Guide
Page 3 –32 COMPANY CONFIDENTIAL Issue 1
Copyright © 2007 Nokia. All rights reserved.

Table of Contents

Related product manuals