EasyManua.ls Logo

Nokia RM-824 - Keys Troubleshooting; Keyboard Troubleshooting

Nokia RM-824
204 pages
Print Icon
To Next Page IconTo Next Page
To Next Page IconTo Next Page
To Previous Page IconTo Previous Page
To Previous Page IconTo Previous Page
Loading...
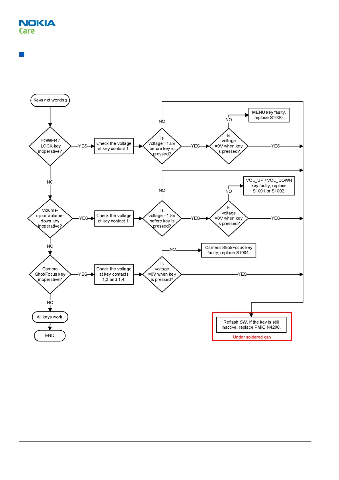
Keys troubleshooting
Keyboard troubleshooting
Troubleshooting flow
RM-824; RM-825; RM-826
BB Troubleshooting Guide
Page 3 – 26 NOKIA INTERNAL USE ONLY Issue 2
Copyright © 2012 Nokia. All rights reserved.

Table of Contents

Related product manuals