EasyManua.ls Logo

nvent 910 Series - Appendix D-Htc Load Shedding Sequence

nvent 910 Series
77 pages
Print Icon
To Next Page IconTo Next Page
To Next Page IconTo Next Page
To Previous Page IconTo Previous Page
To Previous Page IconTo Previous Page
Loading...
nVent.com | 71
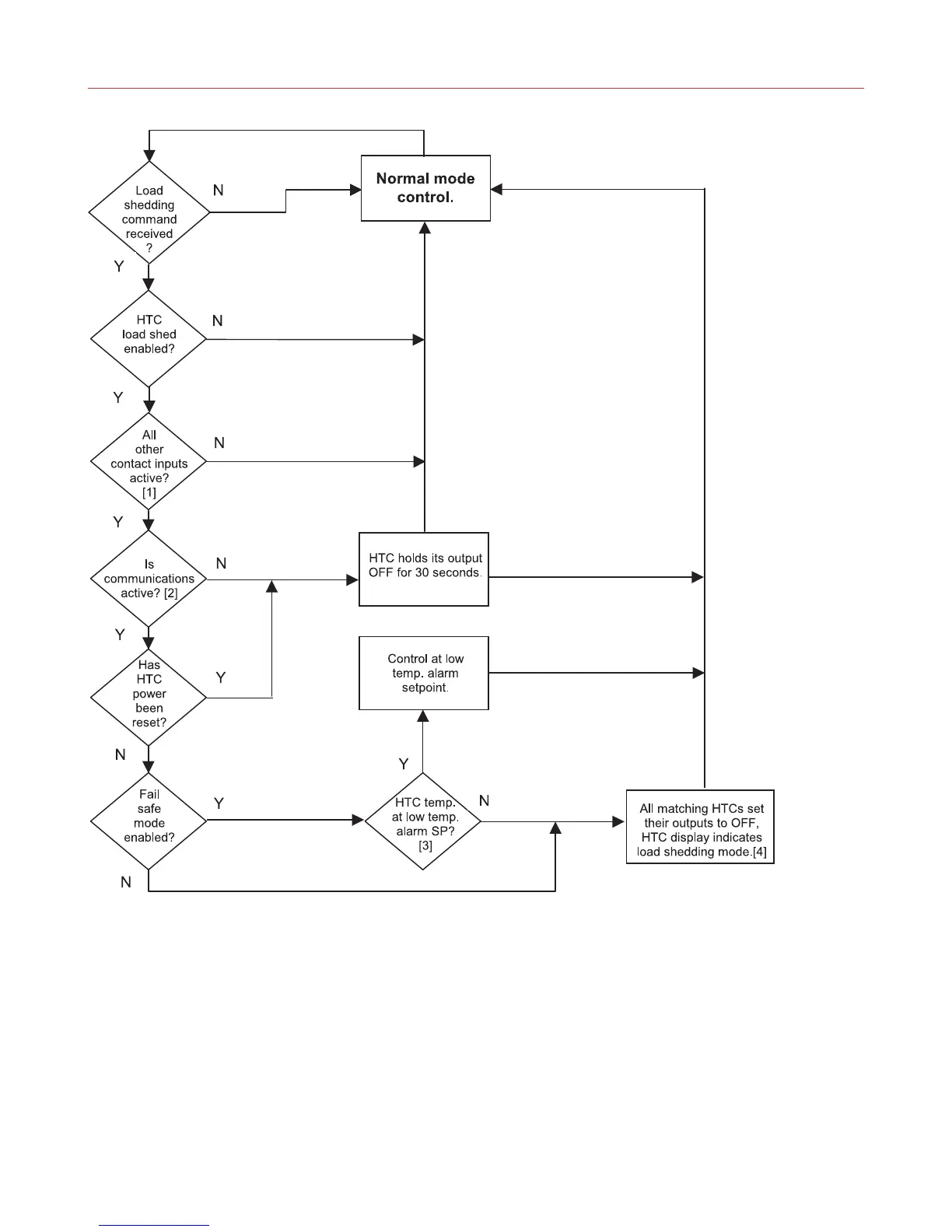
APPENDIX D—HTC LOAD SHEDDING SEQUENCE

Table of Contents

Related product manuals