EasyManua.ls Logo

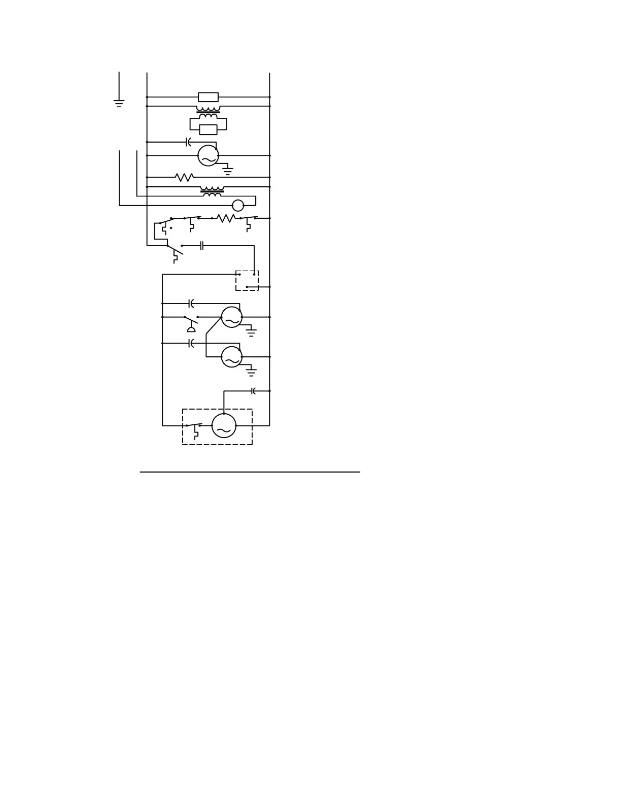
nvent SPECTRACOOL G52 - G52 8 K and 12 K 230 V Generic Schematic (Actual Unit Options May Vary)

nvent SPECTRACOOL G52
40 pages
Print Icon
To Next Page IconTo Next Page
To Next Page IconTo Next Page
To Previous Page IconTo Previous Page
To Previous Page IconTo Previous Page
Loading...
© 2022 nVent
89209668
- 7 -
G52 8K AND 12K 230V GENERIC SCHEMATIC (ACTUAL UNIT OPTIONS MAY VARY)
M
W/HEAD PRESS. CTRL
AMBIENT IMPELLER
ENCLOSURE
IMPELLER
ELECTRICAL SCHEMATIC
89168401 REV.A
COMPR HTR (OPT)
COMPRESSOR
M
& OVERLOAD
BRN BLU
L1 L2
RUN CAPACITOR
(OPTIONAL)
SUPPRESSOR (OPT)
M
M
AMBIENT IMPELLER
TRANSFORMER W/
TEMP. DISPLAY
(OPTIONAL)
24V
AND RELAY (OPTIONAL)
(OPT)
DOOR
CUST.
SWT.
TDR
TSTAT COOLING
TIME DELAY RELAY
SWITCHES & HEATER
TSTAT HEATING, LIMIT
DOOR SWITCH TRANS
R
R

Table of Contents

Related product manuals