EasyManua.ls Logo

Nyle C25W - Page 44

Nyle C25W
47 pages
Print Icon
To Next Page IconTo Next Page
To Next Page IconTo Next Page
To Previous Page IconTo Previous Page
To Previous Page IconTo Previous Page
Loading...
44
37
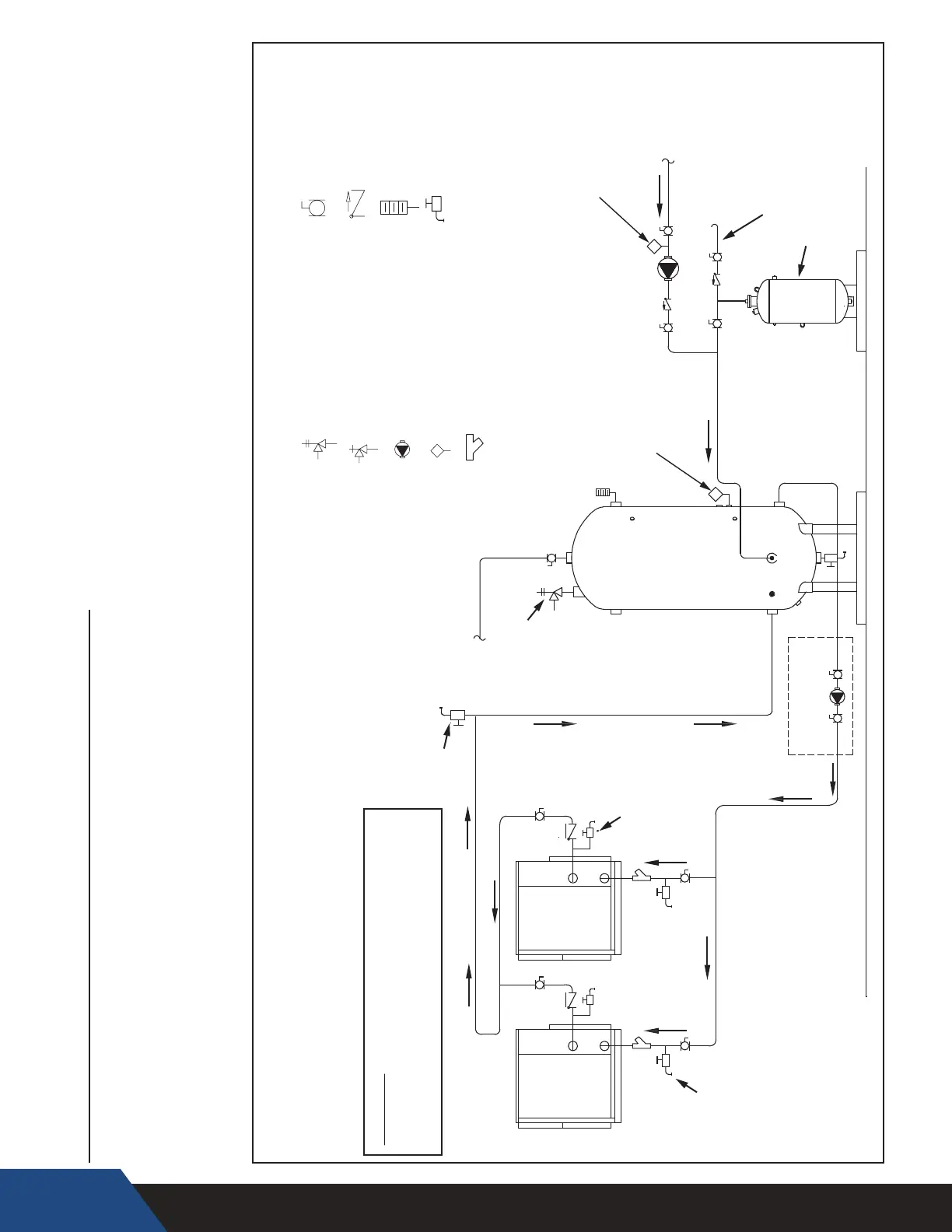
4. See Closed Systems and Thermal Expansion on page 13
5. See Water Connections on page 17.
6. If a building recirculation loop is present the circulation pump must be controlled by a
thermostat.
WATER PIPING DIAGRAMS
Before installation of water piping review the following:
1. See Mixing Valves on page 13.
2. See Water Temperature on page 10.
3. See Temperature - Pressure Relief Valve on page 14.
43
FINISHED
FLOOR
SUPPLY
HOT OUTLET
TO FIXTURES OR
INLET OF BACKUP
WATER HEATER
EXPANSION
TANK
BUILDING
RECIRCULATION
LOOP RETURN
COLD WATER
SUPPLY
LINE THERMOSTAT
NOTE:
CONNECT BUILDING
RECIRC RETURN TO
INLET OF BACKUP
WATER HEATER
WHEN PRESENT
TANK THERMOSTAT
PIPE T&P TO
OPEN DRAIN
RETURN
WATER
(INLET)
PURGE
VALVE
SUPPLY
WATER
(OUTLET)
STORAGE
TANK
FIELD SUPPLIED PUMP
FOR HPWH MODELS
WITHOUT FACTORY PUMP
HPWHHPWH
DRAIN &
FLUSH
VALVES
FLUSH
VALVES
WARNING: THIS DRAWING SHOWS SUGGESTED
PIPING CONFIGURATION AND OTHER DEVICES;
CHECK WITH LOCAL CODES AND ORDINANCES
FOR ADDITIONAL REQUIREMENTS.
TWO HEAT PUMPS, SINGLE TEMPERATURE WITH
VERTICAL STORAGE TANK
WITH FORCED BUILDING RECIRCULATION
LEGEND
TEMPERATURE & PRESSURE
RELIEF VALVE
PRESSURE RELIEF VALVE
CIRCULATING PUMP
DRAIN
WYE STRAINER
FULL PORT BALL VALVE
TEMPERATURE GAGE
CHECK VALVE
TANK OR LINE TEMPERATURE
CONTROL

Table of Contents

Other manuals for Nyle C25W

Related product manuals