EasyManua.ls Logo

Omron R88D-1SN15F-ECT

Omron R88D-1SN15F-ECT
974 pages
To Next Page IconTo Next Page
To Next Page IconTo Next Page
To Previous Page IconTo Previous Page
To Previous Page IconTo Previous Page
Loading...
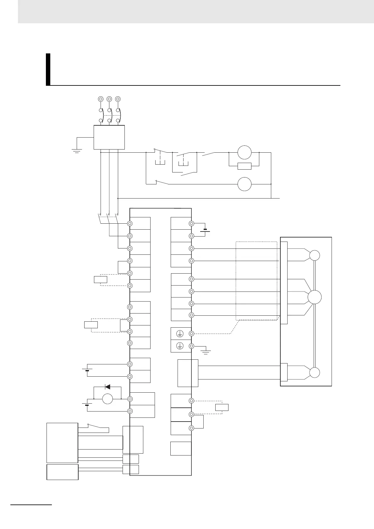
4 Configuration and Wiring
4 - 28
AC Servomotors/Servo Drives 1S-series with Built-in EtherCAT® Communications User’s Manual (I586)
R88D-1SN55H-ECT/-1SN75H-ECT (200 to 240 VAC)
R88D-1SN55F-ECT/-1SN75F-ECT (380 to 480 VAC Neutral ground-
ing)
RTS
123
456
E
NF
PL
L1
L2
L3
CN1
X
24 VDC
B
E
M
CN2
(*7)
CN1
B3
B2
B1
(*3)
(*6)
CNA
X
X
1MC
(*1)
OFF ON
X
1MC
1MC
N2
N1
CNB
Power cable
Encoder cable
(*1)
Main circuit contactor
Surge suppressor
Servo error display
1S-series Servo Drive
Main circuit power supply
User-side
control
device
Control cable
Other E-CAT
devices
Noise filter (*1)
3-phase 200 to 240 VAC, 50/60 Hz: R88D-1SNH-ECT
3-phase 380 to 480 VAC, 50/60 Hz: R88D-1SNF-ECT
24 VDC
CND
+24
0V
External
regeneration
resistor
DC Reactor
CN10(E-CAT IN)
CN11(E-CAT OUT)
24 VDC
/ERR
/ERR+
(*4)
Breaker or Fuse
N3
P
Control power
supply
1S-series
Servomotor
DB3
DB2
DB1
CNE
0V
_BKIR
BKIR-
BKIR+
CN12
+24V
_BKIR
(*2)
V
U
CNC
W
FG
ECAT cable
(*5)
External Dynamic Brake resistor
Internal Dynamic Brake resistor
CN1
Internal
regeneration
resistor
Ground (*8)
Ground (*8)

Table of Contents

Related product manuals