EasyManua.ls Logo

Omron R88D-1SN15F-ECT - Block Diagram for Torque Control

Omron R88D-1SN15F-ECT
974 pages
To Next Page IconTo Next Page
To Next Page IconTo Next Page
To Previous Page IconTo Previous Page
To Previous Page IconTo Previous Page
Loading...
6 - 9
6 Basic Control Functions
AC Servomotors/Servo Drives 1S-series with Built-in EtherCAT® Communications User’s Manual (I586)
6-2 Control Blocks
6
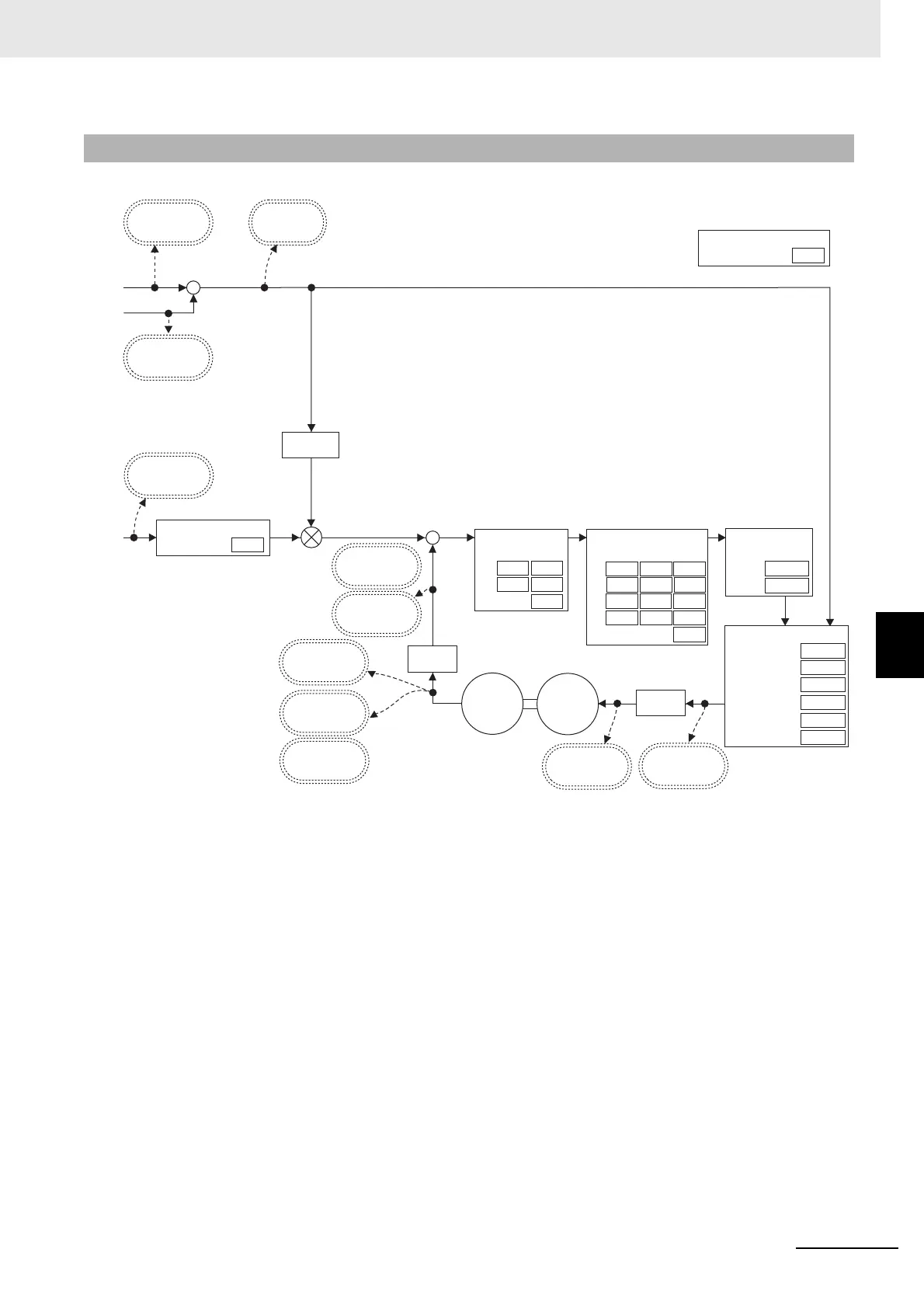
6-2-3 Block Diagram for Torque Control
The block diagram for torque control is given.
6-2-3 Block Diagram for Torque Control
6072
E
Velocity Limit in Torque Control
Velocity Limit Value
+
+
+
Notch Filter
Depth
Q-value
1st
2nd
3rd
4th
Frequency
Velocity Control
Proportional
Gain
Integral
Gain
Inertia Ratio
1st
2nd
6071 hex
Target torque
(0.1%)
60B2 hex
Torque offset
(0.1%)
3030-81 hex
Torque Command
Torque
(0.1%)
3031-01
606C hex
Velocity actual value
(Command unit/s)
3221-82 hex
Present Motor Velocity
(r/min)
6064 hex
Position actual value
(Command unit)
6063 hex
Position actual
internal value
(Encoder pulse)
3223-01
3223-02
3224-01 3224-02
3001-01
M
-
3321-02
3322-02
3323-02
3324-02
3321-03
3322-03
3323-03
3324-03
3321-04
3322-04
3323-04
3324-04
Adaptive Notch Filter
3320-01
Torque Command
Filter
3233-02
3234-02
Cutoff Frequency
1st
2nd
6077 hex
Torque actual value
(0.1%)
6074 hex
Torque demand
(0.1%)
Current
control
607F hex
Max profile velocity
(Command unit/s)
Sign
Velocity
Detection
60BA hex or 60BC hex
Touch probe 1/2 positive edge
(Command unit)
Filter Switching in Torque Control
Mode Selection
3232-01
Torque Limit
Switching Selection
Positive torque
limit value
3330-01
60E0
60E1
Positive Torque
Limit Value 2
Negative torque
limit value
Negative Torque
Limit Value 2
Max torque
3330-05
3330-06

Table of Contents

Related product manuals