EasyManua.ls Logo

Omron R88D-1SN30F-ECT

Omron R88D-1SN30F-ECT
974 pages
To Next Page IconTo Next Page
To Next Page IconTo Next Page
To Previous Page IconTo Previous Page
To Previous Page IconTo Previous Page
Loading...
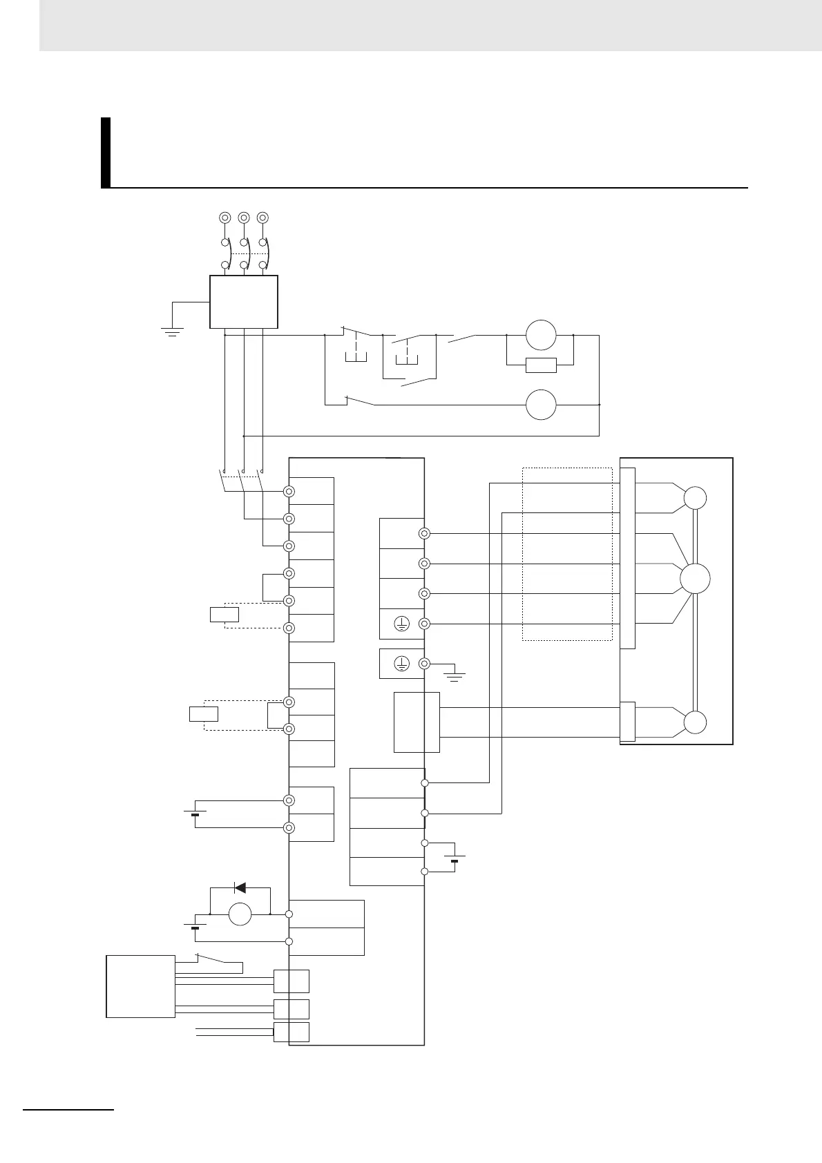
4 Configuration and Wiring
4 - 26
AC Servomotors/Servo Drives 1S-series with Built-in EtherCAT® Communications User’s Manual (I586)
R88D-1SN15H-ECT/-1SN20H-ECT/-1SN30H-ECT (200 to 240 VAC)
R88D-1SN06F-ECT/-1SN10F-ECT/-1SN15F-ECT/-1SN20F-ECT/
-1SN30F-ECT (380 to 480 VAC Neutral grounding)
RTS
123
456
E
NF
PL
L1
L2
L3
CN1
X
24 VDC
W
V
U
B
E
M
CN2
(*2)
CN1
CN12
B3
B2
B1
(*3)
(*4)
CNC
CNA
X
X
1MC
OFF ON
X
1MC
1MC
8
28
N2
N1
CNB
24 VDC
CND
+24V
0V
E-CAT IN,CN10
E-CAT OUT,CN11
BKIR+ 4
BKIR- 3
+24V_BKIR 2
0V_BKIR 1
24 VDC
/ERR-
/ERR+
MCCB (Fuse)
Main circuit contactor (*1)
Main circuit power supply
Noise filter (*1)
3-phase 200 to 240 VAC, 50/60 Hz: R88D-1SNH-ECT
3-phase 380 to 480 VAC, 50/60 Hz: R88D-1SNF-ECT
Ground
(*5)
Surge suppressor (*1)
Servo error display
Power cable
1S-series Servomotor
1S-series Servo Drive
External
regeneration
resistor
Reactor (*6)
User-side
control
device
Other E-CAT
devices
Control cable
(*5)
Ground
Encoder cable
(*7)

Table of Contents

Related product manuals