EasyManua.ls Logo

Omron SYSDRIVE 3G3FV-*-CUE - Page 39

Omron SYSDRIVE 3G3FV-*-CUE
78 pages
Print Icon
To Next Page IconTo Next Page
To Next Page IconTo Next Page
To Previous Page IconTo Previous Page
To Previous Page IconTo Previous Page
Loading...
www.dadehpardazan.ir 88594014-15
2-20
Note 1. Be sure to remove the short bar before connecting a DC reactor.
Note 2. The R1 (L11)-R (1),S1 (L21)-S (L2), and T1(L31)-T(L3) terminals are short-circuited for ship-
ping.
General Notes
Note 1. The Braking Unit and Braking Resistor Unit cannot be connected to the 3G3HV Inverters of
18.5 kW to 160 kW.
Note 2. Make sure that terminals L1 and L11, L2 and L21, L3 and L31 are short-circuited. These termi-
nals are short-circuited with short bars before shipping. Be sure to remove the short bars,
however, when using 12-pulse rectification.
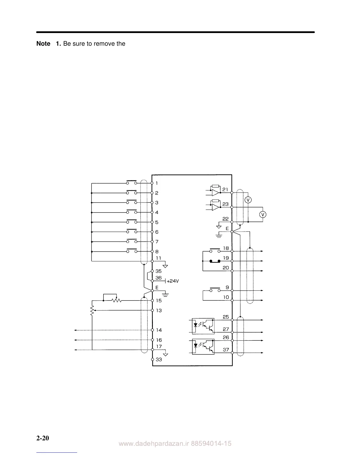
H Control Circuit Terminal Connections (All Models)
D 3G3FV Model
Forward run/stop
Reverse run/stop
Multi-function
contact input 1
Multi-function
contact input 2
Multi-function
contact input 3
Multi-function
contact input 4
Multi-function
contact input 5
Multi-function
contact input 6
Sequence input common
Shielded
wire
Variable resistor for
frequency reference
(voltage input)
Frequency
reference
Multi-function
analog input
2 k
0 to 10 V
4 to 20 mA
0 to 10 V
0 V
Variable resistor for
setting frequency
2 k
Multi-function
analog output 1
Voltmeter
Voltmeter
Multi-function
analog output 2
Multi-function
analog output
common
Fault output (NO)
Fault output (NC)
Fault output
common
Multi-function
contact output
Multi-function
contact output
common
Multi-function
output 1
Multi-function
output 1 common
Multi-function
output 2
Multi-function
output 2 common
Installation Chapter 2

Related product manuals