EasyManua.ls Logo

Omron SYSMAC CJ1W-SCU21-V1 - And Modbus-RTU Slave Mode

Omron SYSMAC CJ1W-SCU21-V1
781 pages
Print Icon
To Next Page IconTo Next Page
To Next Page IconTo Next Page
To Previous Page IconTo Previous Page
To Previous Page IconTo Previous Page
Loading...
106
Wiring Section 3-3
2. The terminating resistant setting shown above is an example for the
NT631/NT631C. The setting method varies with the PT. Refer to the man-
ual for you PT for details.
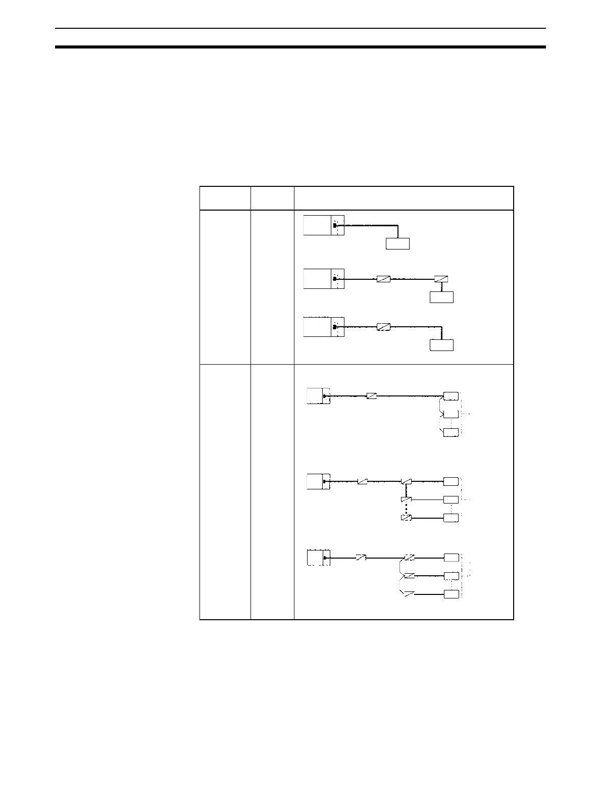
3-3-10 Connections for Protocol Macros, Serial Gateway, No-protocol
Mode, and Modbus-RTU Slave Mode
This section describes the connections for protocol macros, Serial Gateway,
and no-protocol communications. Up to 32 Boards or Units can be used for
1:N connections.
Port Configu-
ration
Schematic diagram
RS-232C 1:1
RS-232C 1:N
Resistance
ON
NT-AL001-E
Resistance ON
NT-AL001-E
RS-232C
RS-232C
interface
RS-232C
RS-422A/485
RS-232C
interface
NT-AL001-E
RS-232C
RS-422A/485
Resistance
ON
RS-422A/
485
interface
5-V power
NT-AL001-E
RS-232C
RS-232C
RS-422A/485
NT-AL001-E
RS-232C
RS-422A
/485
Resistance ON
B500-AL001-E
Resistance ON
Resistance
ON
Resistance ON
NT-AL001-E
NT-AL001-E
RS-232C
RS-232C
RS-232C
Resistance ON
5-V
p
ower
Resistance
ON
RS-422A/485
RS-422A/485
interface
RS-422A/485
interface
RS-232C
interface

Table of Contents

Related product manuals