EasyManua.ls Logo

Onkyo C-7030 - Selecting MP3;WMA Files

Onkyo C-7030
28 pages
Print Icon
To Next Page IconTo Next Page
To Next Page IconTo Next Page
To Previous Page IconTo Previous Page
To Previous Page IconTo Previous Page
Loading...
En-18
Disc Playback—Continued
For MP3/WMA CDs, files (MP3/WMA files) may be
organized in a hierarchy, with folders containing files
and subfolders, as shown below.
In this manual, MP3/WMA files are referred to as
files. Likewise, folders (directories) are referred to
as folders.
If you don’t select a specific MP3/WMA file or folder
for playback, all of the MP3/WMA files on the CD will
be played in numerical order starting with file #1.
On this CD Player, there are two modes for selecting
files (MP3/WMA files): Navigation mode and All
Folder mode.
In Navigation mode, you can select files (MP3/WMA
files) by navigating through the folder hierarchy, moving
in and out of folders and subfolders.
In All Folder mode, all folders appear at the same level,
making it easy to select folders regardless of the
hierarchy.
While playback is stopped, press the remote
controller’s [] or [] button to enter Navigation
mode, the [] or [] button to enter All Folder mode.
If you use the CD Player’s button, press the []
button to enter Navigation mode, press and hold the
[] button to enter All Folder mode.
You can change the way in which these buttons change
the playback mode. This lets you disable the file
selection methods described in Navigation mode or All
Folder mode. (See “STOP KEY” in “Setting MP3/WMA
Preferences” on page 25.)
In Navigation mode, you can select files by navigating
through the folder hierarchy. This mode can only be used
while playback is stopped.
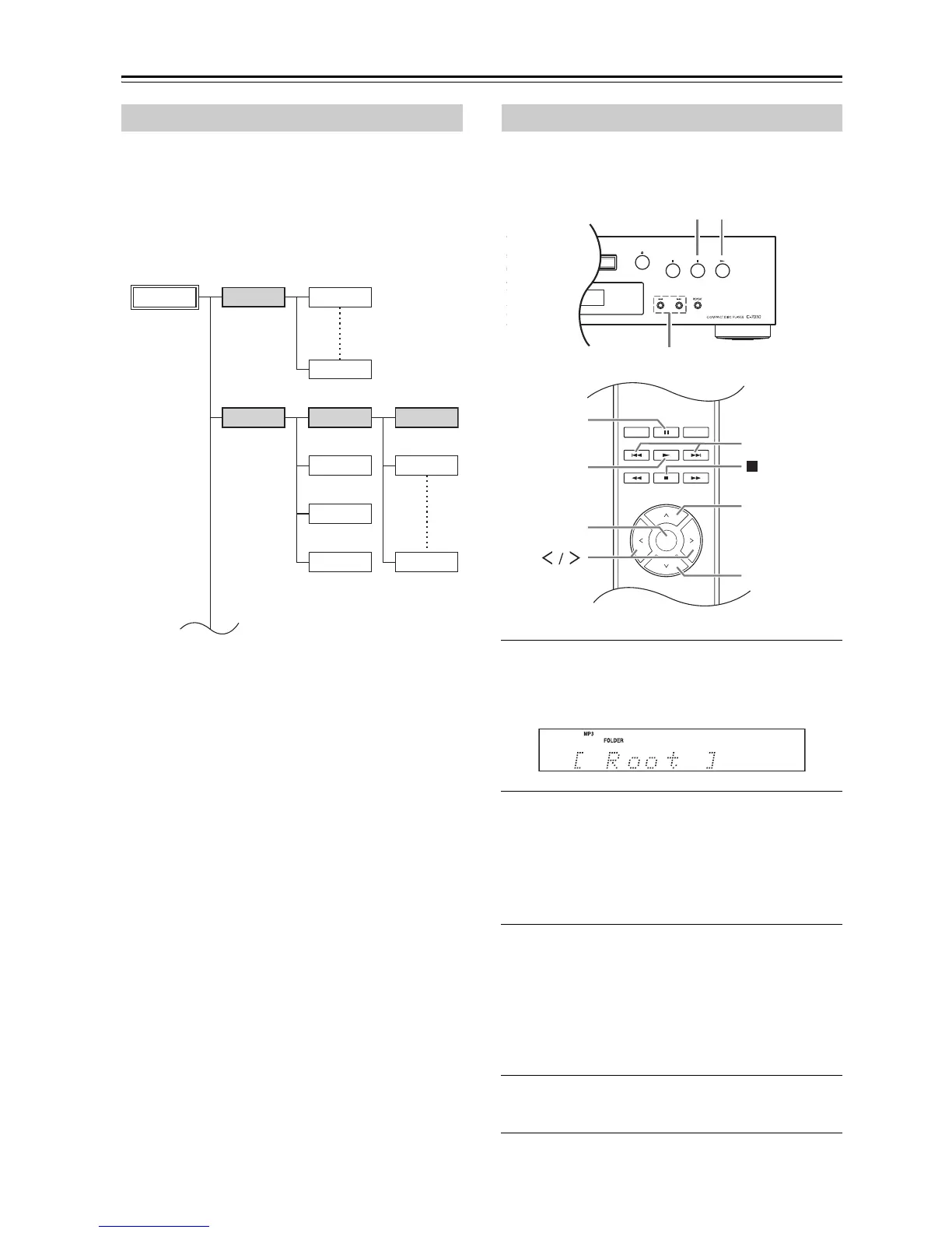
1
While playback is stopped, press the [] or
[] button.
The compact disc player enters Navigation mode
and “[ROOT]” appears on the display.
2
Press the [] or [ENTER] button (front
panel: []).
The first folder name in ROOT appears on the
display.
If the disc contains no folders, the first file name
appears.
3
Use the []/[] or []/[] buttons to
select other folders and files at the same
level.
To move up a level, press the [] or [] button
(front panel: []).
Folders that don’t contain files or subfolders can’t
be selected.
4
Press the [ENTER] or [] button to move
down a level (front panel: []).
5
Use the []/[] or []/[] buttons to
select a file in the folder.
Selecting Files (MP3/WMA CDs)
File #11
File #1
File #10
Folder #3
File #12
Root Folder #1
Folder #2
File #13
Folder #4
File #14
File #18
Selecting Files in Navigation Mode
DIMMER DISPLAY
RANDOM REPEAT
ENTER
/
ENTER
J
U
Q
R
/

Other manuals for Onkyo C-7030

Related product manuals