EasyManua.ls Logo

Onkyo D-509E - Instruction Manual; Surface Coating; Connecting the Speakers

Onkyo D-509E
16 pages
Print Icon
To Next Page IconTo Next Page
To Next Page IconTo Next Page
To Previous Page IconTo Previous Page
To Previous Page IconTo Previous Page
Loading...
En-1
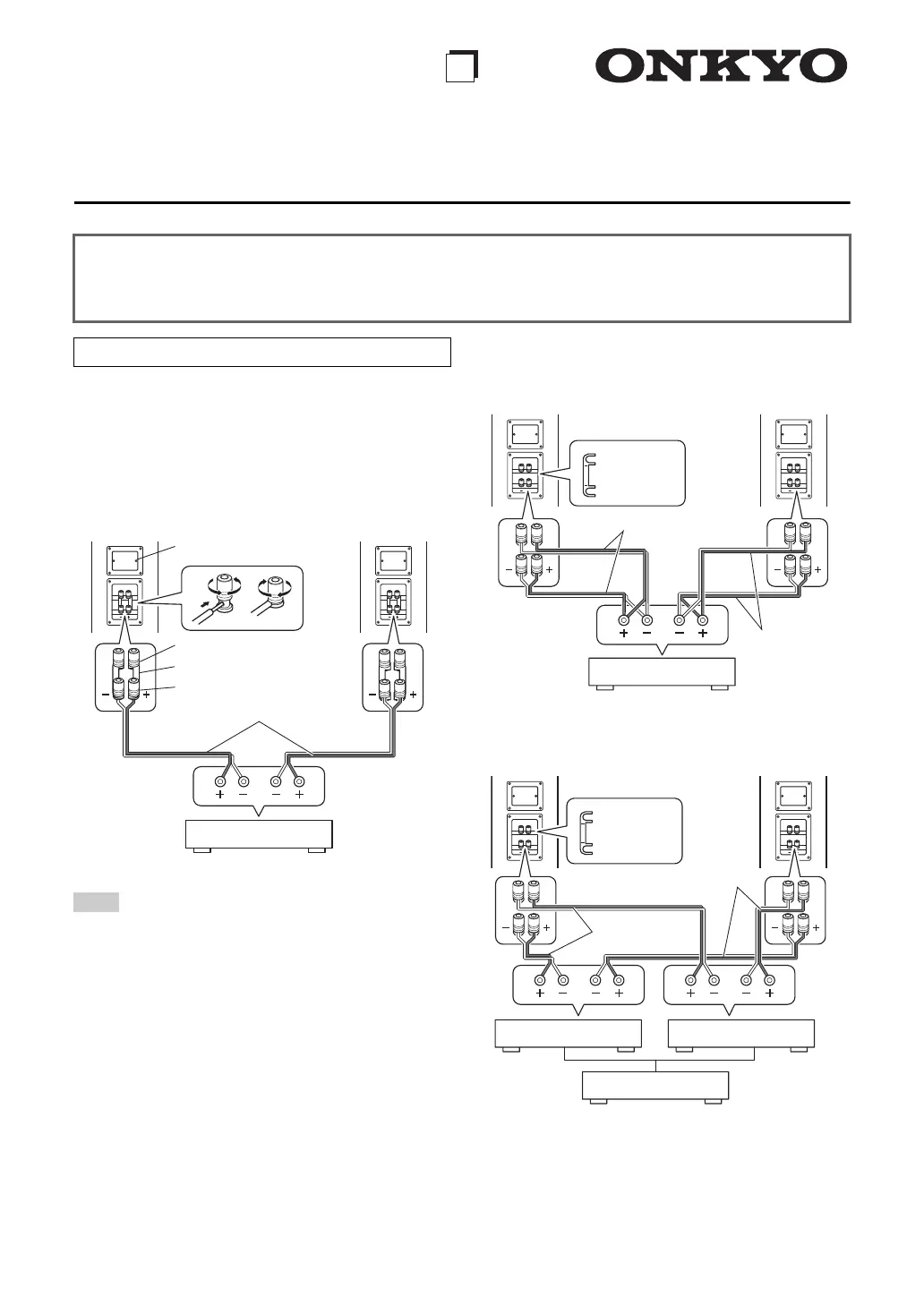
Before connecting the speakers, disconnect your amplifier’s
power cord from the wall outlet and set its volume control to
minimum.
The speaker’s rated impedance is 4 . Make sure you connect
an amplifier that is compatible with a 4 impedance.
Commonly - used connection
*1
Do not open the cover for the commonly -used connection.
Note
Fasten the jumper bar for HIGH - FREQUENCY firmly when it
loosened during the connection.
Bi-wiring the Speakers
(Supplied jumper bars are not used)
Bi-amping the Speakers
(Supplied jumper bars are not used)
Surface Coating
For mirror-smooth finish type, the surface color may look dull because a piano cleaner is applied to protect the surface. Please wipe
the surface with a cloth dampened with water and then wipe it with a dry cloth.
Note: Use a soft cloth to avoid the scratch.
S
pea
k
er
S
ys
t
em
D-509E
Instruction Manual
E
n
Connecting the Speakers
RL
*1
Red cord side
Right speaker
Left speaker
Amplifier,etc.
For HIGH-FREQUENCY
Jumper bar
For LOW-FREQUENCY
RL
Red cord side
Red cord side
Right speaker Left speaker
Amplifier,etc.
Remove the
jumper bars
RLRL
Red cord side
Red cord side
Right speaker
Left speaker
Remove the
jumper bars
Preamplifier
Power amplifier for low range Power amplifier for high range

Related product manuals