EasyManua.ls Logo

Onkyo TX-8050S

Onkyo TX-8050S
78 pages
To Next Page IconTo Next Page
To Next Page IconTo Next Page
To Previous Page IconTo Previous Page
To Previous Page IconTo Previous Page
Loading...
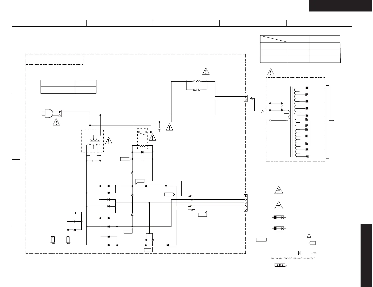
TX-8030 / TX-8050
SCHEMATIC DIAGRAM - 3 (SD - 3)
MAIN TRANS / SUB TRANS / AC IN SECTION
TX-8030 / TX-8050
A
1
2
3
4
BCDE
AC-G
2.+10VS
5.POFF
1.MPOWERED
3.GNDDG
4.+12VD
AC-H
BAPS-0727
FROM BAAF-0704
TO SD-4 J-8 (AMP PWB)
CAUTION
FOR CONTINUED PROTECTION
AGAINST FIRE HAZARD, REPLACE
ONLY WITH FUSE OF SAME TYPE
AFIN D'ASSURER UNE PROTECTION
PERMANENTE CONTRE LES RISQUES
THIS SYMBOL LOCATED NEAR THE FUSE INDICATES
THAT THE FUSE USED IS SLOW OPERATING TYPE
FOR CONTINUED PROTECTION AGAINST FIRE FUSE
HAZARD,REPLACE WITH SAME TYPE FUSE. FOR FUSE
RATING REFER TO THE MAKING ADJACENT TO THE SYMBOL.
CE SYMBOLE INDIQUE QUE LE FUSIBLE UTLISE EST
A LENT, E POUR UNE PROTECTION PERMANENTE,N'UTILISER
AND RATING INDICATED.
AV
AV
ATTENTIION
NOTE
QUE DES FUSIBLES DE MEME TYPE. CE DARNIER EST
INDIQUE LA QU LE PRESENT SYMBOL EST APPOSE.
THE COMPONENTS IDENTIFIED BY MARK ARE CRITICAL FOR SAFETY.
)(
IS DC VOLTAGEVOLTAGE MEASURED WITH VOLTMETER
(
REPLACE ONLY WITH PART NUMBER SPECIFIED.
ELECTROLYTIC CAPACITORS
ALL CAPACITORS ARE IN pF/50WV UNLESS OTHERWISE NOTED.
ALL DIODES ARE EQUIVALENT TO 1SS133 UNLESS OTHERWISE NOTED.
ALL RESISTORS ARE IN OHMS 1/4WATTS UNLESS OTHERWISE NOTED.
THE THICK LINES ON PC BOARD ARE THE PRINTING SIDE OF THE PARTS
EX
ARE IN
NO INPUT SIGNAL
ALL PNP TRANSISTORS ARE EQUIVALENT TO 2SA1015-GR UNLESS OTHERWISE NOTED.
ALL NPN TRANSISTORS ARE EQUIVALENT TO 2SC1815-GR UNLESS OTHERWISE NOTED.
D'INCENDIE, REMPLACER UNIQUEMENT
ET CALIBRATION COMME INDIQUE.
PAR UN FUSIBLE DE MEME TYPE
CIRCUIT IS SUBJECT TO CHANGE FOR IMPROVEMENT.
PRINTING SIDE
F901
US TYPE
T4AL250V
European TYPE
Japanese TYPE
8A 125V
8A 125V
European TYPE
NPT-1520GQ
US / Japanese TYPE NPT-1520JQ
+10.1V
+11.4V
+12.3V
+6.3V
+11.5V
+11.4V
R904
100K
C907
4.7/50
+
D912
1SS355
D907
1SS355
D911
1SS355
D905
1SS355
D906
1SS355
D910
1SS355
D908
1SS355
D909
1SS355
D913
UDZS5.1B
D902
1SS355
D904
1SS355
D901
1SS355
R902
47(1/2W)
D903
1SS355
R903
4.7(1/2W)
C906
100/35(VR)
+
C904
2200/25(VR)
+
AC_CORD
P903
NPLG-2P631
2
1
JL906B
NSCT-5P97
1
2
3
4
5
P901NPLG-2P631
1
2
C905
104Z
C903
104Z
C902
104Z
E909E910
F901BF901A
F901C
F901
F901D
RL901
1
3 2
4
C901
103M/275
T905
5
6
7
8
9
1
2
3
4
1
2
P961
P960
P950
P951
P957
P958
P959
P952
P954
P956
P955
P953 NC
T-901(TRANSFORMER)
T-901 (TRANS)
T905
NPT-1604J
NPT-1604D
NPT-1604P
NPT-1604
BAPS-0705
To SD-5 I-6

Related product manuals