EasyManua.ls Logo

Onkyo TX-SR444

Onkyo TX-SR444
108 pages
To Next Page IconTo Next Page
To Next Page IconTo Next Page
To Previous Page IconTo Previous Page
To Previous Page IconTo Previous Page
Loading...
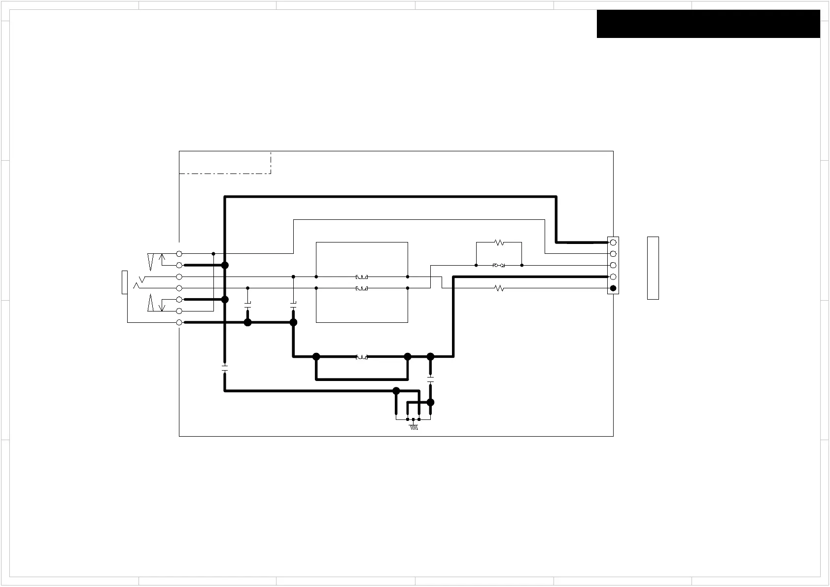
Schematic Diagram
5 4 3
2
1
6
D
C
A
B
D
C
A
B
5 4 3
2
1
6
Phone jack section
GND_DG
HPDET
GND_HP
HPL
HPR
LBC2518T2R2M
L7203 NC
LBC2518T2R2M
L7202 NC
LBC2518T2R2M
L7201 NC
P7201
MSJ-064-05A SR
1
2
3
4
5
7
8
P6005A
NSCT-5P896
1 2 3 4 5
P7202
NEJITANSI ST3
1234
102J
C7201
50V
223K
C7202
50V
102J
C7203
63V
102J
C7204
63V
R6691
1/2W
390
R6692
1/2W
390
J7201
NM
AMP POWER
TO BAAF-1712(PART-4)
BAETC-1715
HEADPHONE
MODEL NO.TX-SR343/444 , HT-R494 SCHEMATIC DIAGRAM (PART-8) HEADPHONE SECTIO

Other manuals for Onkyo TX-SR444

Related product manuals