EasyManua.ls Logo

Onkyo TX-SR444

Onkyo TX-SR444
108 pages
To Next Page IconTo Next Page
To Next Page IconTo Next Page
To Previous Page IconTo Previous Page
To Previous Page IconTo Previous Page
Loading...
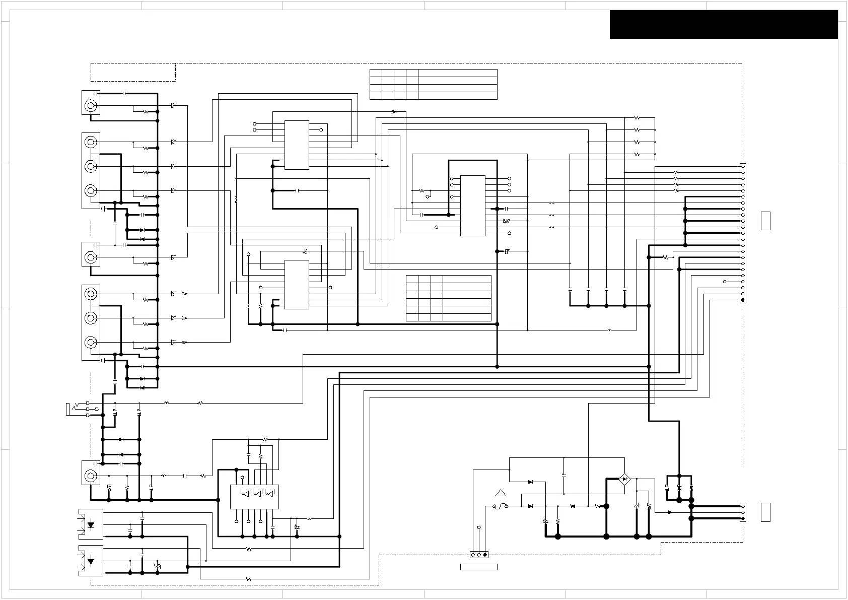
Schematic Diagram
5 4 3
2
1
6
D
C
A
B
D
C
A
B
5 4 3
2
1
6
Video section
SEC2-2
SEC2-1
PBIN_1
PBIN_1
PBIN_2
PBIN_2
CON_A_1
CON_A_1
CON_A_1
CON_B_1
CON_B_1
CON_B_1
CON_C_1
CON_C_1
CON_C_1
+12V
PRIN_2
PRIN_2
YIN_2
PRIN_1
PRIN_1
PRIN_1
YIN_1
YIN_1
PbIN_0
PbIN_0
PrIN_0
PrIN_0
OPT1_CDIN
OPT1_CDIN
RI
OPT2_TVIN
OPT2_TVIN
+3.3V
+3.3V
ADINPR
ADINPB
ADINCV
4053_INH
CON_C
CON_B
CON_A
POFF2
+5.0VVDB
AUX_V
GND_DG
GND_DG
VIN_2
VIN_2
VIN_1
VIN_1 COAX1_IN
COAX1_IN
4053_INH_1
102J
C2201
50V102J
C2200
50V
R2300
NM
1/10W
104Z
C2012
25V
080D
C2053
50V
104Z
C2001
25V
104Z
C2054
25V
103K
C2216
50V
102K
C2206
50V
330J
C2032
50V
104Z
C2021
25V
C2041
104Z 25V
104Z
C2015
25V
104Z
C2022
25V
102K
C2114
50V
104Z
C2356
25V
102K
C2113
50V
C2014
NM
C2051
NM
103K
C2215
50V
C2016
NM
104K
C2052
16V
102K
C2205
50V
330J
C2031
50V
C2310
NM
102K
C2208
50V
102K
C2207
50V
C2303
334J 50V
C2101
2.2u
50V
C2307
220u
10V
C2023
NM
C2118
2.2u 50V
C2203
2.2u
50V
C2102
2.2u
50V
C2302
4.7u 50V
C2112
2.2u
50V
C2301
4700u 25V
C2110
2.2u
50V
C2055
220u
25V
C2119
2.2u 50V
C2111
2.2u 50V
C2117
2.2u
50V
P2801A
NSCT-3P874
1 2 3
P9502B
NPLG-3P117
123
P2800A
NSCT-23P2414
1 2 3 4 5 6 7 8 9 10 11 1213 14 15 16 17 18 19 20 21 2223
D2102
DA2J10100
D2041
DA2J10100
D2302
DA2J10100
D2303
DA2J10100
D2104
DA2J10100
D2311
NM
D2305
RB050M-30GTR
D2101
DA2J10100
DA2J10100
D2042
D2310
NM
D2103
DA2J10100
D2301
G10XB80-02-60A-T16
1
2
3
4
D2304
DZ2J062M0L
F2301
T4A-SEUL-T250V
Q2002
74VHC4053AFT
1Y1Y
1
0Y0Y
2
1Z1Z
3
Z_COMZ_COM
4
0Z0Z
5
INHINH
6
GND7GND7
7
GND8GND8
8
CC
9
BB
10
AA
11
0X0X
12
1X1X
13
X_COMX_COM
14
Y_COMY_COM
15
VccVcc
16
Q2003
74VHC4051AFT
44
1
66
2
COMCOM
3
77
4
55
5
INHINH
6
GND7GND7
7
GND8GND8
8
CC
9
BB
10
AA
11
33
12
00
13
11
14
22
15
VccVcc
16
Q2001
NJM41041VC3-TE1
Y/CMIXSW
1
PBIN
8
VOUT
18
V+2
17
YOUT
16
PBOUT
14
VIN
4
3
PS1
GND1
7
YIN
6
SYIN
2
V+1
5
GND2
15
PS2
19
SCIN
20
LPFSW
13
PROUT
12
NC2
11
NC1
9
PRIN
10
Q2051
TC74HCU04AF
IN1
1
OUT1
2
IN2
3
VCC
14
OUT2
4
5
IN3
OUT3
6
GND
7
OUT4
8
IN4
9
OUT5
10
I
N5
11
OUT6
12
IN6
13
P2205
NPJ-1PDY658
1
2
3
P2206
NPJ-1PDY658
1
2
3
P2051
NPJ-1PDO554
1
2
3
P2203
NPJ-3PDGLR767
5
1
4
2
3
6
P2204
NPJ-3PDGLR767
5
1
4
2
3
6
P2000
MSJ-035-22
2
2
3
3
1
1
LBC2518T470M
L2001
LBC2518T2R2M
L2000
BK1608HS102-T
L2053
LBC2518T470M
L2052
Q2021
VOUT
1
VCC
3
GND
2
Q2022
VOUT
1
VCC
3
GND
2
R2201
0
R2203
0
R2202
0
R2005
0
R2006
NM
R2051
NM
R2112
75
R2119
75
R2117
75
R2101
75
R2055 82k
R2208
10k
R2301
10k
R2362
1k
R2361
1k
R2359
1k
R2102
75
R2054
10k
R2209
10k
R2050
75
R2000
330
R2004
10k
R2022
47
R2052
10
R2357
1k
R2110
75
R2302
10k
R2001 NM
R2204
NM
R2003
10k
R2210
10k
R2207
10k
R2118
75
R2111
75
R2021 47
TP31
TP10
TP3
TP30
TP21
TP25
TP2
TP12
TP28
TP4
TP2800
TP1
TP26
TP24
TP32
TP23
TP11
TP27
TP20
TP0095
TP22
TO BAPRC-1758(PART-9)
SCHEMATIC DIAGRAM(Part-7) VIDEO SECTION
BAVD-1735
MODEL No. TX-SR343/444 , HT-R494
COMPONENT2
!
4053
4051
41041
PRC
TO BAPRC-1758(PART-9)
PRC
AUX_F
VCRCBL/SAT
C B A ON SWITCH
0 0 0
1 1 1
X X X
Component2-BD/DVD(PB,PR_IN)
NONE
OPT1 OPT2
BD/DVD
COMPONENT1
COAXIAL
GNDVD
GNDVD
GNDVD
GNDVD
FROM TRANS
TV
CD
Y
PB
PR
Y
PR
0 0
ON SWITCHC
0
B A
1
1
0
INH
0
Component1-GAME2(PB,PR_IN)
1
1 1 1
11 0
00
0 0
Component2(YIN_2)
VIN1(CBL/SAT)
VIN2(VCR)
AUX(FRONT)
Component1(YIN_1)
Q2202:4051
Q2201:4053
GNDV_AUX
PB
COMPOSITE2
COMPOSITE1
4053_INH
GAME2BD/DVD
41041_PS
NC
RI

Other manuals for Onkyo TX-SR444

Related product manuals