EasyManua.ls Logo

Onkyo TX-SR444

Onkyo TX-SR444
108 pages
To Next Page IconTo Next Page
To Next Page IconTo Next Page
To Previous Page IconTo Previous Page
To Previous Page IconTo Previous Page
Loading...
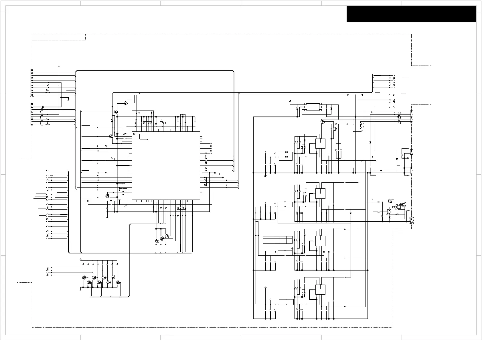
Schematic Diagram
5 4 3
2
1
6
D
C
A
B
D
C
A
B
5 4 3
2
1
6
VPU/ Power supply section
8.00MHz
PART-9 (3/5:P14)
SCHEMATIC DIAGRAM (PART-9 : 2/5 P.13) VMPU/POWER SUPPLY SECTION
MMPU PART
PART-9 (1/5:P12)
BAPRC-1758
BAPRC-1758
HDMI VSP PART
FAN
BAPRC-1758 (2/5)
+1.037V
+1.13V
+3.319V
+5.181V
BAPS-1737
(PART-6:P8)
STANBY
R8944 R8945
1.13V
1.21V
3.3k
5.6k 6.8k
6.8k
MN864778A
MN864788A
BAVD-1735
(PART-7:P9)
12VPOWER
(HPD)
MODEL NO.TX-SR343/444,HT-R494
VM_MIVO
Xin
Xout
788_RST
788_CLK0
788_SDA0
788_SCK
788_CS
788_VIFO
788_VOFI
788_FHOLD
788_NIRQ1
788_NIRQA0
788_NOSDIRQ
SF_3.3V
788_FHOLD
788_CS
DEC_SCL
DEC_SDA
LOADER_RDY
DBG_RST
SWD_DATA
SWD_DATA
DBG_RXD
SWD_CLK
SWD_CLK
ETM_DATA0
ETM_DATA1
ETM_DATA2
ETM_DATA3
ETM_DATA0
ETM_CLK
DEC_SCL
DEC_SDA
DEC_RST
DEC_PON
DBG_RST
SF_3.3V
VM_HPD0
DBG_TXD
CON_A
CON_B
CON_C
4053_INH
788_NIRQ1
DBG_RXD
788_SCK
788_VOFI
788_VIFO
DBG_TXD
VM_MOVI
VM_HPD
DEC_PON
DEC_RST
ETM_DATA1
ETM_DATA0
ETM_DATA2
SWD_DATA
ETM_DATA3
SWD_CLK
ETM_CLK
788_CLK0
788_SDA0
VM_CLK
HPD_IN1
HPD_IN2
HPD_IN3
HPD_IN4
VM_RDY
BOOT
POFFIN
+12VST
POFF
FANCTRL
AUDIO_BSW
AUDIO_BSW
HPD_IN3
+3.3V_VMPU
+3.3V_VMPU
HP_CTRLA
HP_CTRLB
HP_CTRLC
HP_CTRLD
HPD_IN4
HPD_IN1
HPD_IN2
VM_RST
VM_RDY
VM_CLK
VM_MOVI
VM_MIVO
LOADER_RDY
VM_HPD0
VM_POFF
GNDDG
GNDDG
788_RST
788_NOSDIRQ
788_NIRQA0
CON_A_M
CON_B_M
CON_C_M
CON_A
CON_B
CON_C
4053_INH
+12VSTB
M_PON
+12VWR
+9VST
GNDDG
DBG_RST
VM_RST
GNDDG
GNDDG
+12VWR12:C9
Q8962
2SC2712-GR
103K
C8961
226M
C8939
NM
104K
C8703
226M
C8918
226M
C8916
103K
C8945
104K
C8962
226M
C8922
NM
103K
C8931
104K
C8911
NM
226M
C8912
NM
106K
C8902
226M
C8919
226MC8967
103K
C8941
106K
C8709
226M
C8947
104K
C8701
106K
C8708
226M
C8966
103K
C8951
103K
C8965
NC
226M
C8946
105K
C8705
106K
C8968
NM
226M
C8915
104K
C8707
226M
C8936
226M
C8957
6.3V
106K
C8948
NM
103K
C8935
104K
C8917
NM
104K
C8914
NM
106K
C8938
NM
226M
C8937
106K
C8958
NM
104K
C8969
104K
C8952
104K
C8704
104K
C8942
106K
C8710
NM
104K
C8932
106K
C8963
104K
C8702
106K
C8934
106K
C8954
104K
C8920
NM
106K
C8953
106K
C8944
106K
C8933
104K
C8706
106K
C8943
106K
C8903
106K
C8964
103K
C8955
226M
C8956
6.3V
226M
C8921
NM
X8701
CSTCE8M00G55-R0
P8902
NPLG-2P915
For service
1
2
P8710
12
P2801B
NPLG-3P916
12
3
P9011B
NPLG-5P918
1
2 3
4
5
P8702
NSCT-9P2472
NM
1
2
3456789
P8703
NSCT-11P2474
NM
12345
6
7891011
D8702
DA2J10100
D8964
1SR154-400
D8701
DA2J10100
NC
D7007
DA2J10100
D8907
DA2J10100
D8963
RB050M-30GTR
D8965
DA2J10100
D8906 DA2J10100
D8962
RB050M-30GTR
GNDDG
GNDDG
GNDDG
GNDDG
Q8951
FR9888CSPCTR
BST
1
VIN
2
LX
3
GND
4
FB
5
COMP
6
SHDN
7
SS
8
9
Q8941
FR9888CSPCTR
BST
1
VIN
2
LX
3
GND
4
FB
5
COMP
6
SHDN
7
SS
8
9
9
Q8931
FR9888CSPCTR
BST
1
VIN
2
LX
3
GND
4
FB
5
COMP
6
SHDN
7
SS
8
9
9
Q8961
FR9887SPCTR
BST
1
VIN
2
LX
3
GND1
4
FB
5
PG
6
SHDN
7
SS
8
GND2
9
Q8701
TMPM361F10FG
1
AVSS
9
SDA3
8
INT0
14
PM0/SCLK2/TB1IN0/CTS2n
13
DVSS1
12
INT1
10
SCL3
4
MODE
3
RESETn
7
PL2
6
SCL0
2
VREFH
5
SDA0
11
PL6
15
PM1/TXD2/TB1IN1
16
PM2
17
INT2
18
SCLK3
19
TXD3
20
RXD3
21
INT3
22
TXD4
23
RXD4
24
PN2
25
INT4
26
PP0
27
PP1
28
SPDO
29
SPDI
30
SPCLK
31
SPFSS
32
PP6/ALEn
33
DVDD3B1
34
DVSS2
35
PA0
36
PA1
37
PA2
38
PA3
39
PA4
40
PA5
41
PA6
42
PA7
43
PB0
44
PB1
45
PB2
46
PB3
47
PB4
48
PB5
49
PB6
50
PB7
51
PE0
52
PE1
53
PE2
54
PE3
55
TXD0
56
RXD0
57
SCLK0
58
PE7
59
DVDD3B2
60
DVSS3
61
SWDIO
62
SWCLK
63
TRACECLK
64
TRACEDATA0
65
TRACEDATA1
66
TRACEDATA2
67
TRACEDATA3
68
SDA1
69
SCL1
70
PG2
71
INT6
72
PG4
73
PG5
74
PG6
75
PG7
76
RVDD3
77
XT1
78
XT2
79
DVDD3A
80
X1
81
DVSS4
82
X2
83
DVDD3B3
84
DVSS5
85
PI2
86
PI3
87
NMIn
88
TEST1
89
TEST2
90
PI0/BOOTn
91
PI1
92
AVDD3
93
AIN0
94
AIN1
95
AIN2
96
AIN3
97
AIN4
98
AIN5
99
AIN6
100
AIN7
BLM21PG221SN1
L8953
BLM21PG221SN1
L8944
BLM15PX181SN1D
L8701
BLM21PG221SN1
L8951
BLM21PG221SN1
L8941
BLM21PG221SN1
L8964
NM
BLM15PX181SN1D
L8710
NM
BLM21PG221SN1
L8954
BLM21PG221SN1
L8931
BLM21PG221SN1
L8943
BLM21PG221SN1
L8933
BLM21PG221SN1
L8934
BLM21PG221SN1
L8963
NM
BLM15PX181SN1D
L8702
BLM21PG221SN1
L8961
1255AY-100M
L8952
1255AY-100M
L8962
1255AY-100M
L8932
1255AY-100M
L8942
DEC_SDA
14:C7
788_SDA0
14:P5
LOADER_RDY12:C8
SF_3.3V
14:P3
VM_CLK
12:C8
FANCTRL
VM_RST
12:C8
VM_MOVI
12:C8
788_NIRQ1
14:P5
VM_HPD014:C11
HDMI_PON
12:M1;14:B10;14:P8;15:R5
M_PON
12:C9
788_VIFO
14:P4
788_NIRQA0
12:C8;14:P5
788_NOSDIRQ
14:P5
VM_MIVO
12:C8
788_VOFI
14:P4
POFF
12:C8
HP_CTRLD
14:P6
AUDIO_BSW
14:P5
HP_CTRLC
14:P6
CON_B
14:A9
HP_CTRLB
14:P6
788_FHOLD
14:P3
788_CS
14:P4
DEC_SCL
14:C7
CON_A
14:A8
VM_RDY
12:C8
788_CLK0
14:P5
788_RST
14:P5
DEC_PON
14:C8
CON_C
14:A9
788_SCK
14:P4
HP_CTRLA
14:P6
DEC_RST
14:C7
4053_INH
14:A9
R8937
0
NM
R8957 0
NM
R8702
0
R8947 0
NM
R8921
0
R8712
47x4
R8713
22x4
R8730
10kx4
R8782
47x4
R8711
47x4
S8901
NPS-111-S690
NM
TP29
TP107
TP27
TP102
TP22
TP99
TP759
TP758
TP728
TP730
TP884
TP12
TP26
TP24
TP105
TP883
TP882
TP106
TP104
TP23
TP757
TP103
TP25
TP101
TP881
TP727
TP100
TP729
TP28
TP10
TP888
TP11
TP9
TP8
Q8710
2SC2712-GR
NM
Q8707
KRC402E
Q8708
KRC402E
Q8716
KRC402E
Q7017
KRC404E
Q8719
KRC402E
Q8714
KRC402E
Q8717
KRC402E
Q8720
KRC402E
Q8718
KRC402E
Q8715
KRC402E
Q8705
KRC402E
Q8721
KRC402E
Q8709
KRC402E
Q8706
KRC402E
Q8712
2SA1162-GR
NM
Q8711
INA5001AP1-T111
NM
Q8963
KRA302E
Q8704
KRA307E
+1.0VDSP
+3.3VHD
+12VDD
+1.1VDC
+5VTX
+3.3V_VMPU
+3.3V_VMPU
+1.1VHD
+3.3VHD
+5.2VHD
TP6
TP7
R8964 47k
F_+-1%
R8934 2.7k
F_+-1%
R8753
10k
NM
R8952
100k
R8943
4.7k
R8970
100k
R8615
1k
R8941
1k
R8645
1k
R8966
10k
F_+-1%
R8956
10k
F_+-1%
R8635
1k
R8904
10k
R8752
10
NM
R8931
1k
R8946
10k
F_+-1%
R8903
1k
R8721
47
R8722
47
R8951
1k
R8963
10k
NC
R8646
10k
R8636
10k
R8783
47k
R8625
1k
R8936
10k
F_+-1%
R8905
10k
NM
R8626
10k
R8944 3.3K
F_+-1%
R8734 220
R8701
10k
NC
R8616
10k
R8906
1.5k
R8732
220
R8969
15k
R8745
10k
R8747
2.2k
R8968
15k
R8757
33k
NM
R8955 120k
F_+-1%
R8725
2.2k
R8756
10k
NM
R8733 1M
R8754
10
NM
R8965
2.2M
J_+-5%
R8727
10k
R8945
6.8K
F_+-1%
R8962
150k
R8755
10k
NM
R8961
100k
R8967
100k
NC
R8740 2.2k
R8933
3.3k
R8954 33k
F_+-1%
R8953
6.8k
R8932
100k
R8935
2.2k
F_+-1%
R8942
100k
R8958
10k
NM
Q8971
XC6701B502PR
NM
VOUT
1
VSS
2
CE
3
NC
4
VIN
5
R8971
47k
NM
106K
C8971
25V
NM
106K
C8972
16V
NM
+5.0VSTB
R8703
4.7k
R8704
47k
D8951
CUS357

Other manuals for Onkyo TX-SR444

Related product manuals