EasyManua.ls Logo

Onkyo TX-SR506 - Bi-Amping Front Speakers

Onkyo TX-SR506
96 pages
To Next Page IconTo Next Page
To Next Page IconTo Next Page
To Previous Page IconTo Previous Page
To Previous Page IconTo Previous Page
Loading...
17
Connecting Your Speakers
—Continued
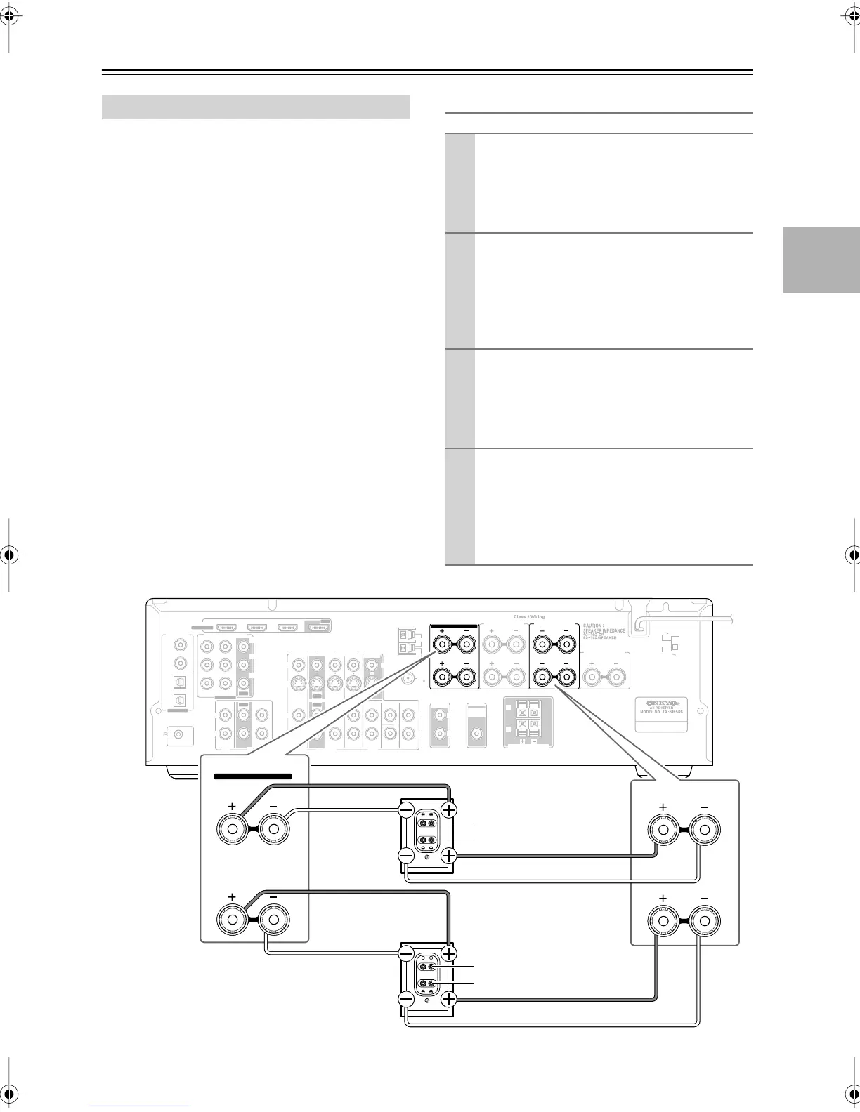
The FRONT L/R and SURR BACK L/R terminal posts
can be used with front speakers and surround back
speakers respectively, or bi-amped to provide separate
tweeter and woofer feeds for front speakers, providing
improved bass and treble performance.
When bi-amping is used, the AV receiver is able to
drive up to 5.1 speakers in the main room.
•For bi-amping, the FRONT L/R terminal posts con-
nect to the front speakers’ tweeter terminals. And the
SURR BACK L/R terminal posts connect to the front
speakers’ woofer terminals.
Once you’ve completed the bi-amping connections
shown below and turned on the AV receiver, you must
set the Sp Type setting to Bi-Amp to enable bi-amping
(see page 38).
Important:
When making the bi-amping connections, be sure
to remove the jumper bars that link the speakers’
tweeter (high) and woofer (low) terminals.
Bi-amping can only be used with speakers that support
bi-amping. Refer to your speaker manual.
Bi-amping Speaker Hookup
Bi-amping Front Speakers
1
Connect the AV receiver’s FRONT R positive (+)
terminal to the right speaker’s positive (+) tweeter
(high) terminal. And connect the AV receiver’s
FRONT R negative (–) terminal to the right
speaker’s negative (–) tweeter (high) terminal.
2
Connect the AV receiver’s SURR BACK R posi-
tive (+) terminal to the right speaker’s positive (+)
woofer (low) terminal. And connect the AV
receiver’s SURR BACK R negative (–) terminal to
the right speaker’s negative (–) woofer (low) ter-
minal.
3
Connect the AV receiver’s FRONT L positive (+)
terminal to the left speaker’s positive (+) tweeter
(high) terminal. And connect the AV receiver’s
FRONT L negative (–) terminal to the left
speaker’s negative (–) tweeter (high) terminal.
4
Connect the AV receiver’s SURR BACK L posi-
tive (+) terminal to the left speaker’s positive (+)
woofer (low) terminal. And connect the AV
receiver’s SURR BACK L negative (–) terminal to
the left speaker’s negative (–) woofer (low) ter-
minal.
220-240V
VOLTAGE
SELECTOR
120V
IN IN
IN
IN
IN IN
IN
IN 1(DVD)IN 2
OUT
OUT
COMPONENT VIDEO
Y
C
B/PB
CR/PR
SUB
WOOFER
FRONT
SURR
SURR BACK
CENTER
CD
R
L
TAPE
CBL/SAT
CBL/SAT
VCR/DVR
VCR/DVR
DVD
DVD
R
L
R
L
R
L
R
L
S
V
MONITOR
OUT
S
V
PRE OUT
ZONE 2
LINE OUT
SUB
WOOFER
ZONE 2 SPEAKERS
REMOTE
CONTROL
L
R
L
R
SURR BACK SPEAKERS
SURR SPEAKERS
FRONT SPEAKERS
CENTER SPEAKER
ASSIGNABLE
COAXIAL
OPTICAL
1
(DVD)
2
(CBL/SAT)
1
(VCR/DVR)
2
(CD)
DIGITAL IN
ASSIGNABLE
ANTENNA
FM
AM
75
OUT
OUT
Bi-AMP for FRONT SPEAKERS
HDMI
IN 1
IN 2IN 3
ASSIGNABLE
OUT
L
R
FRONT SPEAKERS
L
R
SURR BACK SPEAKERS
Bi-AMP for FRONT SPEAKERS
Right speaker
Left speaker
Tweeter (high)
Woofer (low)
Tweeter (high)
Woofer (low)
TX-SR506En.book Page 17 Friday, February 29, 2008 5:31 PM

Table of Contents

Other manuals for Onkyo TX-SR506

Related product manuals